Suppr超能文献

优化血管外科患者入院和出院时的药物治疗(PHAROS):一项准实验性临床非对照试验方案

Optimizing the Pharmacotherapy of Vascular Surgery Patients at Hospital Admission and Discharge (PHAROS): Protocol for a Quasi-Experimental Clinical Uncontrolled Trial.

作者信息

Porubcova Slavka, Lajtmanova Kristina, Szmicsekova Kristina, Slezakova Veronika, Tomka Jan, Tesar Tomas

机构信息

Department of Organisation and Management of Pharmacy, Faculty of Pharmacy, Comenius University, Bratislava, Slovakia.

Hospital Pharmacy, The National Institute of Cardiovascular Diseases, Bratislava, Slovakia.

出版信息

JMIR Res Protoc. 2025 Mar 19;14:e60728. doi: 10.2196/60728.

Abstract

BACKGROUND

Patient safety is essential in pharmacotherapy, especially in surgical contexts, due to the elevated risk of drug-related complications. Vascular surgery patients are particularly susceptible because of their complex medication needs and underlying health conditions. Improved safety monitoring and targeted pharmaceutical care in collaboration with physicians are crucial to minimize these risks and enhance patient outcomes.

OBJECTIVE

This protocol evaluates whether structured pharmaceutical care interventions-including medication reconciliation, medication review, and patient education-can reduce the prevalence of drug-related problems at hospital admission and discharge in vascular surgery patients.

METHODS

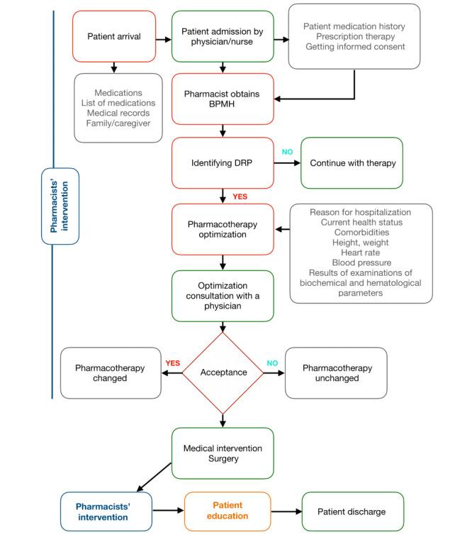
This prospective, uncontrolled study was conducted over 1 year in the Vascular Surgery Department at the National Institute of Cardiovascular Diseases in Bratislava, Slovakia. The study included adult patients with carotid artery disease or lower extremity artery disease who were on 3 or more medications, with an estimated sample size of approximately 100 patients. The primary intervention involved 3 key changes in practice: medication reconciliation at both admission and discharge, where hospital pharmacists review and verify medication lists; medication review to identify and address drug-related problems; and patient education at discharge. Pharmacist-proposed interventions were documented and communicated to the physician for treatment adjustments. The primary outcome is the change in drug-related problem prevalence from hospital admission to discharge. Secondary outcomes include the acceptance rate of pharmacist recommendations and patient understanding of pharmacotherapy. Data collection involved documenting the number, type, and frequency of drug-related problems; the anatomical therapeutic chemical classification of medications associated with drug-related problems; and patients' social, demographic, and clinical characteristics, with a focus on factors related to drug-related problems, comorbidities, and medication use. Data analysis will use the paired Wilcoxon signed-rank test to compare the prevalence of drug-related problems and medication counts between admission and discharge. Continuous variables will be presented as means (SDs), while categorical variables will be reported as counts and percentages. Patient understanding of pharmacotherapy will be evaluated using a 3-point scale, classifying understanding as good (2-3 points per medication), modest (1-2 points), or poor (0-1 point).

RESULTS

Recruitment began in September 2021 and concluded in August 2022. Data collection occurred continuously during hospital stays, capturing demographics, comorbidities, pharmacotherapy, and drug-related problems at admission and discharge. Important milestones included the initial data review, which began in August 2023 to assess recruitment and data quality, including an early evaluation of drug-related problems. The primary analysis was completed in January 2024, focusing on the reduction in drug-related problems, intervention acceptance, and patient understanding. The final report was to be prepared by June 2024, disseminating the findings on pharmacist-led intervention impacts.

CONCLUSIONS

This study should demonstrate that pharmacist-led interventions in collaboration with physicians can reduce pharmacotherapy risks and optimize medicine management for patient safety.

TRIAL REGISTRATION

ClinicalTrials.gov NCT04930302; https://clinicaltrials.gov/study/NCT04930302.

INTERNATIONAL REGISTERED REPORT IDENTIFIER (IRRID): RR1-10.2196/60728.

摘要

背景

由于药物相关并发症风险升高,患者安全在药物治疗中至关重要,尤其是在外科手术环境中。血管外科患者因其复杂的用药需求和潜在健康状况而特别容易受到影响。与医生合作改善安全监测和针对性药物治疗对于将这些风险降至最低并改善患者预后至关重要。

目的

本方案评估结构化药物治疗干预措施(包括用药核对、药物审查和患者教育)是否能降低血管外科患者入院和出院时药物相关问题的发生率。

方法

这项前瞻性、非对照研究在斯洛伐克布拉迪斯拉发国家心血管疾病研究所血管外科进行了1年。该研究纳入了患有颈动脉疾病或下肢动脉疾病且正在服用3种或更多药物的成年患者,估计样本量约为100名患者。主要干预措施包括实践中的3项关键改变:入院和出院时的用药核对,即医院药剂师审查并核实用药清单;药物审查以识别和解决药物相关问题;以及出院时的患者教育。药剂师提出的干预措施会被记录下来并传达给医生以进行治疗调整。主要结局是从入院到出院药物相关问题发生率的变化。次要结局包括药剂师建议的接受率和患者对药物治疗的理解。数据收集包括记录药物相关问题的数量、类型和频率;与药物相关问题相关药物的解剖治疗化学分类;以及患者的社会、人口统计学和临床特征,重点关注与药物相关问题、合并症和用药相关的因素。数据分析将使用配对Wilcoxon符号秩检验来比较入院和出院时药物相关问题的发生率和用药数量。连续变量将以均值(标准差)表示,分类变量将以计数和百分比报告。将使用3分制评估患者对药物治疗的理解,将理解程度分为良好(每种药物2 - 3分)、中等(1 - 2分)或差(0 - 1分)。

结果

招募工作于2021年9月开始,2022年8月结束。在住院期间持续进行数据收集,记录入院和出院时的人口统计学、合并症、药物治疗和药物相关问题。重要里程碑包括2023年8月开始的初步数据审查,以评估招募情况和数据质量,包括对药物相关问题的早期评估。主要分析于2024年1月完成,重点关注药物相关问题的减少、干预措施的接受情况和患者的理解。最终报告将于2024年6月编写,公布关于药剂师主导干预措施影响的研究结果。

结论

本研究应表明,药剂师与医生合作开展的干预措施可降低药物治疗风险,并优化药物管理以保障患者安全。

试验注册

ClinicalTrials.gov NCT04930302;https://clinicaltrials.gov/study/NCT04930302。

国际注册报告识别码(IRRID):RR1 - 10.2196/60728。

https://cdn.ncbi.nlm.nih.gov/pmc/blobs/a07a/11966071/3e4672fc1cf7/resprot_v14i1e60728_fig1.jpg

文献AI研究员

20分钟写一篇综述,助力文献阅读效率提升50倍。

立即体验

用中文搜PubMed

大模型驱动的PubMed中文搜索引擎

马上搜索

文档翻译

学术文献翻译模型,支持多种主流文档格式。

立即体验