Suppr超能文献

系统性红斑狼疮(ASLE)和亚急性皮肤型红斑狼疮(ISLE)患者外周血中ecDNA特征及相关基因表达的综合分析

Comprehensive analysis of eccDNA characteristics and associated genes expression in peripheral blood of ASLE and ISLE patients.

作者信息

Peng Yali, Tao Huihui, Liu Dongzhou, Tang Donger, Wen Chunmei, Wu Mengyao, Xu Tiantian, Wang Guoying, Zheng Xuejia, Dai Yong

机构信息

School of Medicine, Anhui University of Science & Technology, Huainan, China.

Key Laboratory of Industrial Dust Deep Reduction and Occupational Health and Safety of Anhui Higher Education Institutes, Anhui University of Science & Technology, Huainan, China.

出版信息

Epigenetics. 2025 Dec;20(1):2477903. doi: 10.1080/15592294.2025.2477903. Epub 2025 Mar 20.

Abstract

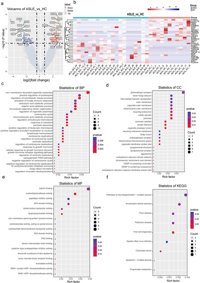
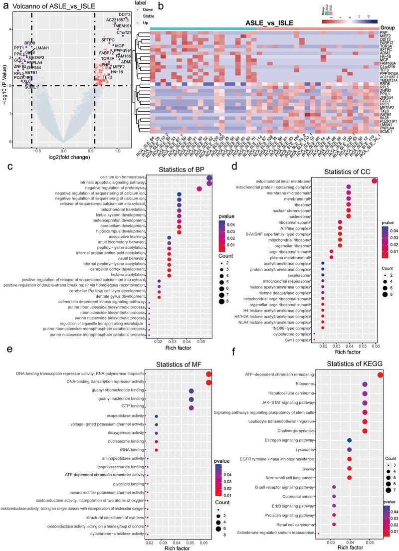
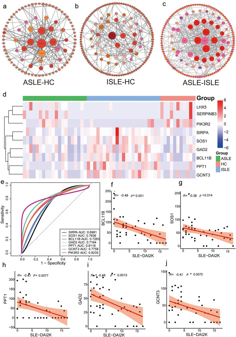
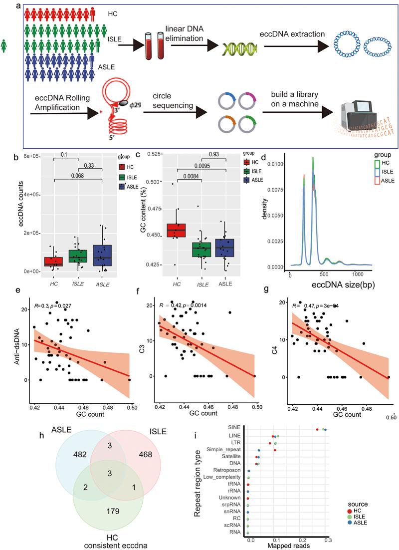
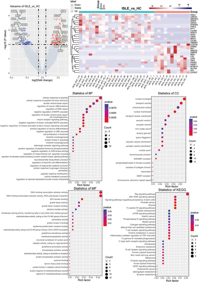
To explore SLE staging markers, we analyzed eccDNA in plasma using circular sequencing, comparing healthy controls (HC), active SLE (ASLE), and inactive SLE (ISLE) patients. We found higher eccDNA levels and lower GC content in ASLE and ISLE compared to healthy controls, with a negative correlation between GC content and anti-daDNA, C3, and C4 levels in SLE and HC samples. Differential expression of exon-derived eccGenes in ASLE and ISLE suggests their role in SLE development, with KEGG analysis showing enrichment in SLE-related pathways for these differentially expressed genes. By protein-protein interactions network analysis we found 9 exon-derived eccGenes that were significantly differentially expressed and scored high in both ISLE-HC and ASLE-ISLE as diagnostic criteria for differentiating different disease stages of SLE. In conclusion, the present study reveals that eccDNA length GC content as well as chromosomal distribution in ASLE, ISLE and HC suggests that with eccDNA is associated with the creation of SLE, suggesting GC count of eccDNA as a diagnostic marker for systemic lupus erythematosus. Significant changes in the abundance of eccDNA-related genes from exons such as SOS1, GAD2, BCL11B, PPT1, and GCNT3 were observed in ISLE as compared to ASLE and HC groups and were significantly correlated with SLEDAI-2K. This suggests that these exon-derived eccGenes may play a role in the development and progression of the disease. Consequently, the abundance levels of these exon-derived eccGenes could potentially assist in distinguishing different stages of SLE, beyond a confirmed diagnosis, thus serving as possible biomarkers for the condition.

摘要

为了探索系统性红斑狼疮(SLE)的分期标志物,我们使用环状测序分析了血浆中的染色体外环状DNA(eccDNA),并比较了健康对照(HC)、活动期SLE(ASLE)和非活动期SLE(ISLE)患者。我们发现,与健康对照相比,ASLE和ISLE中的eccDNA水平更高,而GC含量更低,在SLE和HC样本中,GC含量与抗双链DNA、C3和C4水平呈负相关。ASLE和ISLE中外显子来源的ecc基因的差异表达表明它们在SLE发展中起作用,京都基因与基因组百科全书(KEGG)分析显示这些差异表达基因在SLE相关通路中富集。通过蛋白质-蛋白质相互作用网络分析,我们发现9个外显子来源的ecc基因在ISLE-HC和ASLE-ISLE中均有显著差异表达且得分较高,可作为区分SLE不同疾病阶段的诊断标准。总之,本研究表明,ASLE、ISLE和HC中eccDNA的长度、GC含量以及染色体分布表明eccDNA与SLE的发生有关,提示eccDNA的GC计数可作为系统性红斑狼疮的诊断标志物。与ASLE和HC组相比,在ISLE组中观察到来自外显子的eccDNA相关基因如SOS1、GAD2、BCL11B、PPT1和GCNT3的丰度有显著变化,且与SLE疾病活动指数2000(SLEDAI-2K)显著相关。这表明这些外显子来源的ecc基因可能在疾病的发生和发展中起作用。因此,这些外显子来源的ecc基因的丰度水平除了有助于确诊外,还可能有助于区分SLE的不同阶段,从而有可能作为该疾病状态的生物标志物。

https://cdn.ncbi.nlm.nih.gov/pmc/blobs/6afe/11926905/c13fc4329b93/KEPI_A_2477903_F0001_OC.jpg

文献AI研究员

20分钟写一篇综述,助力文献阅读效率提升50倍。

立即体验

用中文搜PubMed

大模型驱动的PubMed中文搜索引擎

马上搜索

文档翻译

学术文献翻译模型,支持多种主流文档格式。

立即体验