Suppr超能文献

麦角甾酮通过肠道微生物群-肠道代谢产物和P38丝裂原活化蛋白激酶信号通路改善RRR诱导的脾虚。

Ergosterone ameliorates RRR-induced spleen deficiency by gut microbiota-gut metabolites and P38MAPK signaling pathway.

作者信息

Liu Ying, Bao Haiying

机构信息

Edible Fungi Resources and Utilization, Ministry of Agriculture and Rural Affairs, Jilin Agricultural University, Changchun, Jilin, China.

College of Traditional Chinese Medicine Materials, Jilin Agricultural University, Changchun, Jilin, China.

出版信息

Front Microbiol. 2025 Mar 5;16:1501068. doi: 10.3389/fmicb.2025.1501068. eCollection 2025.

Abstract

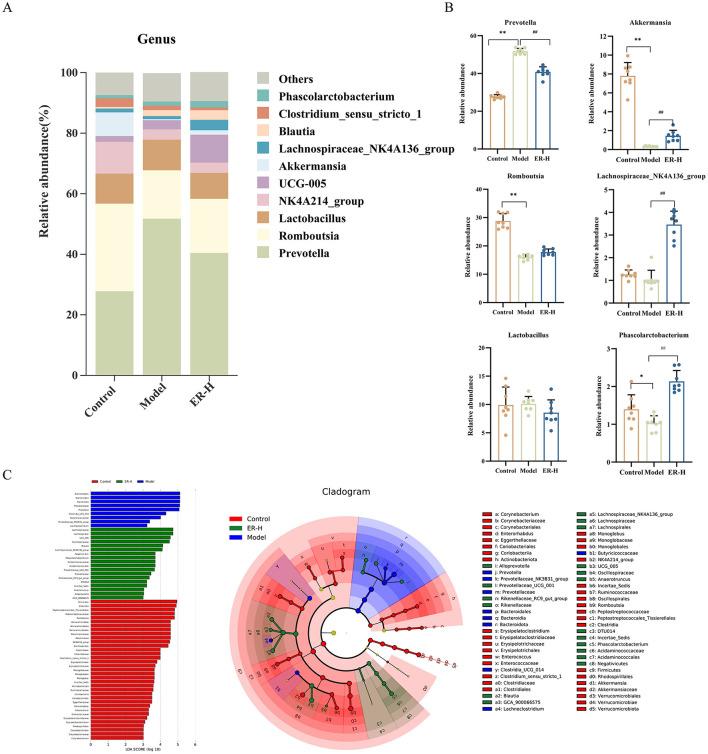
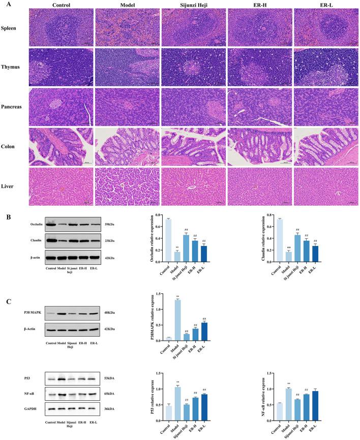
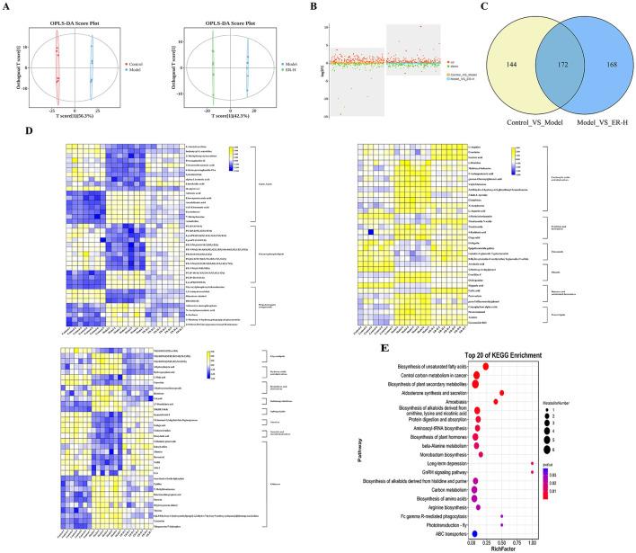
Spleen deficiency is an important immune and digestive system change. Ergosterone (ER) is bioactive steroid; however, to date, no relevant studies have explored its potential efficacy in treating spleen deficiency. The aim of the present study was to investigate the therapeutic effects and mechanism of action of ER on spleen deficiency syndrome induced by Rhei Radix et Rhizoma (RRR). RRR was used to induce the development of a spleen deficiency rat model to observe changes in body weight and pathological changes in organ tissues. Additionally, the levels of relevant immune factors and gastrointestinal hormones were measured, as well as the expression of intestinal tight junction proteins and the P38MAPK signaling pathway. Changes in intestinal microbiota and metabolites were measured, and the effect of ER on the RRR-induced spleen deficiency rat model was evaluated. ER notably alleviated the symptoms of RRR-induced spleen deficiency induced in rats and offered protection against organ damage. Ergosterone can increase the expression of immunoglobulins, inhibits the increase in inflammatory factors, improve gastrointestinal hormone disorders, protect the intestinal mucosa, and repair intestinal barrier damage. The ER-treated group exhibited substantial upregulation of claudin and occludin mRNA and protein expression levels in the colonic tissue. Additionally, ER inhibited the P38MAPKsignaling pathway, thereby improving RRR induced spleen deficiency syndrome in rats. ER also influences the metabolic pathways of protein digestion and absorption, biosynthesis of unsaturated fatty acids, and arachidonic acid metabolism. In addition, ER can regulate and enhance the composition of intestinal flora in rats with spleen deficiency, increase the diversity of dominant flora, and inhibit the proliferation of harmful bacteria. ER can treat spleen deficiency syndrome by enhancing immune function, improving gastrointestinal function, repairing the intestinal barrier, and regulating intestinal flora and intestinal metabolites.

摘要

脾虚是一种重要的免疫和消化系统变化。麦角甾酮(ER)是一种生物活性类固醇;然而,迄今为止,尚无相关研究探讨其治疗脾虚的潜在疗效。本研究的目的是探讨ER对大黄诱导的脾虚证的治疗作用及作用机制。采用大黄诱导建立脾虚大鼠模型,观察体重变化及器官组织病理变化。此外,检测相关免疫因子和胃肠激素水平,以及肠道紧密连接蛋白的表达和P38MAPK信号通路。检测肠道微生物群和代谢产物的变化,评估ER对大黄诱导的脾虚大鼠模型的影响。ER显著减轻了大黄诱导的大鼠脾虚症状,并对器官损伤提供了保护。麦角甾酮可增加免疫球蛋白的表达,抑制炎症因子的增加,改善胃肠激素紊乱,保护肠黏膜,修复肠屏障损伤。ER治疗组结肠组织中claudin和occludin mRNA及蛋白表达水平显著上调。此外,ER抑制P38MAPK信号通路,从而改善大黄诱导的大鼠脾虚证。ER还影响蛋白质消化吸收、不饱和脂肪酸生物合成和花生四烯酸代谢的代谢途径。此外,ER可调节和增强脾虚大鼠肠道菌群的组成,增加优势菌群的多样性,抑制有害菌的增殖。ER可通过增强免疫功能、改善胃肠功能、修复肠屏障以及调节肠道菌群和肠道代谢产物来治疗脾虚证。

https://cdn.ncbi.nlm.nih.gov/pmc/blobs/0431/11920137/6091a080e2bb/fmicb-16-1501068-g0001.jpg

文献AI研究员

20分钟写一篇综述,助力文献阅读效率提升50倍。

立即体验

用中文搜PubMed

大模型驱动的PubMed中文搜索引擎

马上搜索

文档翻译

学术文献翻译模型,支持多种主流文档格式。

立即体验