Suppr超能文献

黑叶猴的肠道细菌和真菌群落随不同季节而协同变化。

Gut bacterial and fungal communities of François' langur () changed coordinate to different seasons.

作者信息

Liu Jinyuan, Zou Qixian, Li Diyan, Wang Tao, Han Jialiang

机构信息

School of Pharmacy, Chengdu University, Chengdu, China.

Mayanghe National Nature Reserve Administration, Tongren, China.

出版信息

Front Microbiol. 2025 Mar 5;16:1547955. doi: 10.3389/fmicb.2025.1547955. eCollection 2025.

Abstract

INTRODUCTION

François' langur (), an endangered primate endemic to limestone forests in Vietnam and China, relies on gut microbiota to maintain gastrointestinal stability and adapt to dietary shifts. While gut microbial communities are dynamic and sensitive to seasonal and resource variations, their specific responses in François' langurs remain poorly characterized. This study investigates seasonal variations in the composition and diversity of gut bacterial and fungal communities in this species to enhance understanding of its ecological adaptations.

METHODS

Fresh fecal samples from 22 François' langurs in Mayanghe National Nature Reserve, China, were collected across four seasons. Bacterial and fungal communities were analyzed using high-throughput sequencing to assess taxonomic composition and α-diversity. Statistical comparisons were conducted to evaluate seasonal differences at phylum and genus levels.

RESULTS

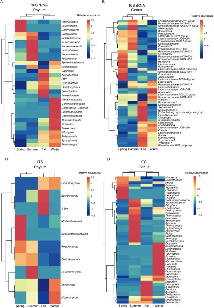
Significant seasonal shifts occurred in both bacterial and fungal communities. Bacterial α-diversity peaked in warmer seasons, whereas fungal diversity was higher in colder months. At the genus level, (1.3% relative abundance in summer), a mucin-degrading bacterium linked to gut health, dominated warmer seasons. In contrast, the fungal genus , associated with plant biomass degradation, was enriched during colder seasons. Seasonal factors strongly influenced microbial structure, with distinct community assemblages observed across all seasons.

DISCUSSION

The inverse diversity patterns of bacterial and fungal communities suggest complementary roles in nutrient extraction under seasonal dietary constraints. 's summer prevalence may reflect enhanced mucin utilization during fruit-rich periods, while 's cold-season dominance likely aids cellulose breakdown in leaf-heavy diets. These dynamics highlight the microbiota's role in optimizing energy harvest from seasonally variable diets. By elucidating microbial seasonal plasticity, this study provides critical insights for developing conservation strategies tailored to the nutritional ecology of François' langurs.

摘要

引言

黑叶猴(Francois' langur)是一种濒危灵长类动物,原产于越南和中国的石灰岩森林,依靠肠道微生物群来维持胃肠道稳定性并适应饮食变化。虽然肠道微生物群落具有动态性,且对季节和资源变化敏感,但它们在黑叶猴中的具体反应仍鲜为人知。本研究调查了该物种肠道细菌和真菌群落组成及多样性的季节性变化,以增进对其生态适应性的理解。

方法

在中国麻阳河国家级自然保护区,收集了22只黑叶猴在四个季节的新鲜粪便样本。使用高通量测序分析细菌和真菌群落,以评估分类组成和α多样性。进行统计比较以评估门和属水平的季节差异。

结果

细菌和真菌群落均出现了显著的季节性变化。细菌α多样性在较温暖的季节达到峰值,而真菌多样性在较寒冷的月份更高。在属水平上,与肠道健康相关的黏蛋白降解细菌[具体细菌属名未给出](夏季相对丰度为1.3%)在较温暖的季节占主导地位。相比之下,与植物生物量降解相关的真菌属[具体真菌属名未给出]在较寒冷的季节更为丰富。季节因素强烈影响微生物结构,在所有季节都观察到了不同的群落组合。

讨论

细菌和真菌群落的相反多样性模式表明,在季节性饮食限制下,它们在营养提取中发挥着互补作用。[具体细菌属名未给出]在夏季的优势可能反映了在果实丰富时期黏蛋白利用率的提高,而[具体真菌属名未给出]在寒冷季节的主导地位可能有助于在以树叶为主的饮食中分解纤维素。这些动态变化突出了微生物群落在优化从季节性变化的饮食中获取能量方面的作用。通过阐明微生物的季节性可塑性,本研究为制定针对黑叶猴营养生态学的保护策略提供了关键见解。

https://cdn.ncbi.nlm.nih.gov/pmc/blobs/b8fd/11920163/1399b8c398b7/fmicb-16-1547955-g001.jpg

文献AI研究员

20分钟写一篇综述,助力文献阅读效率提升50倍。

立即体验

用中文搜PubMed

大模型驱动的PubMed中文搜索引擎

马上搜索

文档翻译

学术文献翻译模型,支持多种主流文档格式。

立即体验