Suppr超能文献

新冠患者中调节性T细胞的异质性和纵向转录组特征

Heterogeneity and longitudinal transcriptomic characteristics of Tregs in COVID-19 patients.

作者信息

Wen Yanling, Zhao Juanjuan, Zhang Zheng

机构信息

Institute for Hepatology, National Clinical Research Center for Infectious Disease, Shenzhen Third People's Hospital, The Second Affiliated Hospital, School of Medicine, Southern University of Science and Technology, Shenzhen, Guangdong, China.

出版信息

Front Immunol. 2025 Mar 6;16:1548173. doi: 10.3389/fimmu.2025.1548173. eCollection 2025.

Abstract

INTRODUCTION

Regulatory T cells (Tregs) play a crucial role in maintaining immune tolerance by suppressing immune responses against pathogens. The fluctuation of Treg proportions in COVID-19 remains a topic of debate, and the mechanisms triggering Treg activation in COVID-19 are still unclear. Understanding these issues is essential for better managing immune responses in COVID-19 patients.

METHODS

We collected a cohort of COVID-19 patients with varying disease severity and stage to explore the transcriptomic and functional traits of Tregs in these individuals. Using transcriptomic analysis, we evaluated the proportion and functionality of different Treg subsets, specifically HLA_DR Tregs, across different stages of COVID-19 patients.

RESULTS

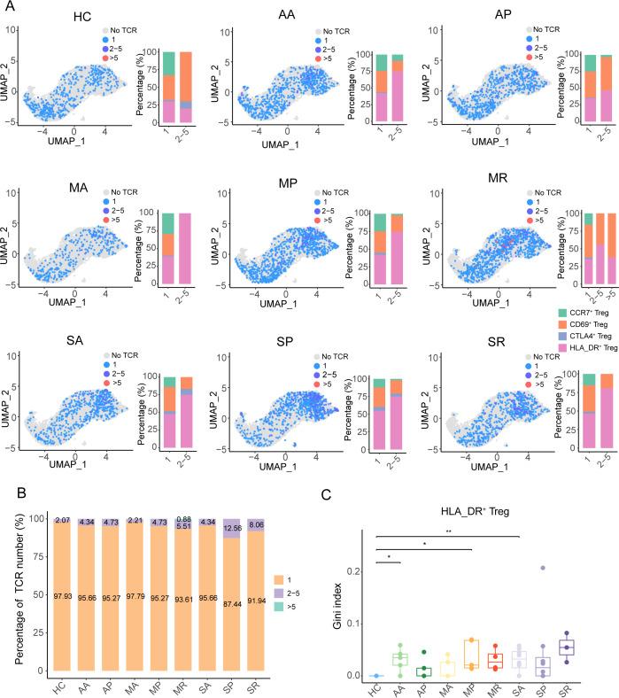
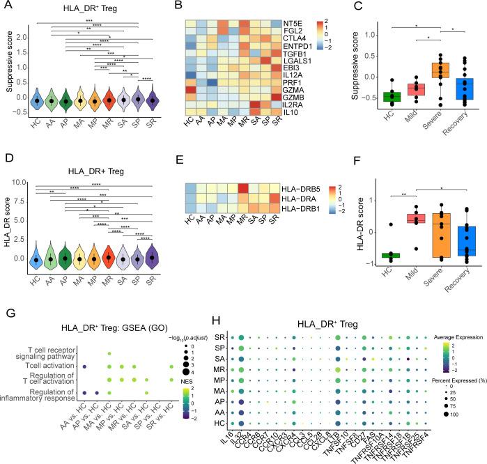
Our analysis revealed that the proportion of Tregs decreased as the disease advanced, while the cell proportion of HLA_DR regs escalated with the severity of the disease. Moreover, the transcription actor exhibited apositive correlation with the proportion of HLA_DR Tregs. Notably, the heightened suppressive function of HLA_DR Tregs in severe COVID-19 patients, with interactions between and , contributed to the homeostasis of HLA_DR Tregs in severe COVID-19 patients. Furthermore, we observed that Tregs in COVID-19 patients exhibited weakened TCR clonotype expansion, and the suppression of HLA_DR Tregs with expanded TCR clonotypes in severe COVID-19 cases did not show a significant increase compared to asymptomatic and mild COVID-19 groups. The findings indicate that Tregs may be activated through the bystander effect, as evidenced by the analysis of TCR clonotype characteristics.

DISCUSSION

Our research delineates the diversity of dynamic alterations in Tregs and sheds light on potential mechanisms underlying Treg activation, providing a theoretical foundation and offering treatment strategies for managing COVID-19 patients.

摘要

引言

调节性T细胞(Tregs)在通过抑制针对病原体的免疫反应来维持免疫耐受方面发挥着关键作用。新型冠状病毒肺炎(COVID-19)中Treg比例的波动仍是一个有争议的话题,且引发COVID-19中Treg激活的机制仍不清楚。了解这些问题对于更好地管理COVID-19患者的免疫反应至关重要。

方法

我们收集了一组不同疾病严重程度和阶段的COVID-19患者,以探索这些个体中Tregs的转录组学和功能特征。通过转录组分析,我们评估了不同Treg亚群,特别是HLA_DR Tregs在COVID-19患者不同阶段的比例和功能。

结果

我们的分析表明,随着疾病进展,Tregs的比例下降,而HLA_DR Tregs的细胞比例随疾病严重程度升高。此外,转录因子与HLA_DR Tregs的比例呈正相关。值得注意的是,重症COVID-19患者中HLA_DR Tregs的抑制功能增强,以及与 之间的相互作用,有助于重症COVID-19患者中HLA_DR Tregs的稳态。此外,我们观察到COVID-19患者的Tregs表现出TCR克隆型扩增减弱,与无症状和轻症COVID-19组相比,重症COVID-19病例中具有扩增TCR克隆型的HLA_DR Tregs的抑制作用没有显著增加。这些发现表明,Tregs可能通过旁观者效应被激活,TCR克隆型特征分析证明了这一点。

讨论

我们的研究描绘了Tregs动态变化的多样性,并揭示了Treg激活的潜在机制,为管理COVID-19患者提供了理论基础和治疗策略。

https://cdn.ncbi.nlm.nih.gov/pmc/blobs/5236/11922936/188fb08130df/fimmu-16-1548173-g001.jpg

文献AI研究员

20分钟写一篇综述,助力文献阅读效率提升50倍。

立即体验

用中文搜PubMed

大模型驱动的PubMed中文搜索引擎

马上搜索

文档翻译

学术文献翻译模型,支持多种主流文档格式。

立即体验