Suppr超能文献

用于三阴性乳腺癌成像引导增强光免疫治疗的合理设计的近红外二区可激发且靶向内质网的分子光诊疗剂。

Rationally designed NIR-II excitable and endoplasmic reticulum-targeted molecular phototheranostics for imaging-guided enhanced photoimmunotherapy of triple-negative breast cancer.

作者信息

Liu Fen, Kang Qiang, Xiao Hao, Liu Yinying, Tan Sengyou, Fan Kun, Peng Jianchun, Tan Xiaofeng, Wu Guilong, Yang Qinglai

机构信息

Department of Hepatopancreatobiliary Surgery, the First Affiliated Hospital & Center for Molecular Imaging Probe, Hengyang Medical School, Cancer Research Institute, University of South China, Hengyang, 421001, Hunan, China.

Department of Radiology, The Second Affiliated Hospital, University of South China, Hengyang, 421001, Hunan, China.

出版信息

J Nanobiotechnology. 2025 Mar 22;23(1):235. doi: 10.1186/s12951-025-03282-5.

Abstract

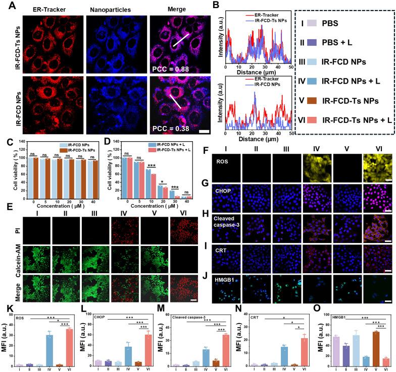
Triple-negative breast cancer (TNBC) is a highly aggressive subtype of breast cancer characterized by an extremely poor prognosis. Photoimmunotherapy has emerged as a promising strategy for the treatment of TNBC. This approach works by selectively destroying tumor cells, releasing tumor-associated antigens, activating the immune system, and effectively inhibiting tumor proliferation and metastasis. However, the majority of current phototheranostic approaches are hindered by limited tissue penetration in the first near-infrared (NIR-I) and ultraviolet-visible (UV-Vis) regions. Additionally, due to the lack of specific subcellular targets, it may be difficult to effectively treat deep-seated lesions with ambiguous and extensive boundaries caused by TNBC metastases. Consequently, the development of effective, deep-penetrating, organelle-targeted phototheranostics is essential for enhancing treatment outcomes in TNBC. This work proposes a novel molecular design strategy of NIR-II phototheranostics to realize planar rigid conjugation and alkyl chain functionalization. The di-hexaalkyl chains in a vertical configuration on the donor (4H-cyclopenta[2,1-b:3,4-b'] dithiophene) and shielding units (fluorene) are introduced to construct a S-D-A-D-S type NIR-II phototheranostics (IR-FCD). The planar and rigid structure of IR-FCD exhibits a robust intramolecular charge transfer capability, a lower band gap, enhanced photon absorption properties, and significant steric hindrance from vertically arranged alkyl chains to minimize non-radiative energy loss. By incorporating N-(but-3-yn-1-yl)-4-methylbenzenesulfonamide at the terminus of an elongated alkyl chain, followed by self-assembly into DSPE-S-S-PEG2000, NIR-II excitable phototheranostics (IR-FCD-Ts NPs) with endoplasmic reticulum (ER) targeting capability were successfully synthesized for imaging-guided photoimmunotherapy of TNBC. The IR-FCD-Ts NPs demonstrate exceptional optical characteristics, with maximum absorption at 1068 nm (extending to 1300 nm) and emission at 1273 nm (extending to 1700 nm), along with a high molar absorption coefficient of 2.76*10 L/mol·c at 1064 nm in aqueous solution. Under exposure to 1064 nm laser irradiation, IR-FCD-Ts NPs exhibit superior photothermal properties and have the potential for photodynamic therapy. By targeting ER, thereby inducing ER stress and significantly enhancing immunogenic cell death (ICD) in tumor cells, it triggers a strong antitumor immune response and inhibits the proliferation and metastasis of TNBC.

摘要

三阴性乳腺癌(TNBC)是一种侵袭性很强的乳腺癌亚型,预后极差。光免疫疗法已成为治疗TNBC的一种有前景的策略。这种方法通过选择性地破坏肿瘤细胞、释放肿瘤相关抗原、激活免疫系统以及有效抑制肿瘤增殖和转移来发挥作用。然而,目前大多数光诊疗方法受到第一近红外(NIR-I)和紫外-可见(UV-Vis)区域组织穿透性有限的阻碍。此外,由于缺乏特异性亚细胞靶点,可能难以有效治疗由TNBC转移引起的边界模糊且广泛的深部病变。因此,开发有效、深层穿透、细胞器靶向的光诊疗方法对于提高TNBC的治疗效果至关重要。这项工作提出了一种用于实现平面刚性共轭和烷基链功能化的新型NIR-II光诊疗分子设计策略。在供体(4H-环戊并[2,1-b:3,4-b']二噻吩)和屏蔽单元(芴)上引入垂直构型的二己烷基链,构建了一种S-D-A-D-S型NIR-II光诊疗剂(IR-FCD)。IR-FCD的平面刚性结构表现出强大的分子内电荷转移能力、较低的带隙、增强的光子吸收特性以及垂直排列的烷基链产生的显著空间位阻,以最小化非辐射能量损失。通过在延长的烷基链末端引入N-(3-丁炔-1-基)-4-甲基苯磺酰胺,然后自组装成DSPE-S-S-PEG2000,成功合成了具有内质网(ER)靶向能力的NIR-II可激发光诊疗剂(IR-FCD-Ts NPs),用于TNBC的成像引导光免疫治疗。IR-FCD-Ts NPs表现出优异的光学特性,在1068 nm处有最大吸收(延伸至1300 nm),在1273 nm处有发射(延伸至1700 nm),在水溶液中1064 nm处的摩尔吸收系数高达2.76×10 L/mol·c。在1064 nm激光照射下,IR-FCD-Ts NPs表现出优异的光热性能,具有光动力治疗的潜力。通过靶向内质网,从而诱导内质网应激并显著增强肿瘤细胞中的免疫原性细胞死亡(ICD),它触发强烈的抗肿瘤免疫反应并抑制TNBC的增殖和转移。

https://cdn.ncbi.nlm.nih.gov/pmc/blobs/7f1e/11929327/fe3911f750c4/12951_2025_3282_Sch1_HTML.jpg

文献AI研究员

20分钟写一篇综述,助力文献阅读效率提升50倍。

立即体验

用中文搜PubMed

大模型驱动的PubMed中文搜索引擎

马上搜索

文档翻译

学术文献翻译模型,支持多种主流文档格式。

立即体验