Suppr超能文献

CTRP10缺失导致雌性肥胖但代谢健康得以维持。

Loss of CTRP10 results in female obesity with preserved metabolic health.

作者信息

Chen Fangluo, Sarver Dylan C, Saqib Muzna, Velez Leandro M, Aja Susan, Seldin Marcus M, Wong G William

机构信息

Department of Physiology, Johns Hopkins University School of Medicine, Baltimore, United States.

Center for Metabolism and Obesity Research, Johns Hopkins University School of Medicine, Baltimore, United States.

出版信息

Elife. 2025 Mar 24;13:RP93373. doi: 10.7554/eLife.93373.

Abstract

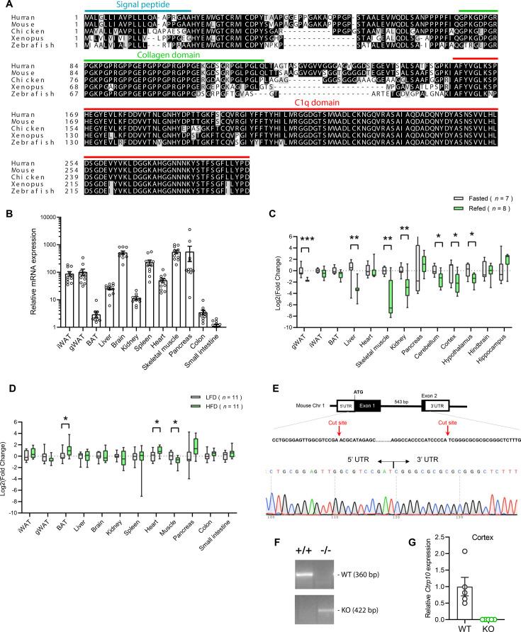
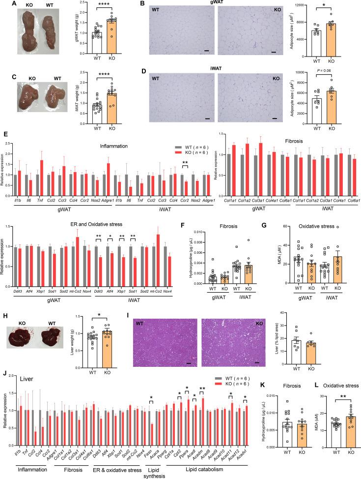
Obesity is a major risk factor for type 2 diabetes, dyslipidemia, cardiovascular disease, and hypertension. Intriguingly, there is a subset of metabolically healthy obese (MHO) individuals who are seemingly able to maintain a healthy metabolic profile free of metabolic syndrome. The molecular underpinnings of MHO, however, are not well understood. Here, we report that CTRP10/C1QL2-deficient mice represent a unique female model of MHO. CTRP10 modulates weight gain in a striking and sexually dimorphic manner. Female, but not male, mice lacking CTRP10 develop obesity with age on a low-fat diet while maintaining an otherwise healthy metabolic profile. When fed an obesogenic diet, female knockout (KO) mice show rapid weight gain. Despite pronounced obesity, KO female mice do not develop steatosis, dyslipidemia, glucose intolerance, insulin resistance, oxidative stress, or low-grade inflammation. Obesity is largely uncoupled from metabolic dysregulation in female KO mice. Multi-tissue transcriptomic analyses highlighted gene expression changes and pathways associated with insulin-sensitive obesity. Transcriptional correlation of the differentially expressed gene (DEG) orthologs in humans also shows sex differences in gene connectivity within and across metabolic tissues, underscoring the conserved sex-dependent function of CTRP10. Collectively, our findings suggest that CTRP10 negatively regulates body weight in females, and that loss of CTRP10 results in benign obesity with largely preserved insulin sensitivity and metabolic health. This female MHO mouse model is valuable for understanding sex-biased mechanisms that uncouple obesity from metabolic dysfunction.

摘要

肥胖是2型糖尿病、血脂异常、心血管疾病和高血压的主要风险因素。有趣的是,有一部分代谢健康的肥胖(MHO)个体似乎能够维持健康的代谢状况,而没有代谢综合征。然而,MHO的分子基础尚未得到充分了解。在这里,我们报告CTRP10/C1QL2缺陷小鼠代表了一种独特的女性MHO模型。CTRP10以一种显著的、性别二态性的方式调节体重增加。缺乏CTRP10的雌性小鼠,而非雄性小鼠,在低脂饮食下会随着年龄增长而发胖,同时保持其他方面健康的代谢状况。当喂食致肥胖饮食时,雌性基因敲除(KO)小鼠体重迅速增加。尽管明显肥胖,但KO雌性小鼠并未出现脂肪变性、血脂异常、葡萄糖不耐受、胰岛素抵抗、氧化应激或低度炎症。在雌性KO小鼠中,肥胖在很大程度上与代谢失调无关。多组织转录组分析突出显示了与胰岛素敏感性肥胖相关的基因表达变化和途径。人类中差异表达基因(DEG)直系同源物的转录相关性也显示了代谢组织内部和之间基因连接性的性别差异,强调了CTRP10保守的性别依赖性功能。总体而言,我们的研究结果表明CTRP10对雌性体重具有负调节作用,并且CTRP10的缺失导致良性肥胖,同时胰岛素敏感性和代谢健康在很大程度上得以保留。这种雌性MHO小鼠模型对于理解使肥胖与代谢功能障碍脱钩的性别偏向机制具有重要价值。

https://cdn.ncbi.nlm.nih.gov/pmc/blobs/7307/11932693/b3cfacd01462/elife-93373-fig1.jpg

文献AI研究员

20分钟写一篇综述,助力文献阅读效率提升50倍。

立即体验

用中文搜PubMed

大模型驱动的PubMed中文搜索引擎

马上搜索

文档翻译

学术文献翻译模型,支持多种主流文档格式。

立即体验