Suppr超能文献

三型分泌系统(T3SS)效应蛋白的细菌网络可抵消宿主的促炎反应和细胞死亡,从而促进感染。

A bacterial network of T3SS effectors counteracts host pro-inflammatory responses and cell death to promote infection.

作者信息

Yeap Hui Wen, Goh Ghin Ray, Rosli Safwah Nasuha, Pung Hai Shin, Giogha Cristina, Eng Vik Ven, Pearson Jaclyn S, Hartland Elizabeth L, Chen Kaiwen W

机构信息

Immunology Translational Research Programme, Department of Microbiology and Immunology, Yong Loo Lin School of Medicine, National University of Singapore, Singapore, Singapore.

Immunology Programme, Life Sciences Institute, National University of Singapore, Singapore, Singapore.

出版信息

EMBO J. 2025 May;44(9):2424-2445. doi: 10.1038/s44318-025-00412-5. Epub 2025 Mar 24.

Abstract

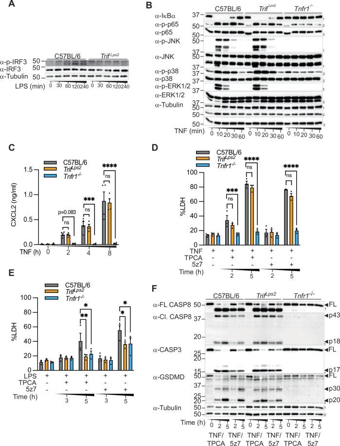
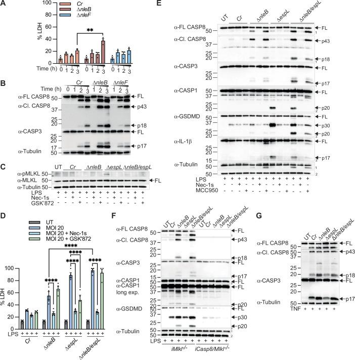
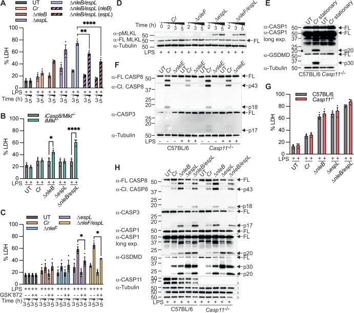
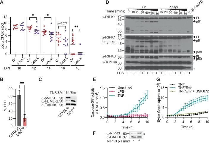
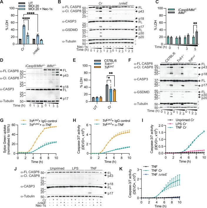
Innate immune signalling and cell death pathways are highly interconnected processes involving receptor-interacting protein kinases (RIPKs) as mediators of potent anti-microbial responses. However, these processes are often antagonised by bacterial type III secretion system (T3SS) effectors, and the cellular mechanisms by which the host retaliates are not completely understood. Here, we demonstrate that during Citrobacter rodentium infection, murine macrophages and colonic epithelial cells exhibit RIPK1 kinase-dependent caspase-8 activation to counteract NleE effector-mediated suppression of pro-inflammatory signalling. While C. rodentium injects into the host cells a second effector, NleB, to block caspase-8 signalling, macrophages respond by triggering RIPK3-mediated necroptosis, whereupon a third T3SS effector, EspL, acts to inactivate necroptosis. We further show that NleB and EspL collaborate to suppress caspase-8 and NLRP3 inflammasome activation in macrophages. Our findings suggest that C. rodentium has evolved to express a complex network of effectors as an adaptation to the importance of cell death for anti-bacterial defence in the host-pathogen arms race.

摘要

天然免疫信号传导和细胞死亡途径是高度相互关联的过程,涉及受体相互作用蛋白激酶(RIPKs)作为强效抗菌反应的介质。然而,这些过程常常受到细菌III型分泌系统(T3SS)效应器的拮抗,宿主反击的细胞机制尚未完全了解。在这里,我们证明在鼠柠檬酸杆菌感染期间,小鼠巨噬细胞和结肠上皮细胞表现出RIPK1激酶依赖性的半胱天冬酶-8激活,以对抗NleE效应器介导的促炎信号抑制。虽然鼠柠檬酸杆菌向宿主细胞注入第二种效应器NleB以阻断半胱天冬酶-8信号传导,但巨噬细胞通过触发RIPK3介导的坏死性凋亡作出反应,随后第三种T3SS效应器EspL发挥作用使坏死性凋亡失活。我们进一步表明,NleB和EspL协同抑制巨噬细胞中的半胱天冬酶-8和NLRP3炎性小体激活。我们的研究结果表明,鼠柠檬酸杆菌已经进化出表达复杂的效应器网络,作为在宿主-病原体军备竞赛中适应细胞死亡对抗细菌防御重要性的一种方式。

https://cdn.ncbi.nlm.nih.gov/pmc/blobs/f9d4/12048508/d0c812b4e4b8/44318_2025_412_Fig1_HTML.jpg

文献AI研究员

20分钟写一篇综述,助力文献阅读效率提升50倍。

立即体验

用中文搜PubMed

大模型驱动的PubMed中文搜索引擎

马上搜索

文档翻译

学术文献翻译模型,支持多种主流文档格式。

立即体验