Suppr超能文献

霍山石斛增液解毒方通过靶向EGFR/PI3K/AKT通路减轻放射性口腔黏膜炎并改善口腔免疫微环境:来自网络药理学、分子对接和实验验证的证据

Huoshan Dendrobium Zengye Jiedu Formula mitigates radiation-induced oral mucositis and improves oral immune microenvironment by targeting the EGFR/PI3K/AKT pathway: evidence from network pharmacology, molecular docking, and experimental validation.

作者信息

Liu Chang, Liu Xinru, Liu Jiabao, Zhang Hao, Zhang Pengcheng, Huo Xingxing, Song Hang, Zhu Yongfu

机构信息

The First Clinical Medical College, Anhui University of Chinese Medicine, Hefei, China.

Department of Oncology, The First Affiliated Hospital of Zhejiang Chinese Medical University, Hangzhou, China.

出版信息

Front Immunol. 2025 Mar 10;16:1559400. doi: 10.3389/fimmu.2025.1559400. eCollection 2025.

Abstract

INTRODUCTION

Radiation-induced oral mucositis (RIOM) manifests as mucosal ulceration, pain, and dysphagia, disrupting treatment and quality of life. Its pathogenesis involves inflammatory imbalance and immune dysregulation, driven by microbial infiltration and cytokine storms. Current therapies remain inadequate, necessitating deeper exploration of immune-microbial interactions for effective interventions.

METHODS

Bioactive components of Huoshan Dendrobium Zengye Jiedu Formula (HDZJF) and RIOM-related targets were retrieved from public databases. Core therapeutic targets and pathways were systematically analyzed via protein-protein interaction (PPI) networks, Gene Ontology (GO), and Kyoto Encyclopedia of Genes and Genomes (KEGG) enrichment. Molecular docking evaluated interactions between HDZJF components and key targets. A rat RIOM model validated HDZJF efficacy by assessing mucositis severity, inflammatory cytokines, and EGFR/PI3K/AKT pathway protein expression.

RESULTS

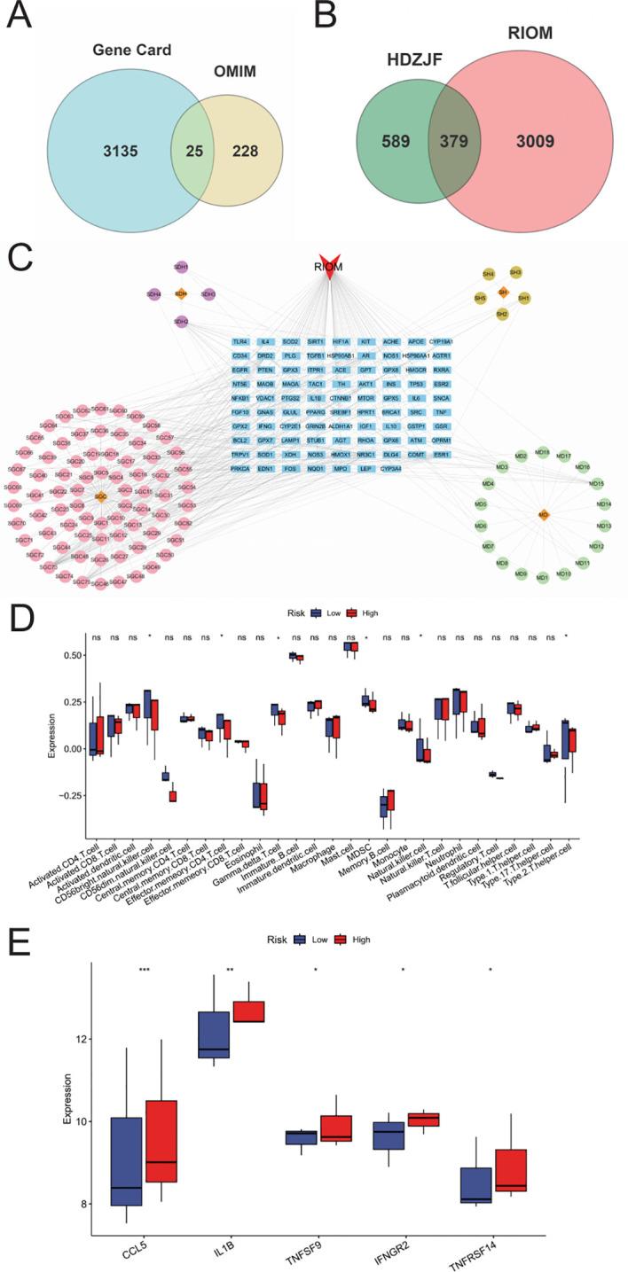
A total of 102 bioactive components and 379 potential targets for RIOM were identified. GO and KEGG enrichment analyses suggest that HDZJF exerts therapeutic effects on RIOM by modulating processes such as angiogenesis, inflammation, and apoptosis through pathways like PI3K-AKT. Molecular docking confirmed strong binding affinities between HDZJF components and key targets. , HDZJF reduced inflammation, promoted mucosal healing, improved body weight, and modulated protein expression related to EGFR/PI3K/AKT.

DISCUSSION

The findings highlight HDZJF's capacity to alleviate RIOM by targeting the EGFR/PI3K/AKT pathway, thereby suppressing inflammatory responses and apoptotic processes. These results underscore HDZJF's translational potential for RIOM treatment and justify further clinical investigation into its therapeutic utility.

摘要

引言

放射性口腔黏膜炎(RIOM)表现为黏膜溃疡、疼痛和吞咽困难,扰乱治疗并影响生活质量。其发病机制涉及炎症失衡和免疫失调,由微生物浸润和细胞因子风暴驱动。目前的治疗方法仍然不足,需要更深入地探索免疫-微生物相互作用以进行有效干预。

方法

从公共数据库中检索霍山石斛增液解毒方(HDZJF)的生物活性成分和与RIOM相关的靶点。通过蛋白质-蛋白质相互作用(PPI)网络、基因本体论(GO)和京都基因与基因组百科全书(KEGG)富集分析系统地分析核心治疗靶点和途径。分子对接评估HDZJF成分与关键靶点之间的相互作用。大鼠RIOM模型通过评估黏膜炎严重程度、炎症细胞因子和EGFR/PI3K/AKT通路蛋白表达来验证HDZJF的疗效。

结果

共鉴定出102种生物活性成分和379个RIOM潜在靶点。GO和KEGG富集分析表明,HDZJF通过PI3K-AKT等途径调节血管生成、炎症和凋亡等过程,从而对RIOM发挥治疗作用。分子对接证实HDZJF成分与关键靶点之间具有很强的结合亲和力。HDZJF减轻了炎症,促进了黏膜愈合,改善了体重,并调节了与EGFR/PI3K/AKT相关的蛋白表达。

讨论

研究结果突出了HDZJF通过靶向EGFR/PI3K/AKT通路减轻RIOM的能力,从而抑制炎症反应和凋亡过程。这些结果强调了HDZJF在RIOM治疗中的转化潜力,并证明了对其治疗效用进行进一步临床研究的合理性。

https://cdn.ncbi.nlm.nih.gov/pmc/blobs/56e2/11931053/14c939d4187c/fimmu-16-1559400-g001.jpg

文献AI研究员

20分钟写一篇综述,助力文献阅读效率提升50倍。

立即体验

用中文搜PubMed

大模型驱动的PubMed中文搜索引擎

马上搜索

文档翻译

学术文献翻译模型,支持多种主流文档格式。

立即体验