Suppr超能文献

黄酮类化合物通过抑制小鼠TLR4/NF-κB/NLRP3信号通路和调节肠道微生物群来减轻溃疡性结肠炎。

flavonoids attenuate ulcerative colitis by inhibiting TLR4/NF-κB/NLRP3 signaling pathway and modulating gut microbiota in mice.

作者信息

Huang Zelin, Zhao Yan, Yang Weixing, Duan Chunfen, Sheng Jun, Tian Yang, Peng Lei, Gao Xiaoyu

机构信息

Yunnan Key Laboratory of Precision Nutrition and Personalized Food Manufacturing, Yunnan Agricultural University, Kunming, China.

College of Food Science and Technology, Yunnan Agricultural University, Kunming, China.

出版信息

Front Microbiol. 2025 Mar 10;16:1557778. doi: 10.3389/fmicb.2025.1557778. eCollection 2025.

Abstract

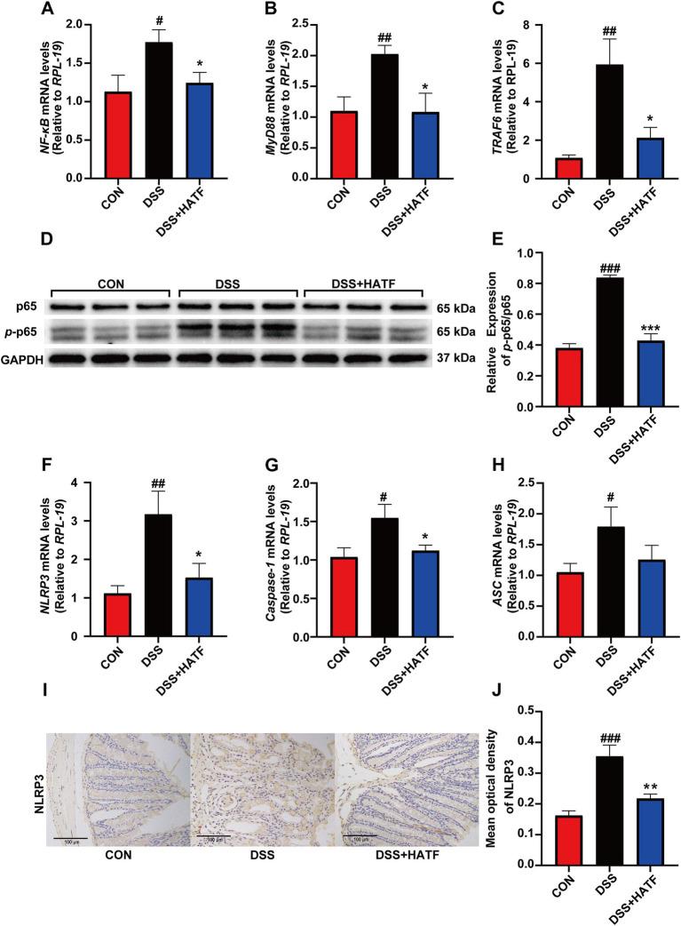
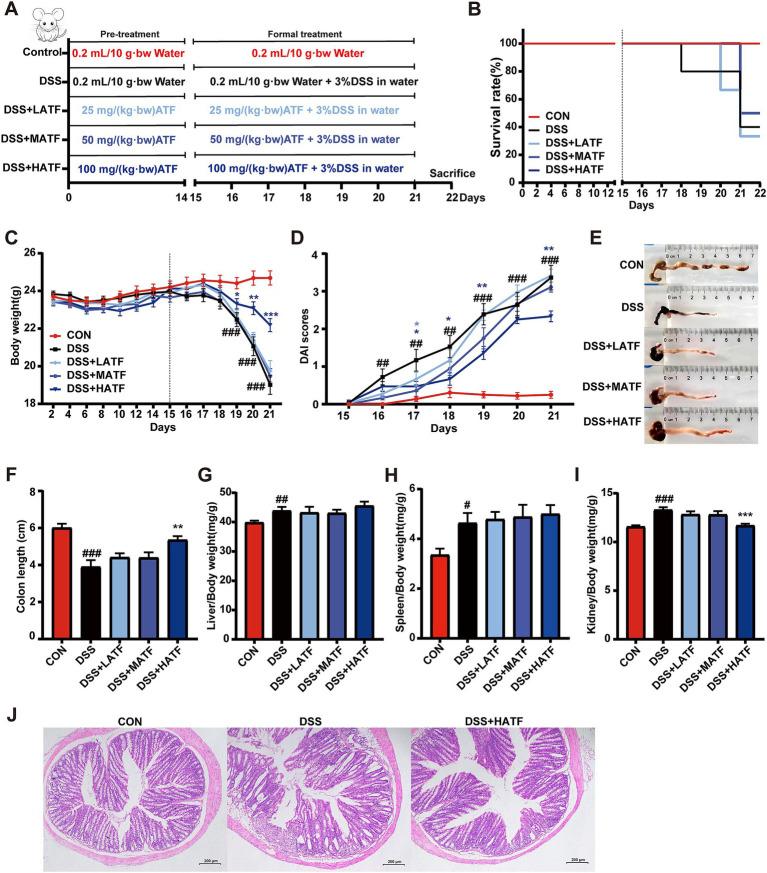
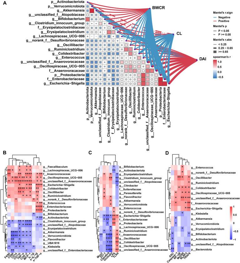
Ulcerative colitis (UC) is a global disease for which there is little of effective treatment options, thus creating an urgent need for the development of new drug candidates from natural and functional foods. Crevost et Lemarie is a kind of medicinal and food herb that is rich in flavonoids. However, the pharmacological effects of flavonoids (ATF) on UC have not yet been reported. The present study established a mouse model of UC using 3% dextran sulfate sodium (DSS), and modern molecular biology techniques such as IHC, RT-qPCR, Western blot, and 16S rRNA gene analysis were used to investigate the effect of ATF in UC mice. The results demonstrated that a high dose of ATF (100 mg/kg) led to a significant restoration of body weight, disease activity index score, and colon length, in addition to ameliorating colonic tissue damage in UC mice. ATF reduced the serum levels of lipopolysaccharides (LPS), inhibited the activation of the colonic TLR4/NF-κB/NLRP3 signaling pathway, and increased the mRNA expression of tight junction proteins such as , , and . Furthermore, ATF was found to reduce the relative abundance of the DSS-induced conditional pathogenic (, , and ), increase the potential probiotic taxa (, and ). Interestingly, these genera were found to be significantly correlated with the UC core phenotypic indicators. These findings indicated that ATF may alleviate UC symptoms by modulating the gut microbiota-LPS/TLR4/NF-κB/NLRP3 axis. The present study has the potential to serve as a valuable reference point for understanding the role of natural flavonoids in the prevention of inflammatory diseases, and to expand the future applications of ATF in the fields of food and medicine.

摘要

溃疡性结肠炎(UC)是一种全球性疾病,目前几乎没有有效的治疗选择,因此迫切需要从天然和功能性食品中开发新的候选药物。Crevost et Lemarie是一种富含黄酮类化合物的药食同源草本植物。然而,黄酮类化合物(ATF)对UC的药理作用尚未见报道。本研究使用3%葡聚糖硫酸钠(DSS)建立了UC小鼠模型,并采用免疫组化(IHC)、实时定量聚合酶链反应(RT-qPCR)、蛋白质免疫印迹法(Western blot)和16S rRNA基因分析等现代分子生物学技术研究了ATF对UC小鼠的影响。结果表明,高剂量的ATF(100 mg/kg)除了改善UC小鼠的结肠组织损伤外,还能显著恢复体重、疾病活动指数评分和结肠长度。ATF降低了血清脂多糖(LPS)水平,抑制了结肠TLR4/NF-κB/NLRP3信号通路的激活,并增加了紧密连接蛋白如 、 和 的mRNA表达。此外,发现ATF降低了DSS诱导的条件致病菌( 、 和 )的相对丰度,增加了潜在益生菌类群( 、 和 )。有趣的是,发现这些菌属与UC核心表型指标显著相关。这些发现表明,ATF可能通过调节肠道微生物群-LPS/TLR4/NF-κB/NLRP3轴来缓解UC症状。本研究有可能为理解天然黄酮类化合物在预防炎症性疾病中的作用提供有价值的参考点,并扩大ATF在食品和医药领域的未来应用。

https://cdn.ncbi.nlm.nih.gov/pmc/blobs/c7c5/11932354/f5f7f29d8603/fmicb-16-1557778-g001.jpg

文献AI研究员

20分钟写一篇综述,助力文献阅读效率提升50倍。

立即体验

用中文搜PubMed

大模型驱动的PubMed中文搜索引擎

马上搜索

文档翻译

学术文献翻译模型,支持多种主流文档格式。

立即体验