Suppr超能文献

mTOR介导的自噬通过焦亡调节镉诱导的肾损伤。

mTOR-Mediated Autophagy Regulates Cadmium-Induced Kidney Injury via Pyroptosis.

作者信息

Hu Yuan, Wang Kui, Xu Jie, Wan Guohuan, Zhao Yiyi, Chen Yajing, Jiang Kangfeng, Li Xiaobing

机构信息

College of Veterinary Medicine, Yunnan Agricultural University, Kunming 650201, China.

出版信息

Int J Mol Sci. 2025 Mar 13;26(6):2589. doi: 10.3390/ijms26062589.

Abstract

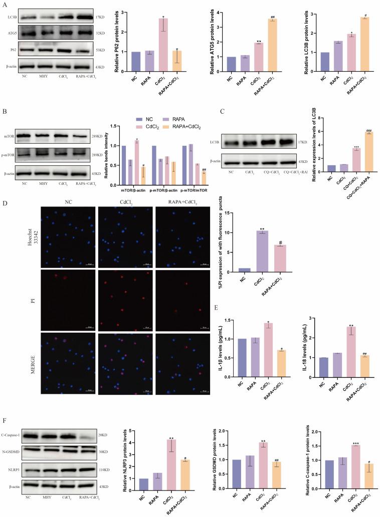
The heavy metal cadmium (Cd) affects the global livestock production economy mainly through the contamination of feed raw materials and secondary contamination in feed processing, and it also poses a serious threat to food safety and human health. The nucleotide-binding oligomerization domain-like pyrin-domain-containing protein 3 (NLRP3) inflammasome is a key regulatory element of pyroptosis, which is engaged in kidney injury. Meanwhile, autophagy is also involved in renal inflammation. Mammalian target of rapamycin (mTOR) plays an important role in pyroptosis and autophagy, but its function in Cd-induced kidney injury remains unclear. In this study, we explored the role of mTOR-mediated autophagy and pyroptosis in kidney injury caused by Cd exposure and elucidated its underlying mechanism. Our data showed that Cd exposure reduced the integrity of kidney cell membranes, increased the expression of pyroptosis-associated proteins, and promoted the release of inflammatory cytokines. Subsequently, a notable attenuation in Cd-induced pyroptosis was observed following the administration of CY-09, an NLRP3 inhibitor. In addition, Cd exposure promoted autophagy in kidney cells. Importantly, in both in vivo and in vitro experiments, rapamycin, an mTOR inhibitor, downregulated the expression of pyroptosis-related proteins, thereby significantly improving Cd-induced kidney injury. In summary, our results indicate that mTOR-mediated autophagy has a significant protective effect on NLRP3 inflammasome-dependent kidney injury induced by Cd exposure, thus providing new insights into the prevention and treatment of Cd poisoning.

摘要

重金属镉(Cd)主要通过饲料原料污染和饲料加工过程中的二次污染影响全球畜牧业生产经济,同时也对食品安全和人类健康构成严重威胁。含核苷酸结合寡聚化结构域样吡啉结构域蛋白3(NLRP3)炎性小体是细胞焦亡的关键调节元件,参与肾脏损伤。同时,自噬也参与肾脏炎症。雷帕霉素靶蛋白(mTOR)在细胞焦亡和自噬中起重要作用,但其在镉诱导的肾脏损伤中的功能尚不清楚。在本研究中,我们探讨了mTOR介导的自噬和细胞焦亡在镉暴露引起的肾脏损伤中的作用,并阐明了其潜在机制。我们的数据表明,镉暴露降低了肾细胞膜的完整性,增加了细胞焦亡相关蛋白的表达,并促进了炎性细胞因子的释放。随后,给予NLRP3抑制剂CY-09后,镉诱导的细胞焦亡明显减轻。此外,镉暴露促进了肾细胞的自噬。重要的是,在体内和体外实验中,mTOR抑制剂雷帕霉素下调了细胞焦亡相关蛋白的表达,从而显著改善了镉诱导的肾脏损伤。总之,我们的结果表明,mTOR介导的自噬对镉暴露诱导的NLRP3炎性小体依赖性肾脏损伤具有显著的保护作用,从而为镉中毒的防治提供了新的见解。

https://cdn.ncbi.nlm.nih.gov/pmc/blobs/0f3d/11942160/0cf0f5a10877/ijms-26-02589-g001.jpg

文献AI研究员

20分钟写一篇综述,助力文献阅读效率提升50倍。

立即体验

用中文搜PubMed

大模型驱动的PubMed中文搜索引擎

马上搜索

文档翻译

学术文献翻译模型,支持多种主流文档格式。

立即体验