Suppr超能文献

利用全外显子组测序解析50个巴基斯坦近亲家庭中退行性和发育性眼部疾病的遗传基础。

Deciphering the Genetic Basis of Degenerative and Developmental Eye Disorders in 50 Pakistani Consanguineous Families Using Whole-Exome Sequencing.

作者信息

Zafar Ainee, Baig Ruqia Mehmood, Arshad Abida, Rashid Abdur, Oreshkov Sergey, Frederiksen Helen Nabiryo, Ansar Muhammad

机构信息

Department of Zoology, Wildlife and Fisheries, PMAS-Arid Agriculture University Rawalpindi, Rawalpindi 46000, Pakistan.

Department of Ophthalmology, University of Lausanne, Jules Gonin Eye Hospital, Fondation Asile Des Aveugles, 1004 Lausanne, Switzerland.

出版信息

Int J Mol Sci. 2025 Mar 18;26(6):2715. doi: 10.3390/ijms26062715.

Abstract

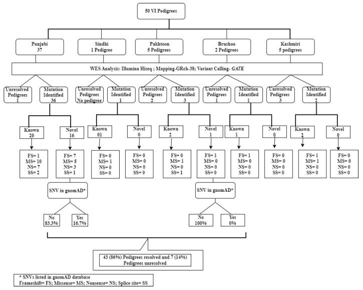
Degenerative and developmental eye disorders, including inherited retinal dystrophies (IRDs), anophthalmia, and congenital cataracts arise from genetic mutations, causing progressive vision loss or congenital structural abnormalities. IRDs include a group of rare, genetically, and clinically heterogeneous retinal diseases. It is caused by variations in at least 324 genes, affecting numerous retinal regions. In addition to IRDs, other developmental eye disorders such as anophthalmia and congenital cataracts also have a strong genetic basis. Autosomal recessive IRDs, anophthalmia, and congenital cataracts are common in consanguineous populations. In many endogamous populations, including those in Pakistan, a significant proportion of IRD and anophthalmia cases remain genetically undiagnosed. The present study investigated the variations in IRDs, anophthalmia, and congenital cataracts genes in 50 affected families. These unrelated consanguineous families were recruited from the different provinces of Pakistan including Punjab, Khyber Pakhtoon Khwa, Sindh, Gilgit Baltistan, and Azad Kashmir. Whole exome sequencing (WES) was conducted for the proband of each family. An in-house customized pipeline examined the data, and bioinformatics analysis predicted the pathogenic effects of identified variants. The relevant identified DNA variants of selected families were assessed in parents and healthy siblings via Sanger sequencing. WES identified 12 novel variants across 10 known IRD-associated genes. The four most frequently implicated genes were (14.3%), (9.5%), (9.5%), and (7.1%) that together accounted for 40.4% of all molecularly diagnosed cases. Additionally, 25 reported variants in 19 known IRDs, anophthalmia, and congenital cataracts-associated genes were found. Among the identified variants, p. Trp278X, a stop-gain mutation in the (NM_014336) gene, was the most common causative variant detected. The most frequently observed phenotype was retinitis pigmentosa (46.5%) followed by Leber congenital amaurosis (18.6%). Furthermore, 98% of pedigrees (49 out of 50) were affected by autosomal recessive IRDs, anophthalmia and congenital cataracts. The discovery of 12 novel likely pathogenic variants in 10 IRD genes, 25 reported variants in 19 known IRDs, anophthalmia and congenital cataracts genes, atypical phenotypes, and inter and intra-familial variability underscores the genetic and phenotypic heterogeneity of developmental and degenerative eye disorders in the Pakistani population and further expands the mutational spectrum of genes associated with these ocular disorders.

摘要

退行性和发育性眼部疾病,包括遗传性视网膜营养不良(IRD)、无眼症和先天性白内障,均由基因突变引起,可导致进行性视力丧失或先天性结构异常。IRD包括一组罕见的、遗传和临床异质性的视网膜疾病。它由至少324个基因的变异引起,影响多个视网膜区域。除IRD外,其他发育性眼部疾病,如无眼症和先天性白内障也有很强的遗传基础。常染色体隐性IRD、无眼症和先天性白内障在近亲通婚人群中很常见。在许多近亲通婚人群中,包括巴基斯坦的人群,相当一部分IRD和无眼症病例在基因上仍未得到诊断。本研究调查了50个患病家庭中IRD、无眼症和先天性白内障基因的变异情况。这些无亲缘关系的近亲家庭是从巴基斯坦不同省份招募的,包括旁遮普省、开伯尔-普赫图赫瓦省、信德省、吉尔吉特-巴尔蒂斯坦和自由克什米尔。对每个家庭的先证者进行了全外显子组测序(WES)。一个内部定制的流程检查了数据,生物信息学分析预测了已识别变异的致病作用。通过桑格测序对选定家庭的相关已识别DNA变异在父母和健康兄弟姐妹中进行了评估。WES在10个已知的IRD相关基因中鉴定出12个新变异。四个最常涉及的基因是(14.3%)、(9.5%)、(9.5%)和(7.1%),它们共同占所有分子诊断病例的40.4%。此外,在19个已知的IRD、无眼症和先天性白内障相关基因中发现了25个已报道的变异。在已识别的变异中,p.Trp

https://cdn.ncbi.nlm.nih.gov/pmc/blobs/e4c1/11942243/baaca6e5ff80/ijms-26-02715-g001.jpg

文献AI研究员

20分钟写一篇综述,助力文献阅读效率提升50倍。

立即体验

用中文搜PubMed

大模型驱动的PubMed中文搜索引擎

马上搜索

文档翻译

学术文献翻译模型,支持多种主流文档格式。

立即体验