Suppr超能文献

一种主要的弓形虫丝氨酸蛋白酶抑制剂可保护该寄生虫免受肠道来源的丝氨酸蛋白酶和中性粒细胞胞外陷阱形成造成的损伤。

A major Toxoplasma serine protease inhibitor protects the parasite against gut-derived serine proteases and NETosis damage.

作者信息

Saffarian Maryam, Romano Julia D, Grigg Michael E, Coppens Isabelle

机构信息

Department of Molecular Microbiology and Immunology, Johns Hopkins University Bloomberg School of Public Health, Baltimore, Maryland, USA.

Molecular Parasitology Section, Laboratory of Parasitic Diseases, National Institute of Allergy and Infectious Diseases, Bethesda, Maryland, USA.

出版信息

J Biol Chem. 2025 May;301(5):108457. doi: 10.1016/j.jbc.2025.108457. Epub 2025 Mar 26.

Abstract

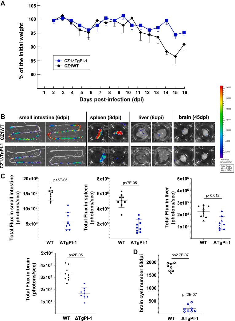
Toxoplasmosis is a life-threatening opportunistic infection in immunocompromised patients, caused by the parasite Toxoplasma gondii. Infection is initiated through oral ingestion of Toxoplasma cysts that must survive the harsh environment of the gut to undergo excystation. Released parasites invade intestinal epithelial cells and then disseminate throughout tissues for encystation, mainly in the brain. How Toxoplasma escapes destruction mediated by gastrointestinal proteases is poorly understood. T. gondii has nine genes encoding serine protease inhibitor proteins (TgPIs). TgPI-1 is highly expressed across all Toxoplasma strains and developmental stages and contains three domains for binding to various serine proteases. Here, we explore the role of TgPI-1 in protecting Toxoplasma against serine proteases in the gut and neutrophil-derived proteases in the lamina propria. TgPI-1 localizes to the parasite plasma membrane and cyst wall. We generated ΔTgPI-1 parasites, and the mutant is more sensitive to neutrophil elastase (NE), trypsin and chymotrypsin than WT. Neutrophils exposed to Toxoplasma release neutrophil extracellular traps (NET) with strain-dependent morphologies, ranging from spiky to extended cloudy. TgPI-1 was detected on NET containing NE, and ΔTgPI-1 parasites are more susceptible to destruction by NETosis. In mice, ΔTgPI-1 parasites exhibit reduced infectivity, poor dissemination to abdominal organs, and lower cyst burden in the brain. These findings shed light on a strategy employed by Toxoplasma to counteract enzymatic antimicrobial defenses in gut tissues, highlighting potential avenues for controlling tissue dissemination of this medically significant parasite.

摘要

弓形虫病是一种在免疫功能低下患者中危及生命的机会性感染,由寄生虫刚地弓形虫引起。感染通过口服刚地弓形虫囊肿引发,这些囊肿必须在肠道的恶劣环境中存活才能进行脱囊。释放出的寄生虫侵入肠道上皮细胞,然后扩散到全身组织进行包囊,主要在大脑中。目前对刚地弓形虫如何逃避胃肠道蛋白酶介导的破坏了解甚少。刚地弓形虫有九个编码丝氨酸蛋白酶抑制剂蛋白(TgPIs)的基因。TgPI-1在所有刚地弓形虫菌株和发育阶段均高表达,并且包含三个与各种丝氨酸蛋白酶结合的结构域。在这里,我们探讨了TgPI-1在保护刚地弓形虫免受肠道丝氨酸蛋白酶和固有层中嗜中性粒细胞衍生蛋白酶侵害方面的作用。TgPI-1定位于寄生虫的质膜和囊壁。我们构建了ΔTgPI-1寄生虫,该突变体比野生型对嗜中性粒细胞弹性蛋白酶(NE)、胰蛋白酶和胰凝乳蛋白酶更敏感。暴露于刚地弓形虫的嗜中性粒细胞会释放具有菌株依赖性形态的嗜中性粒细胞胞外陷阱(NET),形态从尖刺状到扩展的云雾状不等。在含有NE的NET上检测到了TgPI-1,并且ΔTgPI-1寄生虫更容易受到NETosis的破坏。在小鼠中,ΔTgPI-1寄生虫的感染性降低,向腹部器官的扩散能力较差,并且大脑中的囊肿负担较低。这些发现揭示了刚地弓形虫用来对抗肠道组织中酶促抗菌防御的一种策略,突出了控制这种具有医学重要性的寄生虫在组织中扩散的潜在途径。

https://cdn.ncbi.nlm.nih.gov/pmc/blobs/416a/12147184/5b47072783d8/gr1.jpg

文献AI研究员

20分钟写一篇综述,助力文献阅读效率提升50倍。

立即体验

用中文搜PubMed

大模型驱动的PubMed中文搜索引擎

马上搜索

文档翻译

学术文献翻译模型,支持多种主流文档格式。

立即体验