Suppr超能文献

磷酸酶UBLCP1是刚地弓形虫生长、毒力和线粒体完整性所必需的。

Phosphatase UBLCP1 is required for the growth, virulence and mitochondrial integrity of Toxoplasma gondii.

作者信息

Sheng Kaiyin, Song Kaiyue, Yang Yimin, Wu Haiyan, Du Zhendong, Chen Xueqiu, Yang Yi, Ma Guangxu, Du Aifang

机构信息

College of Animal Sciences, Institute of Preventive Veterinary Medicine, Zhejiang University, Hangzhou, 310058, China.

ZJU-Xinchang Joint Innovation Centre (TianMu Laboratory), Gaochuang Hi-Tech Park, Xinchang, 312500, China.

出版信息

Parasit Vectors. 2025 Mar 28;18(1):122. doi: 10.1186/s13071-025-06766-3.

Abstract

BACKGROUND

The mitochondrion is proposed as an ideal target organelle for the control of apicomplexan parasites, whose integrity depends on well-controlled protein import, folding, and turnover. The ubiquitin-like domain-containing C-terminal domain phosphatase 1 (UBLCP1) was found to be associated with the mitochondrial integrity in Toxoplasma gondii. However, little is known about the roles and mechanisms of UBLCP1 in this apicomplexan parasite.

METHODS

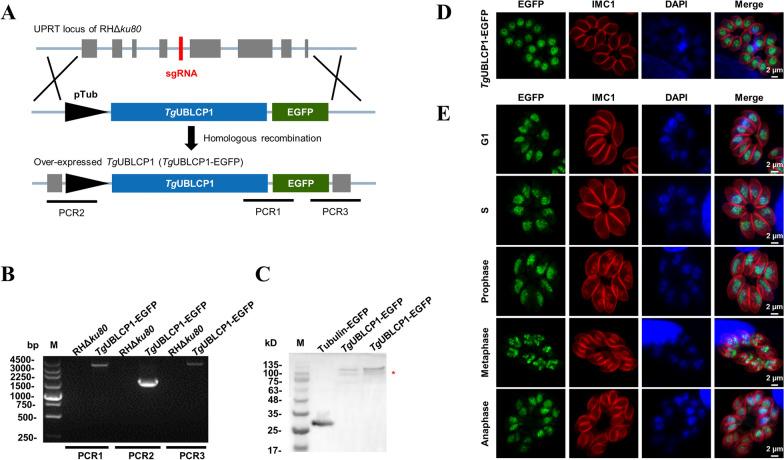
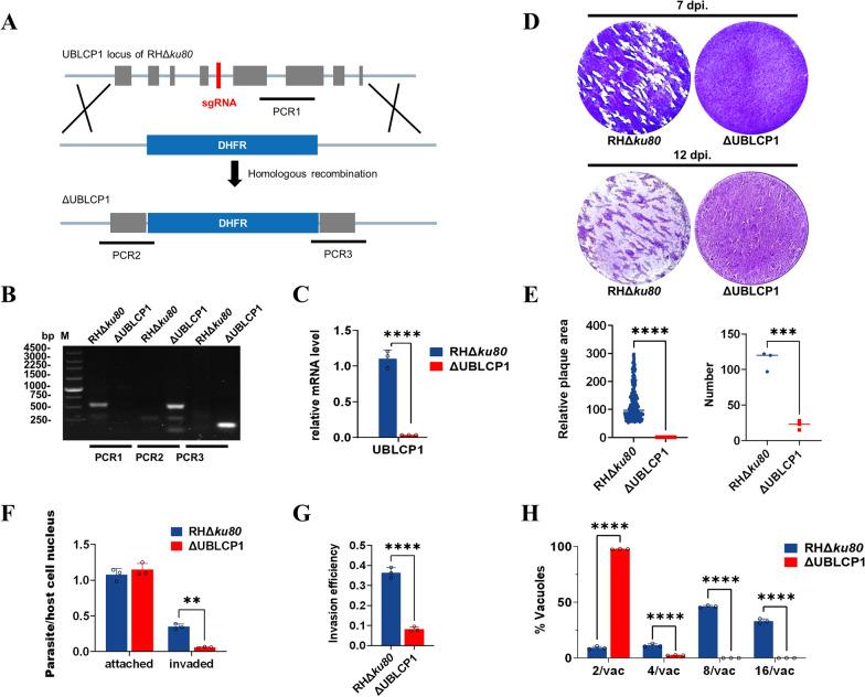
The subcellular localization of UBLCP1 in the tachyzoites of T. gondii was determined by an indirect immunofluorescence assay. The roles of UBLCP1 in the growth, cell cycle, and division of T. gondii were assessed by knocking out this molecule in the tachyzoites. Comparative phosphoproteomics between the UBLCP1-deficient and wild-type tachyzoites were performed to understand the roles of UBLCP1 in T. gondii. The virulence of UBLCP1-deficient tachyzoites of T. gondii was tested in mice.

RESULTS

UBLCP1 is expressed in the nucleus and cytoplasm of T. gondii tachyzoites. Tachyzoites lacking UBLCP1 exhibit collapsed mitochondrion, decreased mitochondrial membrane potential, and compromised growth and proliferation in vitro. Proteins involved in protein turnover and intracellular trafficking have been found differentially phosphorylated in the UBLCP1-deficient tachyzoites compared with the control. Deletion of UBLCP1 also shows that this phosphatase is essential for the propagation and virulence of T. gondii tachyzoites. Mice immunized with UBLCP1-deficient T. gondii tachyzoites survived challenges with the virulent PRU or VEG strain.

CONCLUSIONS

UBLCP1 is required for the mitochondrial integrity and essential in the lytic cycle (e.g., host cell invasion and parasite replication) in vitro and the pathogenicity of this parasite in vivo. UBLCP1 is a candidate target for a vaccine or a drug for toxoplasmosis in animals.

摘要

背景

线粒体被认为是控制顶复门寄生虫的理想靶细胞器,其完整性依赖于严格控制的蛋白质输入、折叠和周转。发现含泛素样结构域的C末端结构域磷酸酶1(UBLCP1)与刚地弓形虫的线粒体完整性有关。然而,关于UBLCP1在这种顶复门寄生虫中的作用和机制知之甚少。

方法

通过间接免疫荧光测定法确定UBLCP1在刚地弓形虫速殖子中的亚细胞定位。通过在速殖子中敲除该分子来评估UBLCP1在刚地弓形虫生长、细胞周期和分裂中的作用。对缺乏UBLCP1的速殖子和野生型速殖子进行比较磷酸化蛋白质组学分析,以了解UBLCP1在刚地弓形虫中的作用。测试了刚地弓形虫缺乏UBLCP1的速殖子在小鼠中的毒力。

结果

UBLCP1在刚地弓形虫速殖子的细胞核和细胞质中表达。缺乏UBLCP1的速殖子表现出线粒体塌陷、线粒体膜电位降低以及体外生长和增殖受损。与对照相比,在缺乏UBLCP1的速殖子中发现参与蛋白质周转和细胞内运输的蛋白质磷酸化存在差异。UBLCP1的缺失还表明这种磷酸酶对刚地弓形虫速殖子的繁殖和毒力至关重要。用缺乏UBLCP1的刚地弓形虫速殖子免疫的小鼠在受到强毒株PRU或VEG攻击后存活下来。

结论

UBLCP1是线粒体完整性所必需的,在体外裂解周期(如宿主细胞入侵和寄生虫复制)以及该寄生虫在体内的致病性中至关重要。UBLCP1是动物弓形虫病疫苗或药物的候选靶点。

https://cdn.ncbi.nlm.nih.gov/pmc/blobs/1796/11951701/5279b8d4a909/13071_2025_6766_Fig1_HTML.jpg

文献AI研究员

20分钟写一篇综述,助力文献阅读效率提升50倍。

立即体验

用中文搜PubMed

大模型驱动的PubMed中文搜索引擎

马上搜索

文档翻译

学术文献翻译模型,支持多种主流文档格式。

立即体验