Suppr超能文献

AXL抑制剂吉瑞替尼在人类实体瘤中的抗肿瘤活性。

Antitumor activity of gilteritinib, an inhibitor of AXL, in human solid tumors.

作者信息

Zhang Zuxiong, Hu Ruxia, Liu Jie, Yang Xiaohan, Xiao Youban, Xu Xi, Liu Xinxin, Zeng Wen, Zhang Shuyong, Wang Liefeng

机构信息

Department of Thoracic Surgery, The First Affiliated Hospital, Gannan Medical University, Ganzhou, Jiangxi, China.

Key Laboratory of Prevention and Treatment of Cardiovascular and Cerebrovascular Diseases (Ministry of Education), Gannan Medical University, Ganzhou, China.

出版信息

Cell Death Discov. 2025 Mar 29;11(1):124. doi: 10.1038/s41420-025-02417-9.

Abstract

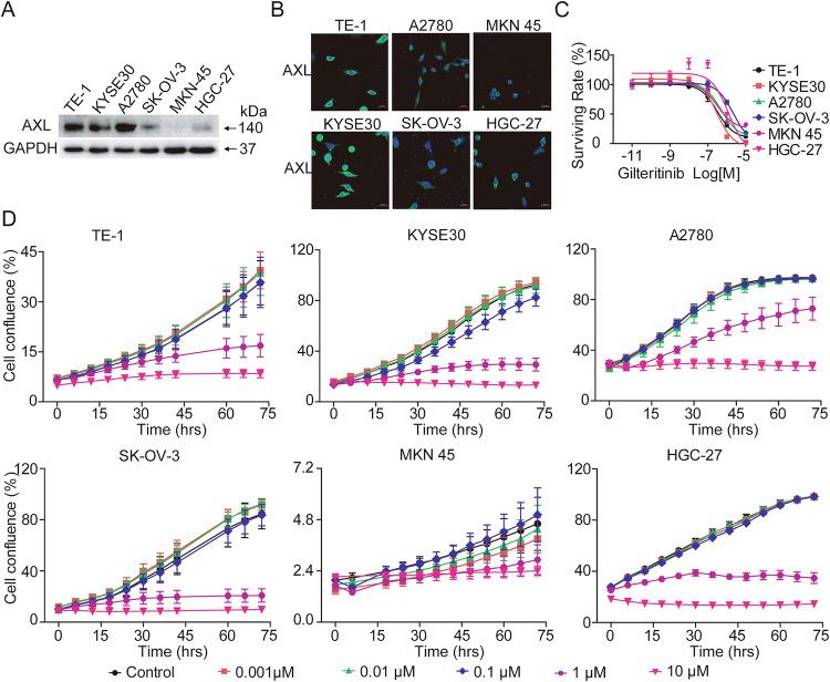
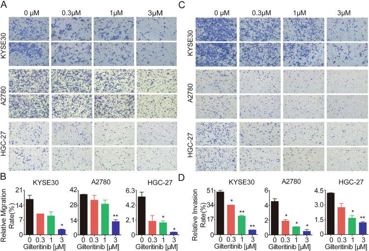
AXL, a receptor tyrosine kinase, has recently emerged as a potential therapeutic target against various types of cancer. Gilteritinib, a FDA-approved small-molecule inhibitor, is used for the treatment of patients with FLT3-mutated acute myeloid leukemia. However, the antitumor activity of gilteritinib in solid tumors remains poorly elucidated. In this study, we explored the antitumor activity of gilteritinib in AXL-expressing esophageal cancer (EC), ovarian cancer (OC), and gastric cancer (GC), along with the underlying molecular mechanisms. Our data demonstrated that gilteritinib significantly inhibited cell proliferation and spheroid formation by triggering apoptosis and cell cycle arrest in AXL-positive EC, OC, and GC cells. Moreover, we found that gilteritinib treatment repressed EC, OC, and GC cell migration and invasion. Mechanistically, RNA-seq analysis revealed that gilteritinib significantly downregulated multiple cancer-related pathways, including those related to apoptosis, the cell cycle, the mTOR pathway, the AMPK pathway, the p53 pathway, the FOXO pathway, the Hippo pathway, and the Wnt pathway. Gilteritinib inhibited a unique set of E2F- and MYC target-associated genes in EC, OC, and GC cells. Intriguingly, interrogation of the EC, OC, and GC cohort demonstrated that these genes were overexpressed and associated with poor prognosis. Gilteritinib also displayed strong antitumor effects on AXL-positive PDX-derived explants (PDXEs) and PDX-derived organoids (PDXOs) ex vivo and PDXs in vivo. Collectively, these findings reveal that gilteritinib represents a potent therapeutic agent for the treatment of AXL-positive solid tumors. Zhang et al. demonstrate superior therapeutic efficacy of Gilteritinib, a FDA-approved small-molecule inhibitor, in the AXL-expressing esophageal cancer, ovarian cancer and gastric cancer cell lines, PDXOs and PDXs models. This work highlights Gilteritinib as a novel and potent therapeutic approach for the treatment of AXL-positive solid tumors.

摘要

AXL是一种受体酪氨酸激酶,最近已成为针对各种癌症的潜在治疗靶点。吉列替尼是一种经美国食品药品监督管理局(FDA)批准的小分子抑制剂,用于治疗FLT3突变的急性髓系白血病患者。然而,吉列替尼在实体瘤中的抗肿瘤活性仍未得到充分阐明。在本研究中,我们探讨了吉列替尼在表达AXL的食管癌(EC)、卵巢癌(OC)和胃癌(GC)中的抗肿瘤活性及其潜在的分子机制。我们的数据表明,吉列替尼通过触发AXL阳性的EC、OC和GC细胞凋亡和细胞周期停滞,显著抑制细胞增殖和球体形成。此外,我们发现吉列替尼治疗可抑制EC、OC和GC细胞的迁移和侵袭。从机制上讲,RNA测序分析表明,吉列替尼显著下调了多个与癌症相关的信号通路,包括与细胞凋亡、细胞周期、mTOR信号通路、AMPK信号通路、p53信号通路、FOXO信号通路、Hippo信号通路和Wnt信号通路相关的通路。吉列替尼在EC、OC和GC细胞中抑制了一组独特的与E2F和MYC靶点相关的基因。有趣的是,对EC、OC和GC队列的研究表明,这些基因过表达且与预后不良相关。吉列替尼在体外对AXL阳性的患者来源肿瘤异种移植瘤外植体(PDXE)和患者来源类器官(PDXO)以及体内对PDX也显示出强大的抗肿瘤作用。总体而言,这些发现表明吉列替尼是治疗AXL阳性实体瘤的有效治疗药物。Zhang等人证明,经FDA批准的小分子抑制剂吉列替尼在表达AXL的食管癌、卵巢癌和胃癌细胞系、PDXO和PDX模型中具有卓越的治疗效果。这项工作突出了吉列替尼作为治疗AXL阳性实体瘤的一种新型有效治疗方法。

https://cdn.ncbi.nlm.nih.gov/pmc/blobs/d637/11954984/4cf71fbba998/41420_2025_2417_Figa_HTML.jpg

文献AI研究员

20分钟写一篇综述,助力文献阅读效率提升50倍。

立即体验

用中文搜PubMed

大模型驱动的PubMed中文搜索引擎

马上搜索

文档翻译

学术文献翻译模型,支持多种主流文档格式。

立即体验