Suppr超能文献

脂肪酸结合蛋白4(FABP4)介导的细胞外信号调节激酶(ERK)磷酸化促进肾癌细胞迁移。

FABP4-mediated ERK phosphorylation promotes renal cancer cell migration.

作者信息

La Civita Evelina, Sirica Rosa, Crocetto Felice, Ferro Matteo, Lasorsa Francesco, Lucarelli Giuseppe, Imbimbo Ciro, Formisano Pietro, Beguinot Francesco, Terracciano Daniela

机构信息

Department of Translational Medical Sciences, University of Naples "Federico II", Naples, 80131, Italy.

Department of Neurosciences, Sciences of Reproduction and Odontostomatology, University of Naples "Federico II", Naples, 80131, Italy.

出版信息

BMC Cancer. 2025 Mar 30;25(1):575. doi: 10.1186/s12885-025-13989-1.

Abstract

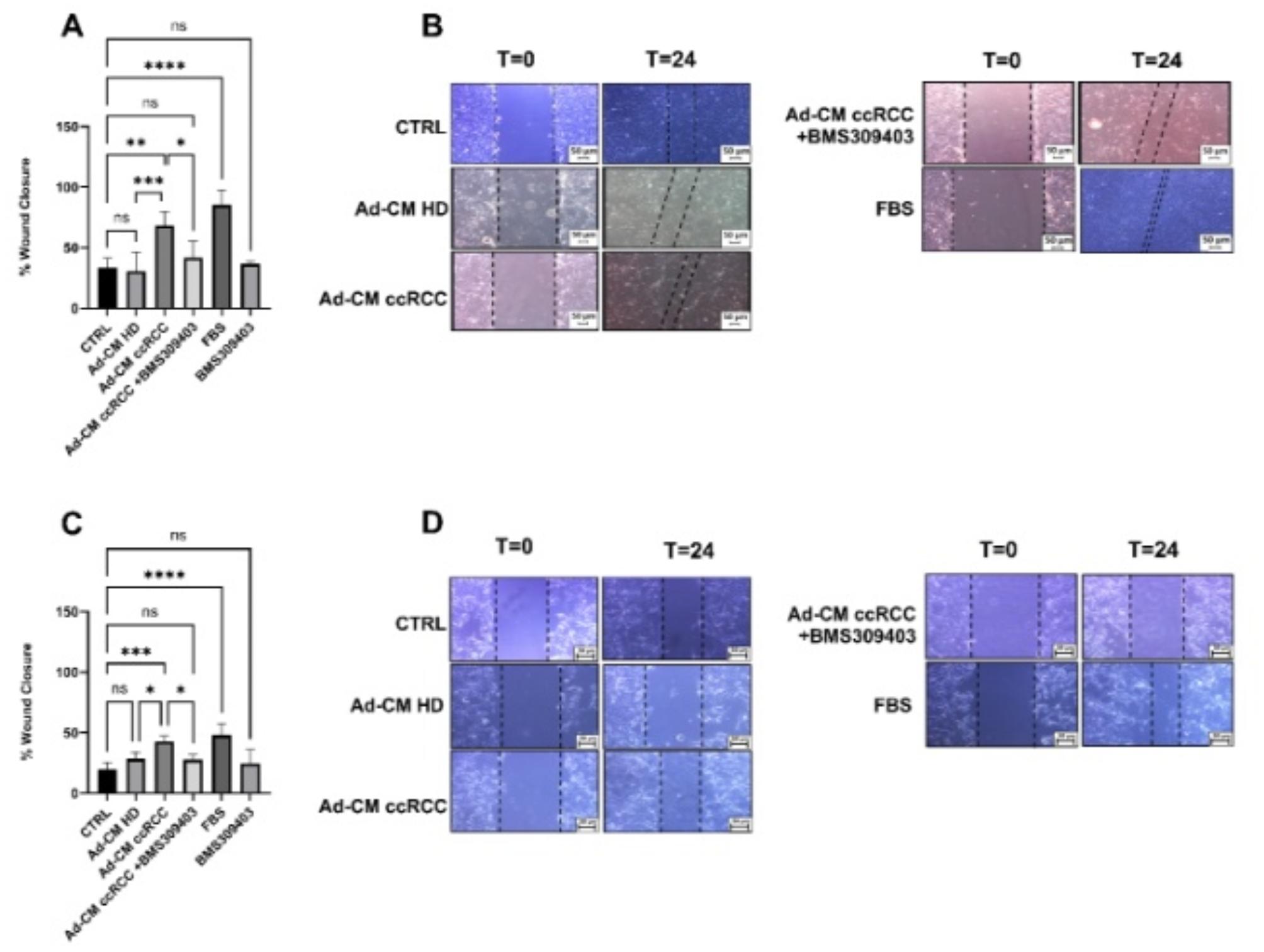
Clear cell Carcinoma (ccRCC) is the most common and lethal subtype among renal cancers. In the present study we investigated the potential role of fatty acid-binding protein 4 (FABP4), also known as adipocyte FABP (A-FABP) or aP2 on ccRCC progression. Firstly, we found that FABP4 median serum levels were significantly higher in ccRCC patients compared to HD. Based on this result and to evaluate whether FABP4 plays a role on renal cancer malignant phenotype, we analyzed proliferation and migration in 786-O and ACHN cell lines using recombinant FABP4. We found that FABP4 significantly increased cell migration, whereas it had no significant effect on proliferation. As FABP4 is mainly expressed by adipocytes, we measured FABP4 adipocyte conditioned media (Ad-CM) levels showing that Ad-CM from ccRCC (Ad-CM ccRCC) had significantly higher mean values compared to Ad-CM obtained from Healthy Donors (HD). To assess the effects of adipocyte-released FABP-4, on cancer malignant phenotype we evaluated 786-O and ACHN proliferation and migration, using Ad-CM from ccRCC and Ad-CM from HD alone or in combination with FABP4 inhibitor BMS309403. Our results showed that Ad-CM enhanced cell proliferation in ACHN, but not in 786-O and on cell motility in both cell lines and this effect was partially reverted by BMS309403 in both cell lines. Moreover, in both cell lines, FABP4 effect was associated with an increased ERK phosphorylation. Collectively these data support the role of FABP4 in ccRCC progression and its potential use as noninvasive biomarker and therapeutic target for ccRCC.

摘要

透明细胞癌(ccRCC)是肾癌中最常见且致命的亚型。在本研究中,我们调查了脂肪酸结合蛋白4(FABP4,也称为脂肪细胞FABP(A - FABP)或aP2)在ccRCC进展中的潜在作用。首先,我们发现与健康对照(HD)相比,ccRCC患者的FABP4血清中位水平显著更高。基于这一结果,并为了评估FABP4是否在肾癌恶性表型中发挥作用,我们使用重组FABP4分析了786 - O和ACHN细胞系中的增殖和迁移情况。我们发现FABP4显著增加细胞迁移,而对增殖没有显著影响。由于FABP4主要由脂肪细胞表达,我们测量了FABP4脂肪细胞条件培养基(Ad - CM)水平,结果显示来自ccRCC的Ad - CM(Ad - CM ccRCC)的平均值显著高于从健康供体(HD)获得的Ad - CM。为了评估脂肪细胞释放的FABP - 4对癌症恶性表型的影响,我们单独使用来自ccRCC的Ad - CM和来自HD的Ad - CM,或与FABP4抑制剂BMS309403联合使用,评估786 - O和ACHN的增殖和迁移。我们的结果表明,Ad - CM增强了ACHN中的细胞增殖,但在786 - O中没有,并且增强了两种细胞系中的细胞运动性,而这种作用在两种细胞系中都被BMS309403部分逆转。此外,在两种细胞系中,FABP4的作用都与ERK磷酸化增加有关。这些数据共同支持了FABP4在ccRCC进展中的作用及其作为ccRCC非侵入性生物标志物和治疗靶点的潜在用途。

https://cdn.ncbi.nlm.nih.gov/pmc/blobs/fa35/11956428/40da2171a1e9/12885_2025_13989_Fig1_HTML.jpg

文献AI研究员

20分钟写一篇综述,助力文献阅读效率提升50倍。

立即体验

用中文搜PubMed

大模型驱动的PubMed中文搜索引擎

马上搜索

文档翻译

学术文献翻译模型,支持多种主流文档格式。

立即体验