Suppr超能文献

N-乙酰半胱氨酸减轻过氧化氢诱导的绵羊颗粒细胞损伤。

N-Acetylcysteine relieving hydrogen peroxide-induced damage in granulosa cells of sheep.

作者信息

Chen Hao, Wang Jine, Zhao Bingzhu, Yang Yahua, Yang Chongfa, Zhao Zhijie, Ding Xiaona, Li Yang, Zhang Taojie, Yingpai Zhaxi, Huo Shengdong

机构信息

College of Life Science and Engineering, Northwest Minzu University, Lanzhou, Gansu, China.

出版信息

Cell Adh Migr. 2025 Dec;19(1):2484182. doi: 10.1080/19336918.2025.2484182. Epub 2025 Mar 30.

Abstract

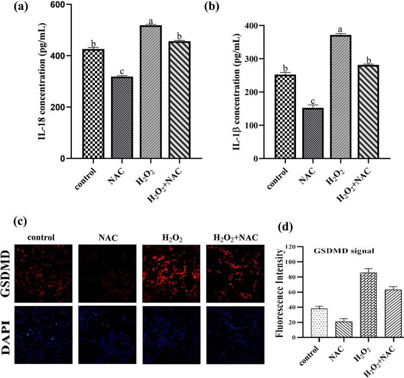
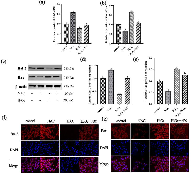
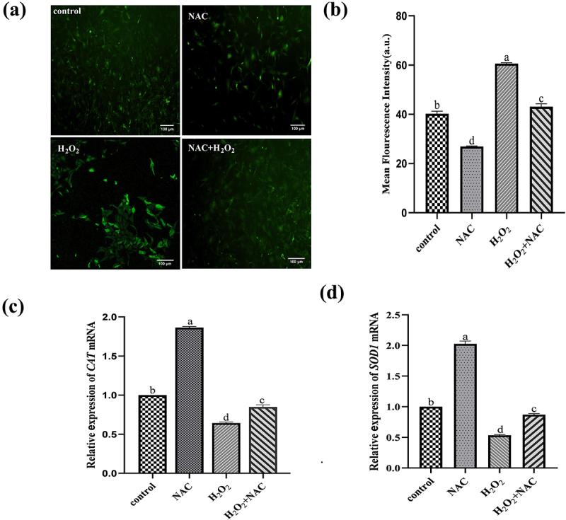
Sheep ovarian granulosa cells (GCs) play a unique role in the ovary. Damage to GCs can affect the normal development of oocytes. The oxidative stress model was constructed by HOto study the biological changes. Specifically, pathological characteristic was assessed by immunohistochemistry (IHC), while signaling pathway was studied using western blot, quantitative RT-PCR, and immunofluorescence. Theresults showed that the oxidative damage model was successfully constructed by 200 μmol/LHO for 12 h. NAC can protect the proliferation of GCs under HO-induced oxidative stress and reduce apoptosis. It can also promote the secretion of E and P by GCs and reduce the inflammatory response of GCs. NAC can enhance the expression of NRF2, PI3K and Akt. These findings suggest that NAC alleviates HO-induced oxidative stress injury through NRF2/PI3K/AKT signaling pathways. Provide ideas for studying the poor quality of mammalian oocytes.

摘要

绵羊卵巢颗粒细胞(GCs)在卵巢中发挥着独特作用。GCs损伤会影响卵母细胞的正常发育。通过过氧化氢(HO)构建氧化应激模型以研究生物学变化。具体而言,通过免疫组织化学(IHC)评估病理特征,同时使用蛋白质免疫印迹法、定量逆转录聚合酶链反应和免疫荧光研究信号通路。结果表明,200μmol/L HO处理12小时成功构建了氧化损伤模型。N-乙酰半胱氨酸(NAC)可以保护HO诱导的氧化应激下GCs的增殖并减少细胞凋亡。它还可以促进GCs分泌雌二醇(E)和孕酮(P)并减轻GCs的炎症反应。NAC可以增强核因子E2相关因子2(NRF2)、磷脂酰肌醇-3激酶(PI3K)和蛋白激酶B(Akt)的表达。这些发现表明,NAC通过NRF2/PI3K/AKT信号通路减轻HO诱导的氧化应激损伤。为研究哺乳动物卵母细胞质量差提供思路。

https://cdn.ncbi.nlm.nih.gov/pmc/blobs/27d9/11959897/e5cb1c2a1174/KCAM_A_2484182_UF0001_OC.jpg

文献AI研究员

20分钟写一篇综述,助力文献阅读效率提升50倍。

立即体验

用中文搜PubMed

大模型驱动的PubMed中文搜索引擎

马上搜索

文档翻译

学术文献翻译模型,支持多种主流文档格式。

立即体验