Suppr超能文献

通过己糖激酶2和单细胞测序对胃癌诊断进行洗胃中恶性细胞的早期检测。

Early Detection of Malignant Cells in Gastric Lavage via Hexokinase 2 and Single-Cell Sequencing for Gastric Cancer Diagnosis.

作者信息

Qian Peiyu, Sun Jie, Zhao Zhenya, Lu Peihua

机构信息

Institutes of Biomedical Sciences, Fudan University, Shanghai, 200032, People's Republic of China.

Minhang Fudan Medical Education Research Center, Minhang District Central Hospital, Fudan University, Shanghai, 201100, People's Republic of China.

出版信息

Risk Manag Healthc Policy. 2025 Mar 25;18:1011-1021. doi: 10.2147/RMHP.S510123. eCollection 2025.

Abstract

OBJECTIVE

Gastric cancer represents a significant global health challenge due to its high prevalence and mortality rates, largely attributed to the limitations of current screening methods, such as endoscopy, which impede early diagnosis. This study presents an innovative method for early detection by identifying exfoliated tumor cells in gastric lavage, aiming to overcome challenges related to patient compliance and the variability in endoscopist expertise.

METHODS

Hexokinase 2 (HK2), a metabolic marker, was utilized to identify exfoliated tumor cells with heightened glycolytic activity in gastric lavage fluid. The malignancy of these HK2-positive, high-glycolytic tumor cells was further validated using single-cell sequencing (SCS), specifically through genome-wide copy number variation analysis.

RESULTS

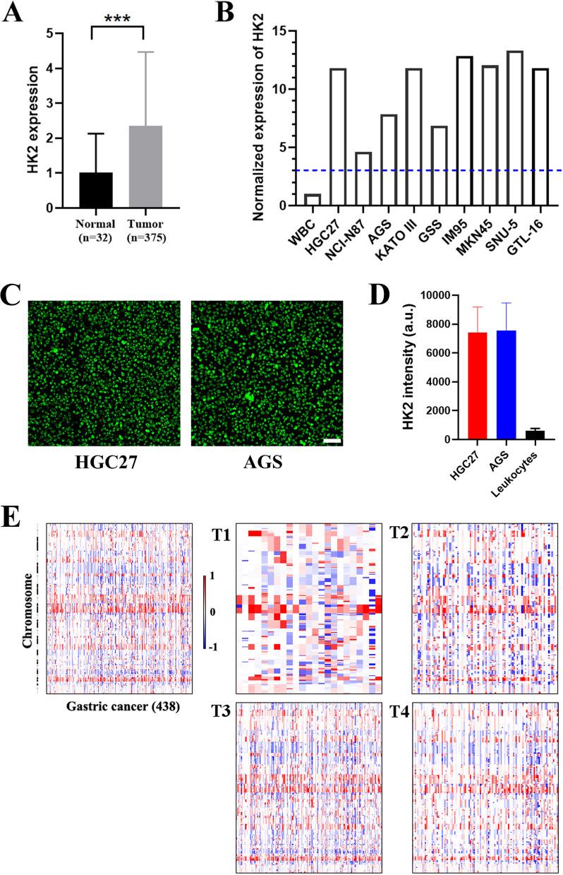
A total of 60 individuals were assessed, including 10 patients with gastric cancer (9 at stage IA and 1 at stage IIA), 26 patients with precancerous lesions, 15 patients with benign gastric conditions, and 9 healthy controls. The HK2 assay demonstrated an 80% diagnostic sensitivity for stages IA and IIA of gastric cancer and a 96% diagnostic specificity in distinguishing benign conditions from healthy controls. Importantly, the assay exhibited 57% sensitivity for cases of severe dysplasia, underscoring its potential for early gastric cancer detection and preventive diagnostics.

CONCLUSION

The study highlights the feasibility of a novel gastric lavage-based HK2 assay, complemented by SCS for malignancy confirmation, as a highly accurate method for the early detection of gastric cancer. This approach offers a promising alternative to traditional gastroscopy, particularly for early-stage disease, potentially enhancing detection rates and improving patient outcomes.

摘要

目的

由于胃癌的高发病率和死亡率,它成为了一项重大的全球健康挑战,这在很大程度上归因于当前筛查方法(如内窥镜检查)的局限性,这些局限性阻碍了早期诊断。本研究提出了一种通过识别洗胃液中脱落的肿瘤细胞进行早期检测的创新方法,旨在克服与患者依从性以及内镜医师专业水平差异相关的挑战。

方法

利用代谢标志物己糖激酶2(HK2)来识别洗胃液中具有增强糖酵解活性的脱落肿瘤细胞。使用单细胞测序(SCS),特别是通过全基因组拷贝数变异分析,进一步验证这些HK2阳性、高糖酵解肿瘤细胞的恶性程度。

结果

共评估了60人,包括10例胃癌患者(9例为IA期,1例为IIA期)、26例癌前病变患者、15例良性胃部疾病患者和9名健康对照者。HK2检测对胃癌IA期和IIA期的诊断敏感性为80%,在区分良性疾病与健康对照方面的诊断特异性为96%。重要的是,该检测对重度发育异常病例的敏感性为57%,突出了其在早期胃癌检测和预防性诊断方面的潜力。

结论

该研究强调了一种基于洗胃的新型HK2检测方法的可行性,并辅以SCS进行恶性程度确认,作为一种高度准确的早期胃癌检测方法。这种方法为传统胃镜检查提供了一种有前景的替代方案,特别是对于早期疾病,有可能提高检测率并改善患者预后。

https://cdn.ncbi.nlm.nih.gov/pmc/blobs/a81d/11954401/febd42673ea7/RMHP-18-1011-g0001.jpg

文献AI研究员

20分钟写一篇综述,助力文献阅读效率提升50倍。

立即体验

用中文搜PubMed

大模型驱动的PubMed中文搜索引擎

马上搜索

文档翻译

学术文献翻译模型,支持多种主流文档格式。

立即体验