Suppr超能文献

STAT5B SH2结构域的疾病相关突变调控细胞因子驱动的增强子功能和乳腺发育。

Disease-Associated Mutations of the STAT5B SH2 Domain Regulate Cytokine-Driven Enhancer Function and Mammary Development.

作者信息

Lee Hye Kyung, Jankowski Jakub, Liu Chengyu, Hennighausen Lothar

机构信息

Section of Genetics and Physiology, National Institute of Diabetes and Digestive and Kidney Diseases, US National Institutes of Health, Bethesda, MD, 20892, USA.

Transgenic Core, National Heart, Lung, and Blood Institute, US National Institutes of Health, Bethesda, MD, 20892, USA.

出版信息

J Mammary Gland Biol Neoplasia. 2025 Mar 31;30(1):7. doi: 10.1007/s10911-025-09582-8.

Abstract

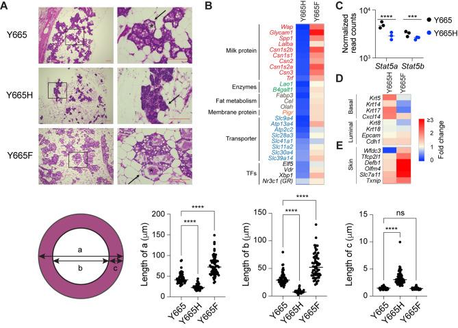
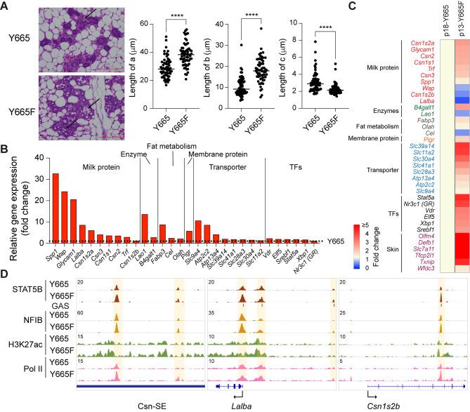
Mammary gland development during pregnancy is controlled by lactogenic hormones via the JAK2-STAT5 pathway. Gene deletion studies in mice have revealed the crucial roles of both STAT5A and STAT5B in establishing the genetic programs necessary for the development of mammary epithelium and successful lactation. Several hundred single nucleotide polymorphisms (SNPs) have been identified in human STAT5B, although their pathophysiological significance remains largely unknown. The SH2 domain is vital for STAT5B activation, and this study focuses on the impact of two specific missense mutations identified in T cell leukemias, the substitution of tyrosine 665 with either phenylalanine (Y665F) or histidine (Y665H). By introducing these human mutations into the mouse genome, we uncovered distinct and opposite functions. Mice harboring the STAT5B mutation failed to develop functional mammary tissue, resulting in lactation failure, while STAT5B mice exhibited accelerated mammary development during pregnancy. Transcriptomic and epigenomic analyses identified STAT5B as Loss-Of-Function (LOF) mutation, impairing enhancer establishment and alveolar differentiation, whereas STAT5B acted as a Gain-Of-Function (GOF) mutation, elevating enhancer formation. Persistent hormonal stimulation through two pregnancies led to the establishment of enhancer structures, gene expression and successful lactation in STAT5B mice. Lastly, we demonstrate that Olah, a gene known to drive life-threatening viral disease in humans, is regulated by STAT5B through a candidate four-partite super-enhancer. In conclusion, our findings underscore the role of human STAT5B variants in modulating mammary gland homeostasis and their critical impact on lactation.

摘要

孕期乳腺发育受泌乳激素通过JAK2-STAT5信号通路调控。小鼠基因敲除研究揭示了STAT5A和STAT5B在建立乳腺上皮发育和成功泌乳所需的遗传程序中的关键作用。在人类STAT5B中已鉴定出数百个单核苷酸多态性(SNP),但其病理生理意义在很大程度上仍不清楚。SH2结构域对STAT5B激活至关重要,本研究聚焦于在T细胞白血病中鉴定出的两个特定错义突变的影响,即酪氨酸665分别被苯丙氨酸(Y665F)或组氨酸(Y665H)取代。通过将这些人类突变引入小鼠基因组,我们发现了截然不同且相反的功能。携带STAT5B突变的小鼠未能发育出功能性乳腺组织,导致泌乳失败,而STAT5B小鼠在孕期乳腺发育加速。转录组学和表观基因组学分析确定STAT5B为功能丧失(LOF)突变,损害增强子建立和腺泡分化,而STAT5B则作为功能获得(GOF)突变,增加增强子形成。通过两次怀孕的持续激素刺激导致STAT5B小鼠中增强子结构、基因表达和成功泌乳的建立。最后,我们证明奥拉(Olah)基因(已知在人类中引发危及生命的病毒性疾病)受STAT5B通过一个候选的四部分超级增强子调控。总之,我们的研究结果强调了人类STAT5B变体在调节乳腺内环境稳态中的作用及其对泌乳的关键影响。

https://cdn.ncbi.nlm.nih.gov/pmc/blobs/5fc0/11958444/845ba317e1d8/10911_2025_9582_Fig1_HTML.jpg

文献AI研究员

20分钟写一篇综述,助力文献阅读效率提升50倍。

立即体验

用中文搜PubMed

大模型驱动的PubMed中文搜索引擎

马上搜索

文档翻译

学术文献翻译模型,支持多种主流文档格式。

立即体验