Suppr超能文献

人类内源性逆转录病毒K9衍生元件的异常表达与急性髓细胞白血病较好的临床预后相关。

Aberrant expression of human endogenous retrovirus K9-derived elements is associated with better clinical outcome of acute myelocytic leukemia.

作者信息

Yanagiya Ryo, Nakagawa So, Onizuka Makoto, Kotani Ai

机构信息

Department of Hematology and Oncology, Tokai University School of Medicine, Isehara, Japan.

Department of Innovative Medical Science, Tokai University School of Medicine, Isehara, Japan.

出版信息

Retrovirology. 2025 Apr 1;22(1):4. doi: 10.1186/s12977-025-00661-6.

Abstract

BACKGROUND

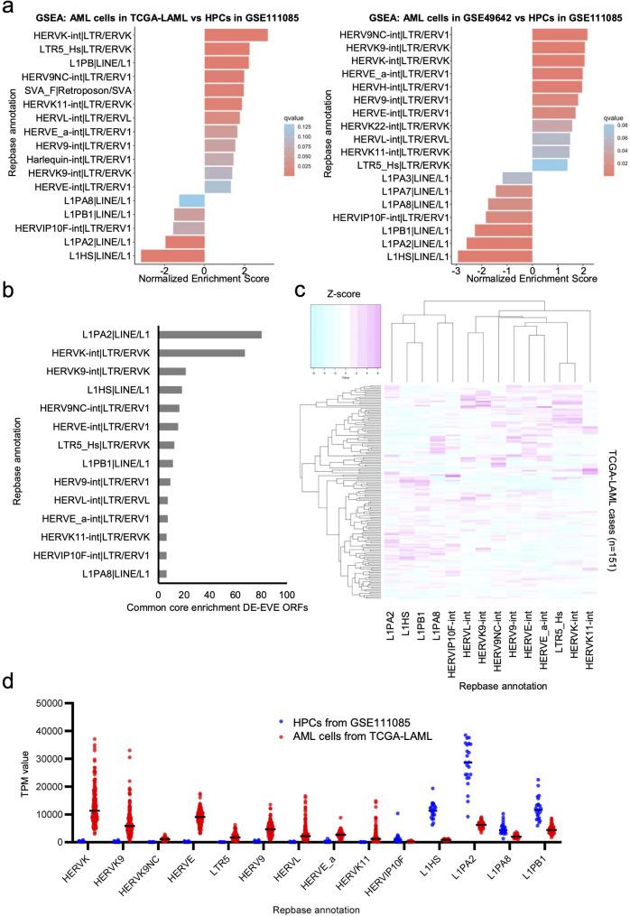
Acute myelocytic leukemia (AML) is a common hematological malignancy in adults. Although several risk stratifications based on cytogenetic and molecular abnormalities are available to guide the indications for allogeneic hematopoietic cell transplantation (allo-HCT), determining optimal treatment strategies for AML remains challenging. In this study, using transcriptome datasets, we investigated the association between event-free survival (EFS) in intensively treated AML patients and the aberrant expression of endogenous viral element (EVE)-derived open reading frames (ORFs), which have been reported to be associated with the pathophysiology of various malignancies and have the potential to serve as neoantigens in specific cancers.

RESULTS

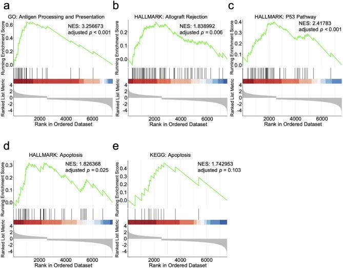
The expression levels of human endogenous retrovirus family K9 (HERVK9) ORFs were associated with EFS, independent of conventional risk stratification. Furthermore, AML cells with higher levels of HERVK9 expression exhibited enhanced antigen processing and presentation, along with increased expression of genes associated with adaptive immune responses and apoptosis, indicating that aberrant HERVK9 expression may initiate an anti-neoplastic immune response via increased antigen presentation.

CONCLUSIONS

HERVK9 expression may have serve as a crucial prognostic indicator that could aid in determining the indications for upfront allo-HCT in AML patients.

摘要

背景

急性髓细胞白血病(AML)是成人常见的血液系统恶性肿瘤。尽管有几种基于细胞遗传学和分子异常的风险分层可用于指导异基因造血细胞移植(allo-HCT)的适应症,但确定AML的最佳治疗策略仍然具有挑战性。在本研究中,我们使用转录组数据集,调查了强化治疗的AML患者的无事件生存期(EFS)与内源性病毒元件(EVE)衍生的开放阅读框(ORF)异常表达之间的关联,这些开放阅读框已被报道与各种恶性肿瘤的病理生理学相关,并且有可能在特定癌症中作为新抗原。

结果

人类内源性逆转录病毒K9家族(HERVK9)ORF的表达水平与EFS相关,独立于传统风险分层。此外,HERVK9表达水平较高的AML细胞表现出增强的抗原加工和呈递,以及与适应性免疫反应和细胞凋亡相关基因的表达增加,表明HERVK9异常表达可能通过增加抗原呈递引发抗肿瘤免疫反应。

结论

HERVK9表达可能是一个关键的预后指标,有助于确定AML患者前期allo-HCT的适应症。

https://cdn.ncbi.nlm.nih.gov/pmc/blobs/5974/11959769/4ad3b11e9790/12977_2025_661_Fig1_HTML.jpg

文献AI研究员

20分钟写一篇综述,助力文献阅读效率提升50倍。

立即体验

用中文搜PubMed

大模型驱动的PubMed中文搜索引擎

马上搜索

文档翻译

学术文献翻译模型,支持多种主流文档格式。

立即体验