Suppr超能文献

小儿髓母细胞瘤中ROCK2的下调增加迁移并预示SHH非经典信号通路的参与。

ROCK2 Downregulation in Pediatric Medulloblastoma Increases Migration and Predicts the Involvement of SHH Non-canonical Signaling.

作者信息

Hakime Rodrigo Guedes, Nagano Luís Fernando Peinado, Brassesco María Sol

机构信息

Department of Cell and Molecular Biology, Ribeirão Preto Medical School, University of São Paulo, Ribeirão Preto, São Paulo, Brazil.

Department of Pediatrics, Ribeirão Preto Medical School, University of São Paulo, Ribeirão Preto, São Paulo, Brazil.

出版信息

Yale J Biol Med. 2025 Mar 31;98(1):3-19. doi: 10.59249/QTVT7676. eCollection 2025 Mar.

Abstract

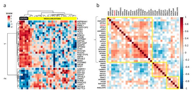
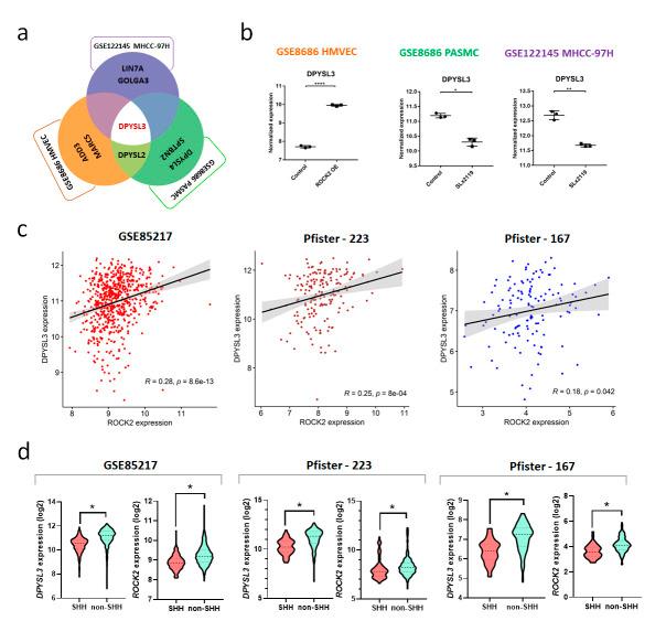
The participation of the Rho-associated protein kinases (ROCK1 and 2) in the regulation of actin cytoskeleton organization, cell adhesion, motility, and gene expression has been extensively investigated in many tumors of different histology. However, their pathogenic roles in medulloblastoma (MB) remain understudied, demanding a deeper appreciation of their participation in cancer cell dissemination and tumor progression. Herein, we show that is downregulated in MB tumor samples and functionally increases migration of cell lines belonging to the SHH subgroup. A comprehensive comparative bioinformatic scrutiny of differentially expressed genes within a list of ROCK2 candidate substrates, uncovered a network of 21 dysregulated genes from which (dihydropyrimidinase-related protein 3) denoted a strong positive correlation. Enrichment analysis revealed SHH/RHOA/ROCK2/DYPSL3 as top hub genes and the intersection between two biological processes of most importance in MB: actin cytoskeleton remodeling and neuron development. Of note, evidence shows that both ROCK2 and DYPSL3, interact with RHOA and in many tumor types they act as tumor suppressors, mitigating cell spreading. Alternatively, their impaired activity leads to undifferentiated phenotypes and inappropriate cytoskeletal dynamics affecting cell shape, attachment to the extracellular matrix, and cell movement. In parallel, cell motility is considered a prototypical non-canonical response to SHH mediated by RHOA. Therefore, we propose a model in which the interplay between these pathways may lead to a perturbation of proper cytoskeletal dynamics that underpins cell migration.

摘要

Rho相关蛋白激酶(ROCK1和ROCK2)在肌动蛋白细胞骨架组织、细胞黏附、运动及基因表达调控中的作用,已在多种不同组织学类型的肿瘤中得到广泛研究。然而,它们在髓母细胞瘤(MB)中的致病作用仍未得到充分研究,需要更深入了解它们在癌细胞扩散和肿瘤进展中的作用。在此,我们表明在MB肿瘤样本中表达下调,并且在功能上增加了属于SHH亚组的细胞系的迁移。对ROCK2候选底物列表中的差异表达基因进行全面的比较生物信息学审查,发现了一个由21个失调基因组成的网络,其中二氢嘧啶酶相关蛋白3显示出强烈的正相关。富集分析显示SHH/RHOA/ROCK2/DYPSL3为顶级枢纽基因,以及MB中两个最重要的生物学过程之间的交集:肌动蛋白细胞骨架重塑和神经元发育。值得注意的是,有证据表明ROCK2和DYPSL3都与RHOA相互作用,并且在许多肿瘤类型中它们作为肿瘤抑制因子,减轻细胞扩散。相反,它们的活性受损会导致未分化表型和不适当的细胞骨架动力学,影响细胞形状、与细胞外基质的附着以及细胞运动。同时,细胞运动被认为是RHOA介导的对SHH的典型非经典反应。因此,我们提出了一个模型,其中这些途径之间的相互作用可能导致支撑细胞迁移的适当细胞骨架动力学受到干扰。

https://cdn.ncbi.nlm.nih.gov/pmc/blobs/30b9/11899262/234388f6b9b9/yjbm_98_1_3_g01.jpg

文献AI研究员

20分钟写一篇综述,助力文献阅读效率提升50倍。

立即体验

用中文搜PubMed

大模型驱动的PubMed中文搜索引擎

马上搜索

文档翻译

学术文献翻译模型,支持多种主流文档格式。

立即体验