Suppr超能文献

咖啡酸和绿原酸通过介导脂联素-AMPK-PPARα信号通路改善蛋鸡脂肪肝及生产性能。

Caffeic acid and chlorogenic acid mediate the ADPN-AMPK-PPARα pathway to improve fatty liver and production performance in laying hens.

作者信息

Tian Wenjie, Gonzales Gerard Bryan, Wang Hao, Yang Youyou, Tang Chaohua, Zhao Qingyu, Zhang Junmin, Zhang Huiyan, Qin Yuchang

机构信息

State Key Laboratory of Animal Nutrition and Feeding, Institute of Animal Sciences, Chinese Academy of Agricultural Sciences, Beijing, 100193, China.

Department of Public Health and Primary Care, Faculty of Medicine and Health Sciences, Ghent University, Ghent, Belgium.

出版信息

J Anim Sci Biotechnol. 2025 Apr 3;16(1):49. doi: 10.1186/s40104-025-01175-z.

Abstract

BACKGROUND

Caffeic acid (CA) and its derivative, chlorogenic acid (CGA), have shown promise in preventing and alleviating fatty liver disease. CA, compared to CGA, has much lower production costs and higher bioavailability, making it a potentially superior feed additive. However, the efficacy, mechanistic differences, and comparative impacts of CA and CGA on fatty liver disease in laying hens remain unclear. This study aimed to evaluate and compare the effects of CA and CGA on production performance, egg quality, and fatty liver disease in laying hens.

RESULTS

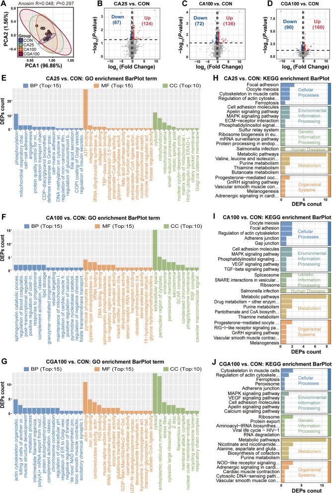
A total of 1,440 61-week-old Hyline Brown laying hens were randomly divided into 8 groups and fed diets supplemented with basal diet, 25, 50, 100 and 200 mg/kg of CA, and 100, 200 and 400 mg/kg of CGA (CON, CA25, CA50, CA100, CA200, CGA100, CGA200 and CGA400, respectively) for 12 weeks. Both CA and CGA improved production performance and egg quality, while reducing markers of hepatic damage and lipid accumulation. CA and CGA significantly decreased TG, TC, and LDL-C levels and increased T-SOD activity. Transcriptomic and proteomic analyses revealed that CA and CGA reduced hepatic lipid accumulation through downregulation of lipid biosynthesis-related genes (ACLY, ACACA, FASN, and SCD1) and enhanced lipid transport and oxidation genes (FABPs, CD36, CPT1A, ACOX1, and SCP2). Of note, low-dose CA25 exhibited equivalent efficacy to the higher dose CGA100 group in alleviating fatty liver conditions. Mechanistically, CA and CGA alleviated lipid accumulation via activation of the ADPN-AMPK-PPARα signaling pathway.

CONCLUSIONS

This study demonstrates that dietary CA and CGA effectively improve laying performance, egg quality, and hepatic lipid metabolism in laying hens, with CA potentially being more economical and efficient. Transcriptomic and proteomic evidence highlight shared mechanisms between CA25 and CGA100. These findings provide a foundation for CA and CGA as therapeutic agents for fatty liver disease and related metabolic diseases in hens, and also offer insights into the targeted modification of CGA (including the isomer of CGA) into CA, thereby providing novel strategies for the efficient utilization of CGA.

摘要

背景

咖啡酸(CA)及其衍生物绿原酸(CGA)在预防和缓解脂肪肝疾病方面显示出前景。与CGA相比,CA生产成本低得多且生物利用度更高,使其成为一种潜在的优质饲料添加剂。然而,CA和CGA对蛋鸡脂肪肝疾病的功效、机制差异及比较影响仍不清楚。本研究旨在评估和比较CA和CGA对蛋鸡生产性能、蛋品质和脂肪肝疾病的影响。

结果

总共1440只61周龄海兰褐蛋鸡被随机分为8组,分别饲喂补充基础日粮、25、50、100和200mg/kg CA以及100、200和400mg/kg CGA的日粮(分别为CON、CA25、CA50、CA100、CA200、CGA100、CGA200和CGA400),持续12周。CA和CGA均改善了生产性能和蛋品质,同时降低了肝损伤和脂质积累标志物。CA和CGA显著降低了甘油三酯(TG)、总胆固醇(TC)和低密度脂蛋白胆固醇(LDL-C)水平,并提高了超氧化物歧化酶(T-SOD)活性。转录组学和蛋白质组学分析表明,CA和CGA通过下调脂质生物合成相关基因(ACLY、ACACA、FASN和SCD1)以及增强脂质转运和氧化基因(FABPs、CD36、CPT1A、ACOX1和SCP2)来减少肝脏脂质积累。值得注意的是,低剂量CA25在缓解脂肪肝状况方面表现出与高剂量CGA100组相当的功效。从机制上讲,CA和CGA通过激活脂联素(ADPN)-腺苷酸活化蛋白激酶(AMPK)-过氧化物酶体增殖物激活受体α(PPARα)信号通路来减轻脂质积累。

结论

本研究表明,日粮中的CA和CGA可有效改善蛋鸡的产蛋性能、蛋品质和肝脏脂质代谢,CA可能更经济高效。转录组学和蛋白质组学证据突出了CA25和CGA100之间的共同机制。这些发现为CA和CGA作为蛋鸡脂肪肝疾病及相关代谢疾病的治疗剂提供了基础,也为将CGA(包括CGA的异构体)靶向修饰为CA提供了见解,从而为CGA的高效利用提供了新策略。

https://cdn.ncbi.nlm.nih.gov/pmc/blobs/3597/11966898/79f382583897/40104_2025_1175_Fig1_HTML.jpg

文献AI研究员

20分钟写一篇综述,助力文献阅读效率提升50倍。

立即体验

用中文搜PubMed

大模型驱动的PubMed中文搜索引擎

马上搜索

文档翻译

学术文献翻译模型,支持多种主流文档格式。

立即体验