Suppr超能文献

经皮给药草本精油通过调节代谢和肠道微生物群减轻高脂饮食诱导的肥胖。

Transdermal administration of herbal essential oil alleviates high-fat diet-induced obesity by regulating metabolism and gut microbiota.

作者信息

Ye Zu-Wen, Yang Qi-Yue, Yang Dong-Hua, Lin Qiao-Hong, Liu Xiao-Xia, Li Feng-Qin, Yan Fang-Fang, Luo Ping, Qin Si, Wang Fang

机构信息

Cancer Research Center, The Jiangxi Province Key Laboratory for Diagnosis, Treatment, and Rehabilitation of Cancer in Chinese Medicine, Jiangxi University of Chinese Medicine, Nanchang, China.

Affiliated Hospital of Chengdu University of Traditional Chinese Medicine, Chengdu, China.

出版信息

Front Pharmacol. 2025 Mar 19;16:1565030. doi: 10.3389/fphar.2025.1565030. eCollection 2025.

Abstract

INTRODUCTION

Obesity, a global health challenge, is characterized by excessive fat accumulation and associated metabolic disorders. The ZhiZhu decoction, a traditional Chinese herbal formula consisting of L. (ZS, ZhiShi in Chinese) and (BZ, Baizhu in Chinese), is widely recognized in clinics for its gastrointestinal regulatory effects.

METHODS

The chemical composition of ZS-BZ essential oil (ZBEO) was characterized using gas chromatography-mass spectrometry (GC-MS). Concurrently, we conducted investigations using HepG2 hepatoma cells to evaluate its anti-lipid deposition potential. To further elucidate the anti-obesity mechanisms, an model was established through high-fat diet (HFD)-induced obese rats, followed by transdermal ZBEO administration. Systemic analyses were performed integrating serum metabolomic profiling via UPLC-QTOF-MS and gut microbiota dynamics assessment through 16S rRNA gene sequencing.

RESULTS

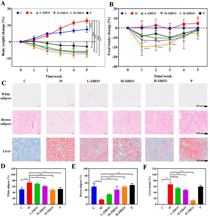
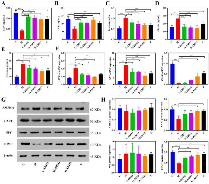
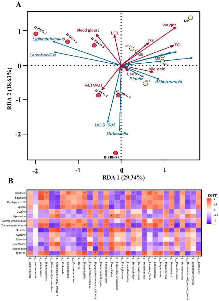
ZBEO, rich in atractylon, D-limonene, and γ-elemene and shown to reduce lipid accumulation. Transdermal ZBEO administration in obese rats led to significant weight loss and improved serum metabolic indexes related to the POMC/CART signaling pathway. Additionally, ZBEO altered gut microbiota, enhancing beneficial bacteria and affecting metabolic pathways linked to obesity.

DISCUSSION

We discovered that ZBEO exerts a significant influence on obesity by modulating key biological processes, including glucose metabolism, lipid metabolism, and the composition of gut microbiota.

摘要

引言

肥胖是一项全球性的健康挑战,其特征为脂肪过度堆积以及相关的代谢紊乱。枳术汤是一种由枳实(ZS,中文名为枳实)和白术(BZ,中文名为白术)组成的传统中药配方,因其对胃肠道的调节作用而在临床上得到广泛认可。

方法

采用气相色谱 - 质谱联用(GC - MS)对枳术挥发油(ZBEO)的化学成分进行表征。同时,我们利用HepG2肝癌细胞进行研究,以评估其抗脂质沉积的潜力。为进一步阐明抗肥胖机制,通过高脂饮食(HFD)诱导的肥胖大鼠建立动物模型,随后经皮给予ZBEO。通过超高效液相色谱 - 四极杆飞行时间质谱(UPLC - QTOF - MS)进行血清代谢组学分析,并通过16S rRNA基因测序评估肠道微生物群动态变化,进行系统分析。

结果

ZBEO富含苍术酮、D - 柠檬烯和γ - 榄香烯,具有降低脂质积累的作用。对肥胖大鼠经皮给予ZBEO可导致体重显著减轻,并改善与阿黑皮素原/可卡因 - 安非他明调节转录肽(POMC/CART)信号通路相关的血清代谢指标。此外,ZBEO改变了肠道微生物群,增加了有益菌,并影响了与肥胖相关的代谢途径。

讨论

我们发现ZBEO通过调节关键生物学过程,包括葡萄糖代谢、脂质代谢和肠道微生物群组成,对肥胖产生显著影响。

https://cdn.ncbi.nlm.nih.gov/pmc/blobs/e4c1/11962428/16ecf1b66e1b/fphar-16-1565030-g001.jpg

文献AI研究员

20分钟写一篇综述,助力文献阅读效率提升50倍。

立即体验

用中文搜PubMed

大模型驱动的PubMed中文搜索引擎

马上搜索

文档翻译

学术文献翻译模型,支持多种主流文档格式。

立即体验