Suppr超能文献

阿朴脂蛋白-13对缺血/再灌注诱导的急性肾损伤后肾功能及钠氢交换体3活性影响的研究

Insights into the effects of apelin-13 on renal function and NHE3 activity following ischemia/reperfusion-induced acute kidney injury.

作者信息

Lopes-Gonçalves Guilherme, Costa-Pessoa Juliana Martins, de Ponte Mariana Charleaux, Braz Heitor Macedo, Oliveira-Souza Maria

机构信息

Laboratory of Renal Physiology, Department of Physiology and Biophysics, Institute of Biomedical Sciences, University of Sao Paulo, Sao Paulo, Brazil.

Laboratory of Cellular and Molecular Bases of Renal Physiology, Department of Physiology and Biophysics, Institute of Biomedical Sciences, University of Sao Paulo, Sao Paulo, Brazil.

出版信息

Front Physiol. 2025 Mar 19;16:1544274. doi: 10.3389/fphys.2025.1544274. eCollection 2025.

Abstract

INTRODUCTION

Acute kidney injury (AKI) is a clinical syndrome characterized by rapid decline in renal function with varying severity. In this context, tubular function is impaired in ischemia-induced AKI. Although there are no effective therapies for AKI, many compounds have been reported to reduce kidney injury, such as apelin-13. Considering the relevance of proximal tubular cells in maintaining fluid and electrolyte homeostasis, the effects of apelin-13 on tubular injury or sodium proximal transport remain unclear. Thus, the present study aims to evaluate the effects of exogenous administration of apelin-13 in the renal ischemia/reperfusion (I/R) model, with particular focus on renal function, injury markers, and tubular proliferation.

METHODS

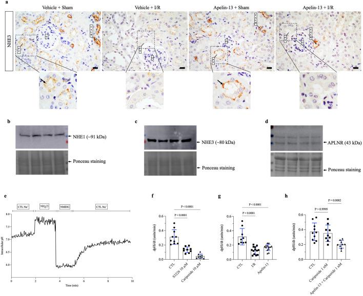
Male C57BL/6 mice were initially treated with a vehicle or high dose of apelin-13 (200 μg/kg/day) and subjected to kidney bilateral ischemia procedure for 30 min or a sham surgery. The mice were euthanized by exsanguination 2 d after the ischemic procedure. Then, the renal function was assessed through the plasma urea level and creatinine clearance. Tubular injury was evaluated by hematoxylin and eosin staining. Kidney injury molecule 1 (KIM-1), neutrophil gelatinase-associated lipocalin (NGAL), megalin, Ki67, and phospho ERK 1/2 (Thr202/Tyr204) were evaluated through immunohistochemical or immunoblotting experiments. Moreover, the murine proximal tubular cells (TKPTS) were treated with apelin-13 (100 nM) to evaluate the activity of the Na/H exchanger isoform 3 (NHE3) via intracellular pH measurements.

RESULTS

Initial administration of apelin-13 did not improve tubular injury, creatinine clearance, or plasma urea level after renal I/R. Moreover, KIM-1 and NGAL markers were markedly increased after renal I/R and were not reduced in the apelin-13 + I/R group. Furthermore, megalin downregulation by renal I/R was not prevented by apelin-13. Interestingly, apelin-13 worsened the renal responses to tubular proliferation after renal I/R as Ki67 and phosphorylation of ERK/1/2 (Thr202/Tyr204) were sharply reduced in the apelin-13 + I/R group. experiments also demonstrated that apelin-13 inhibited NHE3 activity in murine proximal tubular cells.

CONCLUSION

The overall findings suggest that apelin-13 suppresses tubular proliferation and potentially impairs the adaptive response to renal I/R injury, thereby highlighting its relevance in ischemia-induced AKI.

摘要

引言

急性肾损伤(AKI)是一种临床综合征,其特征为肾功能迅速下降,严重程度各异。在这种情况下,缺血诱导的急性肾损伤中肾小管功能受损。尽管目前尚无针对急性肾损伤的有效治疗方法,但已有许多化合物被报道可减轻肾损伤,如apelin-13。考虑到近端肾小管细胞在维持体液和电解质平衡中的相关性,apelin-13对肾小管损伤或近端钠转运的影响仍不清楚。因此,本研究旨在评估外源性给予apelin-13在肾缺血/再灌注(I/R)模型中的作用,特别关注肾功能、损伤标志物和肾小管增殖。

方法

雄性C57BL/6小鼠最初接受载体或高剂量apelin-13(200μg/kg/天)治疗,然后进行双侧肾脏缺血30分钟或假手术。缺血手术后2天通过放血处死小鼠。然后,通过血浆尿素水平和肌酐清除率评估肾功能。通过苏木精和伊红染色评估肾小管损伤。通过免疫组织化学或免疫印迹实验评估肾损伤分子1(KIM-1)、中性粒细胞明胶酶相关脂质运载蛋白(NGAL)、巨膜蛋白、Ki67和磷酸化ERK 1/2(Thr202/Tyr204)。此外,用apelin-13(100 nM)处理小鼠近端肾小管细胞(TKPTS),通过细胞内pH测量评估钠/氢交换体3(NHE3)的活性。

结果

肾I/R后,最初给予apelin-13并未改善肾小管损伤、肌酐清除率或血浆尿素水平。此外,肾I/R后KIM-1和NGAL标志物显著增加,在apelin-13 + I/R组中并未降低。此外,apelin-13未能阻止肾I/R导致的巨膜蛋白下调。有趣的是,apelin-13使肾I/R后肾小管增殖的肾脏反应恶化,因为在apelin-13 + I/R组中Ki67和ERK/1/2(Thr202/Tyr204)的磷酸化急剧降低。实验还表明,apelin-13抑制小鼠近端肾小管细胞中的NHE3活性。

结论

总体研究结果表明,apelin-13抑制肾小管增殖,并可能损害对肾I/R损伤的适应性反应,从而突出了其在缺血诱导的急性肾损伤中的相关性。

https://cdn.ncbi.nlm.nih.gov/pmc/blobs/2727/11961903/555bbc8b29d9/fphys-16-1544274-g001.jpg

文献AI研究员

20分钟写一篇综述,助力文献阅读效率提升50倍。

立即体验

用中文搜PubMed

大模型驱动的PubMed中文搜索引擎

马上搜索

文档翻译

学术文献翻译模型,支持多种主流文档格式。

立即体验