Suppr超能文献

piR-38,736通过下调SMAD4表达促进胃癌细胞增殖。

piR-38,736 promotes gastric cancer cell proliferation by downregulating SMAD4 expression.

作者信息

Liu Dongmei, Wang Chenghai, Ge Hongshan, Yu Hong

机构信息

Department of Pathology, The Taizhou People's Hospital Affiliated to Dalian Medical University, Taizhou, 225300, Jiangsu, China.

Department of Pathology, Yangzhou Hospital of Traditional Chinese Medicine, Yangzhou, 225000, Jiangsu, China.

出版信息

J Mol Histol. 2025 Apr 3;56(2):128. doi: 10.1007/s10735-025-10412-8.

Abstract

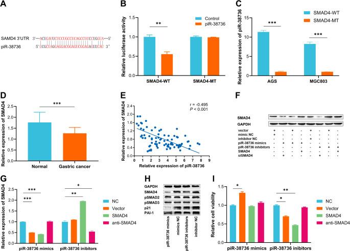
PIWI-interacting RNAs (piRNAs) play an important role in cancer development and progression. Although recent studies had advanced our understanding of the functions of various piRNAs in cancer, the specific role of piR-38736 in gastric cancer remained poorly understood. This study aimed to investigate the clinical significance and underlying mechanisms of piR-38736 in gastric cancer. This study found that piR-38736 was significantly upregulated in gastric cancer cells and tissues. Positive piR-38736 expression was closely correlated with larger tumor size and medium to poor differentiation. Survival analysis revealed that patients with positive piR-38736 expression had significantly shorter survival times compared to those with negative expression. Knockdown of piR-38736 markedly inhibited cell proliferation and tumor growth in gastric cancer. Furthermore, piR-38736 was found to directly bind to the 3' untranslated region (UTR) of SMAD4 mRNA, resulting in significant downregulation of SMAD4 at both the mRNA and protein levels upon overexpression of piR-38,736. In conclusion, these findings indicate that piR-38,736 promotes cell proliferation and tumor growth in gastric cancer by downregulating SMAD4 expression. piR-38,736 may serve as a prognostic biomarker and a potential therapeutic target for gastric cancer. Further studies are required to fully elucidate the underlying mechanisms of piR-38,736 and explore its clinical implications in gastric cancer management.

摘要

PIWI相互作用RNA(piRNA)在癌症发展和进程中发挥着重要作用。尽管最近的研究增进了我们对各种piRNA在癌症中功能的理解,但piR - 38736在胃癌中的具体作用仍知之甚少。本研究旨在探讨piR - 38736在胃癌中的临床意义及潜在机制。本研究发现,piR - 38736在胃癌细胞和组织中显著上调。piR - 38736阳性表达与更大的肿瘤大小及中低分化密切相关。生存分析显示,与piR - 38736阴性表达的患者相比,阳性表达的患者生存时间显著缩短。敲低piR - 38736可显著抑制胃癌细胞增殖和肿瘤生长。此外,发现piR - 38736直接结合SMAD4 mRNA的3'非翻译区(UTR),在piR - 38736过表达时导致SMAD4在mRNA和蛋白水平均显著下调。总之,这些发现表明piR - 38736通过下调SMAD4表达促进胃癌细胞增殖和肿瘤生长。piR - 38736可能作为胃癌的预后生物标志物和潜在治疗靶点。需要进一步研究以充分阐明piR - 38736的潜在机制,并探索其在胃癌管理中的临床意义。

https://cdn.ncbi.nlm.nih.gov/pmc/blobs/c7e9/11968468/90ff3f7cf312/10735_2025_10412_Fig1_HTML.jpg

文献AI研究员

20分钟写一篇综述,助力文献阅读效率提升50倍。

立即体验

用中文搜PubMed

大模型驱动的PubMed中文搜索引擎

马上搜索

文档翻译

学术文献翻译模型,支持多种主流文档格式。

立即体验