Suppr超能文献

利用组合饱和诱变技术开发趋化因子网络抑制剂

Development of chemokine network inhibitors using combinatorial saturation mutagenesis.

作者信息

Kryukova Jhanna, Vales Serena, Payne Megan, Smagurauskaite Gintare, Chandra Soumyanetra, Clark Charlie J, Davies Graham, Bhattacharya Shoumo

机构信息

Centre for Human Genetics and RDM Cardiovascular Medicine, University of Oxford, Roosevelt Drive, Oxford, OX3 7BN, UK.

出版信息

Commun Biol. 2025 Apr 3;8(1):549. doi: 10.1038/s42003-025-07778-6.

Abstract

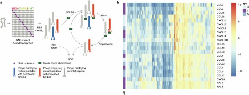
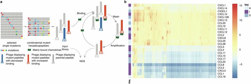
Targeting chemokine-driven inflammation has been elusive due to redundant pathways constituting chemokine-immune cell networks. Tick evasins overcome redundant pathways by broadly targeting either CC or CXC-chemokine classes. Recently identified evasin-derived peptides inhibiting both chemokine classes provide a starting point for developing agents with enhanced potency and breadth of action. Structure-guided and affinity maturation approaches to achieve this are unsuitable when multiple targets are concerned. Here we develop a combinatorial saturation mutagenesis optimisation strategy (CoSMOS). This identifies a combinatorially mutated evasin-derived peptide with significantly enhanced pIC against three different inflammatory disease chemokine pools. Using AlphaFold 3 to model peptide - chemokine interactions, we show that the combinatorially mutated peptide has increased total and hydrophobic inter-chain bonding via tryptophan residues and is predicted to sterically hinder chemokine interactions required for immune cell migration. We suggest that CoSMOS-generated promiscuous binding activities could target disease networks where structurally related proteins drive redundant signalling pathways.

摘要

由于构成趋化因子-免疫细胞网络的冗余途径,靶向趋化因子驱动的炎症一直难以实现。蜱抗趋化因子蛋白通过广泛靶向CC或CXC趋化因子类别来克服冗余途径。最近发现的抑制这两类趋化因子的抗趋化因子蛋白衍生肽为开发具有更强效力和更广泛作用范围的药物提供了一个起点。当涉及多个靶点时,实现这一目标的结构导向和亲和力成熟方法并不适用。在此,我们开发了一种组合饱和诱变优化策略(CoSMOS)。这一策略鉴定出一种组合突变的抗趋化因子蛋白衍生肽,其针对三种不同炎症疾病趋化因子库的pIC显著增强。利用AlphaFold 3对肽-趋化因子相互作用进行建模,我们发现组合突变肽通过色氨酸残基增加了总的和疏水的链间结合,并预计会在空间上阻碍免疫细胞迁移所需的趋化因子相互作用。我们认为,CoSMOS产生的混杂结合活性可以靶向由结构相关蛋白驱动冗余信号通路的疾病网络。

https://cdn.ncbi.nlm.nih.gov/pmc/blobs/2142/11969024/08a40ad623e6/42003_2025_7778_Fig1_HTML.jpg

文献AI研究员

20分钟写一篇综述,助力文献阅读效率提升50倍。

立即体验

用中文搜PubMed

大模型驱动的PubMed中文搜索引擎

马上搜索

文档翻译

学术文献翻译模型,支持多种主流文档格式。

立即体验