Suppr超能文献

出生和家庭暴露与婴儿期皮肤细菌群落的变化有关。

Birth and household exposures are associated with changes to skin bacterial communities during infancy.

作者信息

Manus Melissa B, Savo Sardaro Maria Luisa, Dada Omolola, Davis Maya, Romoff Melissa R, Torello Stephanie G, Ubadigbo Esther, Wu Rebecca C, Dominguez-Bello Maria Gloria, Melby Melissa K, Miller Emily S, Amato Katherine R

机构信息

Department of Anthropology, University of Texas at San Antonio, San Antonio, TX, USA.

Department of Anthropology, Northwestern University, Evanston, IL, USA.

出版信息

Evol Med Public Health. 2024 Sep 17;13(1):49-76. doi: 10.1093/emph/eoae023. eCollection 2025.

Abstract

BACKGROUND AND OBJECTIVES

Microbial exposures during infancy shape the development of the microbiome, the collection of microbes living in and on the body, which in turn directs immune system training. Newborns acquire a substantial quantity of microbes during birth and throughout infancy via exposure to microbes in the physical and social environment. Alterations to early life microbial environments may give rise to mismatches, where environmental, cultural and behavioral changes that outpace the body's adaptive responses can lead to adverse health outcomes, particularly those related to microbiome development and immune system regulation.

METHODS

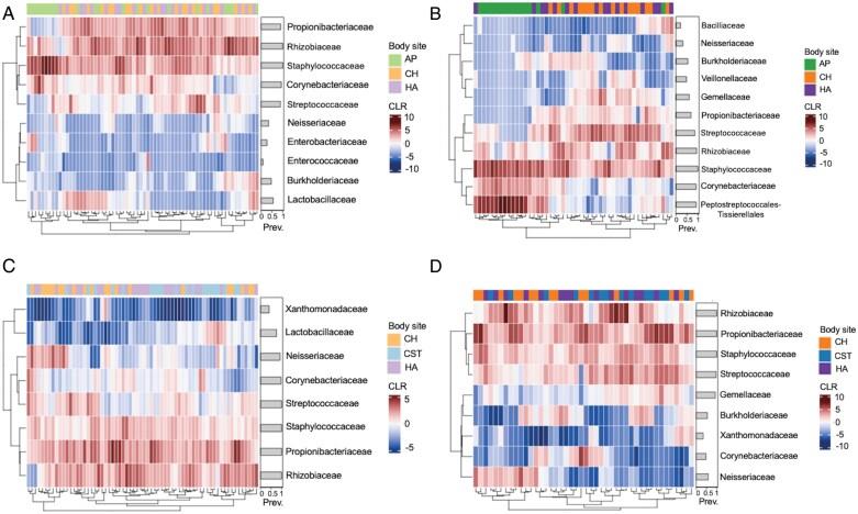
This study explored the development of the skin microbiome among infants born in Chicago, USA. We collected skin swab microbiome samples from 22 mother-infant dyads during the first 48 h of life and again at 6 weeks postpartum. Mothers provided information about social environments and hygiene behaviors that may impact infants' microbial exposures.

RESULTS

Analysis of amplicon bacterial gene sequencing data revealed correlations between infant skin bacterial abundances shortly after birth and factors such as antibiotic exposure and receiving a bath in the hospital. The composition of the infant microbiome at 6 weeks of age was associated with interactions with caregivers and infant feeding practices. We also found shifts in maternal skin microbiomes that may reflect increased hygiene practices in the hospital.

CONCLUSIONS AND IMPLICATIONS

Our data suggest that factors related to the birth and household environment can impact the development of infant skin microbiomes and point to practices that may produce mismatches for the infant microbiome and immune system.

摘要

背景与目的

婴儿期的微生物暴露塑造了微生物组的发育,微生物组是生活在体内和体表的微生物集合,进而指导免疫系统的训练。新生儿在出生期间及整个婴儿期通过接触物理和社会环境中的微生物获得大量微生物。早期生命微生物环境的改变可能导致不匹配,即环境、文化和行为变化超过身体的适应性反应,从而导致不良健康后果,尤其是那些与微生物组发育和免疫系统调节相关的后果。

方法

本研究探讨了美国芝加哥出生的婴儿皮肤微生物组的发育情况。我们在婴儿出生后的头48小时内以及产后6周时从22对母婴中收集了皮肤拭子微生物组样本。母亲们提供了可能影响婴儿微生物暴露的社会环境和卫生行为信息。

结果

对扩增子细菌基因测序数据的分析揭示了出生后不久婴儿皮肤细菌丰度与抗生素暴露和在医院洗澡等因素之间的相关性。6周龄婴儿微生物组的组成与与照顾者的互动以及婴儿喂养方式有关。我们还发现母亲皮肤微生物组的变化可能反映了医院卫生措施的增加。

结论与启示

我们的数据表明,与出生和家庭环境相关的因素会影响婴儿皮肤微生物组的发育,并指出可能导致婴儿微生物组和免疫系统不匹配的行为。

https://cdn.ncbi.nlm.nih.gov/pmc/blobs/482d/11966193/5218fcfe8ed7/eoae023_fig1.jpg

文献AI研究员

20分钟写一篇综述,助力文献阅读效率提升50倍。

立即体验

用中文搜PubMed

大模型驱动的PubMed中文搜索引擎

马上搜索

文档翻译

学术文献翻译模型,支持多种主流文档格式。

立即体验