Suppr超能文献

中性粒细胞上Tim-3的表达作为评估强直性脊柱炎疾病活动度和严重程度的新指标

Expression of Tim-3 on neutrophils as a novel indicator to assess disease activity and severity in ankylosing spondylitis.

作者信息

Huang Xuechan, He Yuebing, Yi Guanqun, Zheng Shaoling, Deng Weiming, Chen Shuyang, Zhu Ruiqi, Wang Yunqing, Chen Junming, Zheng Chun, Huang Zhixiang, Li Tianwang

机构信息

Department of Rheumatology and Immunology, The Affiliated Guangdong Second Provincial General Hospital of Jinan University, Guangzhou, China.

The Second School of Clinical Medicine, Southern Medical University, Guangzhou, China.

出版信息

Front Med (Lausanne). 2025 Mar 13;12:1530077. doi: 10.3389/fmed.2025.1530077. eCollection 2025.

Abstract

OBJECTIVE

To investigate the expression of Tim-3 on neutrophils in ankylosing spondylitis (AS) patients and its correlation with disease activity, severity, and inflammatory markers.

METHODS

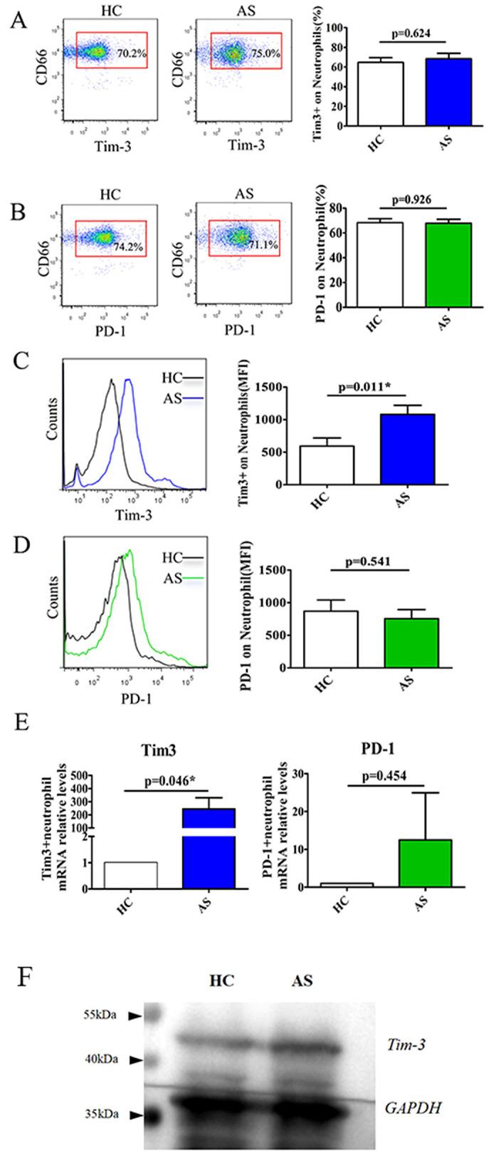
Sixty-two AS patients from Guangdong Second Provincial General Hospital and 38 healthy controls (HC) were enrolled. Clinical data, physical exams, and laboratory measurements were recorded. Flow cytometry measured Tim-3 and PD-1 expression on neutrophils, real-time PCR quantified mRNA levels and protein expression of Tim-3 was determined by Western blot. We analyzed the correlation between Tim-3 mean fluorescence intensity (MFI) on neutrophils, inflammatory markers, and AS disease activity and severity.

RESULTS

Tim-3 expression on neutrophils was higher in AS patients than in HC, showing a positive correlation with erythrocyte sedimentation rate (ESR), c-reactive protein (CRP), and Ankylosing Spondylitis Disease Activity Score (ASDAS). Active AS patients (ASDAS ≥ 1.3) had increased Tim-3 MFI compared to inactive ones (ASDAS < 1.3). Regular treatment with non-steroidal anti-inflammatory drugs (NSAIDs), biological disease-modifying anti-rheumatic drugs (bDMARDs), and conventional synthetic disease-modifying anti-rheumatic drugs (csDMARDs) over a month significantly reduced Tim-3 MFI in AS patients.

CONCLUSION

Elevated Tim-3 expression on neutrophils correlates with increased inflammatory markers and AS activity. Treatment lowered Tim-3 MFI, suggesting its potential as an indicator for assessing AS disease activity and severity and as a feedback mechanism to reduce tissue damage from inflammation.

摘要

目的

探讨强直性脊柱炎(AS)患者中性粒细胞上Tim-3的表达及其与疾病活动度、严重程度和炎症标志物的相关性。

方法

招募了来自广东省第二人民医院的62例AS患者和38例健康对照(HC)。记录临床数据、体格检查和实验室测量结果。采用流式细胞术检测中性粒细胞上Tim-3和PD-1的表达,实时聚合酶链反应定量Tim-3的mRNA水平,蛋白质表达通过蛋白质免疫印迹法测定。分析中性粒细胞上Tim-3平均荧光强度(MFI)、炎症标志物与AS疾病活动度和严重程度之间的相关性。

结果

AS患者中性粒细胞上Tim-3的表达高于HC,与红细胞沉降率(ESR)、C反应蛋白(CRP)和强直性脊柱炎疾病活动度评分(ASDAS)呈正相关。与非活动期患者(ASDAS<1.3)相比,活动期AS患者(ASDAS≥1.3)的Tim-3 MFI升高。AS患者接受非甾体抗炎药(NSAIDs)、生物改善病情抗风湿药(bDMARDs)和传统合成改善病情抗风湿药(csDMARDs)正规治疗1个月后,Tim-3 MFI显著降低。

结论

中性粒细胞上Tim-3表达升高与炎症标志物增加和AS活动度相关。治疗降低了Tim-3 MFI,提示其有潜力作为评估AS疾病活动度和严重程度的指标以及作为减少炎症组织损伤的反馈机制。

https://cdn.ncbi.nlm.nih.gov/pmc/blobs/269a/11966500/03fa98a646dd/fmed-12-1530077-g0001.jpg

文献AI研究员

20分钟写一篇综述,助力文献阅读效率提升50倍。

立即体验

用中文搜PubMed

大模型驱动的PubMed中文搜索引擎

马上搜索

文档翻译

学术文献翻译模型,支持多种主流文档格式。

立即体验