Suppr超能文献

结肠上皮来源的成纤维细胞生长因子1驱动肠道干细胞向杯状细胞分化以抑制炎症性肠病。

Colonic epithelial-derived FGF1 drives intestinal stem cell commitment toward goblet cells to suppress inflammatory bowel disease.

作者信息

Lin Qian, Zhang Sudan, Zhang Jiaren, Jin Yi, Chen Taoli, Lin Ruoyu, Lv Jiaxuan, Xu Wenjing, Wu Tianzhen, Tian Shenyu, Ying Lei, Li Xiaokun, Huang Zhifeng, Niu Jianlou

机构信息

State Key Laboratory of Macromolecular Drugs and Large-scale Preparation, School of Pharmaceutical Sciences, Wenzhou Medical University, Wenzhou, Zhejiang, 325035, China.

Department of Pathology, The First Affiliated Hospital of Wenzhou Medical University, Wenzhou, 325035, Zhejiang, China.

出版信息

Nat Commun. 2025 Apr 5;16(1):3264. doi: 10.1038/s41467-025-58644-2.

Abstract

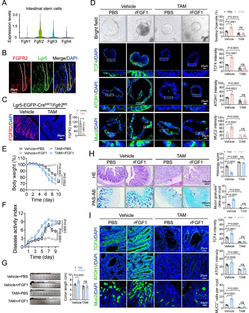
Understanding the molecular mechanisms that regulate intestinal epithelial cell (IEC) renewal provides potential targets for inflammatory bowel disease (IBD). Growing evidence has highlighted the importance of epithelial signals in regulating intestinal stem cell (ISC) differentiation. However, it remains unclear which IEC-derived cytokines can precisely regulate ISC commitment toward specific mature cells. Here we systematically analyze all fibroblast growth factors (FGFs) expression and find that colonic FGF1 levels are inversely correlated with the severity of IBD in mouse models and patients. IEC-specific Fgf1 deletion leads to impaired goblet cell differentiation and exacerbated colitis, while pharmacological administration of recombinant FGF1 (rFGF1) alleviates colitis by enhancing goblet cell differentiation and improving colonic epithelial integrity. Mechanistic studies reveal that rFGF1 directs ISC differentiation toward goblet cells via FGFR2-TCF4-ATOH1 signaling axis. In conclusion, our study identifies an epithelial niche-derived FGF1 that regulates ISC commitment toward goblet cells, shedding light on strategies for treating IBD.

摘要

了解调节肠上皮细胞(IEC)更新的分子机制可为炎症性肠病(IBD)提供潜在的治疗靶点。越来越多的证据表明上皮信号在调节肠道干细胞(ISC)分化中起着重要作用。然而,尚不清楚哪些IEC衍生的细胞因子能够精确调节ISC向特定成熟细胞的分化。在这里,我们系统地分析了所有成纤维细胞生长因子(FGF)的表达,发现结肠FGF1水平与小鼠模型和患者中IBD的严重程度呈负相关。IEC特异性Fgf1缺失导致杯状细胞分化受损和结肠炎加剧,而重组FGF1(rFGF1)的药物给药通过增强杯状细胞分化和改善结肠上皮完整性来减轻结肠炎。机制研究表明,rFGF1通过FGFR2-TCF4-ATOH1信号轴引导ISC向杯状细胞分化。总之,我们的研究确定了一种上皮龛衍生的FGF1,它调节ISC向杯状细胞的分化,为治疗IBD的策略提供了线索。

https://cdn.ncbi.nlm.nih.gov/pmc/blobs/8d11/11972292/bfdb532c2e39/41467_2025_58644_Fig1_HTML.jpg

文献AI研究员

20分钟写一篇综述,助力文献阅读效率提升50倍。

立即体验

用中文搜PubMed

大模型驱动的PubMed中文搜索引擎

马上搜索

文档翻译

学术文献翻译模型,支持多种主流文档格式。

立即体验