Suppr超能文献

作为miR-127-5p的海绵,以促进类风湿性关节炎成纤维细胞样滑膜细胞的迁移和侵袭。

acts as a sponge for miR-127-5p to promote the migration and invasion of rheumatoid arthritis fibroblast-like synoviocytes.

作者信息

Cai Yujie, Qiu Rong, Huang Qin, Lai Weinan, Han Yipeng, Lu Xiaoxi, Qin Jiayu, Ouyang Qingqing, Yang Min

机构信息

Department of Rheumatology and Immunology, Nanfang Hospital, Southern Medical University, Guangzhou 510510, Guangdong Province, China.

出版信息

Rheumatol Immunol Res. 2025 Apr 2;6(1):7-20. doi: 10.1515/rir-2025-0002. eCollection 2025 Mar.

Abstract

BACKGROUND

Circular RNAs (circRNAs) play a crucial role in the development of various diseases. However, few studies have investigated the role of circRNAs in rheumatoid arthritis (RA). Herein, we aimed to identified the novel circRNAs involved in the migration and invasion of RA fibroblast-like synoviocytes (RA-FLS).

METHODS

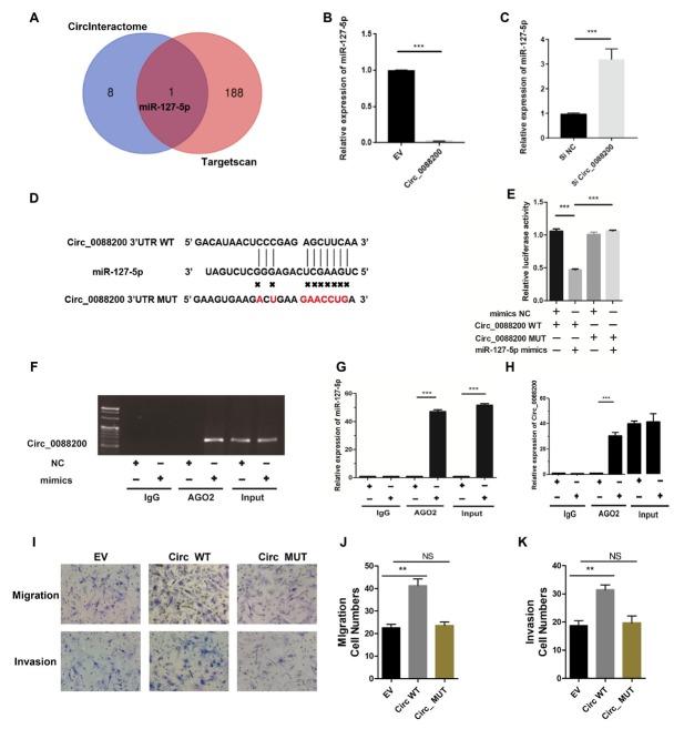
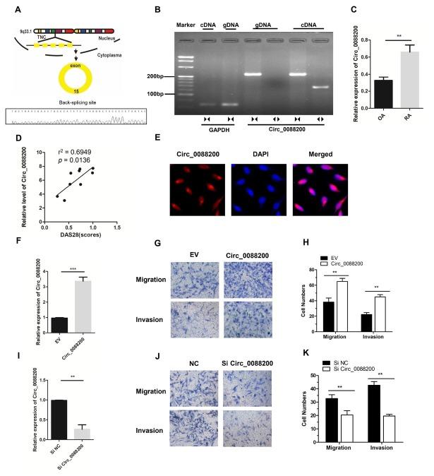
The RA-FLS were isolated from the synovial membrane of patients with RA. The CircRNA profile was screened by CircRNA microarray analysis. and miR-127-5p expression levels were detected using quantitative real-time reverse transcription polymerase chain reaction (qRT-PCR). The protein level of matrix metalloproteinase 1 (MMP1) was evaluated by western blotting. Wound healing and Transwell assays were performed to analyze the migration and invasion of RA-FLS. RNA immunoprecipitation (RIP) and dual-luciferase reporter assays were used to validate the interaction between and miR-127-5p. Collagen-induced arthritis (CIA) mouse models were established to evaluate the role of in the development of arthritis .

RESULTS

was highly expressed in RA-FLS compared with osteoarthritis fibroblast-like synoviocytes (OAFLS) and correlated positively with the disease activity score in 28 joints. Inhibition of suppressed the migration and invasion of RA-FLS. Conversely, overexpression of significant promoted the migration and invasion of RA-FLS. Mechanistically, functions as a sponge for miR-127-5p and relieve its repressive effect on , thereby promoting the migration and invasion of RA-FLS. Importantly, intra-articular injection of Adenoassociated virus expressing significantly increased the severity of arthritis in mice with CIA.

CONCLUSION

promotes the migration and invasion of RA-FLS by sponging miR-127-5p. Thus is a potential therapeutic target for RA.

摘要

背景

环状RNA(circRNAs)在多种疾病的发展中起关键作用。然而,很少有研究调查circRNAs在类风湿关节炎(RA)中的作用。在此,我们旨在鉴定参与RA成纤维样滑膜细胞(RA-FLS)迁移和侵袭的新型circRNAs。

方法

从RA患者的滑膜中分离出RA-FLS。通过circRNA微阵列分析筛选circRNA谱,并使用定量实时逆转录聚合酶链反应(qRT-PCR)检测miR-127-5p表达水平。通过蛋白质印迹法评估基质金属蛋白酶1(MMP1)的蛋白水平。进行伤口愈合和Transwell试验以分析RA-FLS的迁移和侵袭。使用RNA免疫沉淀(RIP)和双荧光素酶报告试验来验证与miR-127-5p之间的相互作用。建立胶原诱导的关节炎(CIA)小鼠模型以评估在关节炎发展中的作用。

结果

与骨关节炎成纤维样滑膜细胞(OAFLS)相比,在RA-FLS中高表达,并且与28个关节的疾病活动评分呈正相关。抑制可抑制RA-FLS的迁移和侵袭。相反,的过表达显著促进RA-FLS的迁移和侵袭。机制上,作为miR-127-5p的海绵,减轻其对的抑制作用,从而促进RA-FLS的迁移和侵袭。重要的是,关节内注射表达的腺相关病毒显著增加了CIA小鼠的关节炎严重程度。

结论

通过结合miR-127-5p促进RA-FLS的迁移和侵袭。因此是RA的潜在治疗靶点。

https://cdn.ncbi.nlm.nih.gov/pmc/blobs/1b86/11966198/604e4cca004e/j_rir-2025-0002_fig_001.jpg

文献AI研究员

20分钟写一篇综述,助力文献阅读效率提升50倍。

立即体验

用中文搜PubMed

大模型驱动的PubMed中文搜索引擎

马上搜索

文档翻译

学术文献翻译模型,支持多种主流文档格式。

立即体验