Suppr超能文献

小鼠暴露于长链和短链全氟和多氟烷基物质及其与卵巢相关的结局:一项……研究(原文中“An and Study”表述不完整,可能影响更准确翻译)

Exposure to Long- and Short-Chain Per- and Polyfluoroalkyl Substances in Mice and Ovarian-Related Outcomes: An and Study.

作者信息

Pattarawat Pawat, Zhan Tingjie, Fan Yihan, Zhang Jiyang, Yang Hilly, Zhang Ying, Moyd Sarahna, Douglas Nataki C, Urbanek Margrit, Buckley Brian, Burdette Joanna, Zhang Qiang, Kim Ji-Yong Julie, Xiao Shuo

机构信息

Department of Pharmacology and Toxicology, Ernest Mario School of Pharmacy, Rutgers University, Piscataway, New Jersey, USA.

Environmental and Occupational Health Sciences Institute (EOHSI), Rutgers University, Piscataway, New Jersey, USA.

出版信息

Environ Health Perspect. 2025 May;133(5):57024. doi: 10.1289/EHP14876. Epub 2025 May 28.

Abstract

BACKGROUND

The extensive use of per- and polyfluoroalkyl substances (PFAS) has led to environmental contamination and bioaccumulation of these substances. Previous research linked PFAS exposure to female reproductive disorders, but the mechanism remains elusive. Further, most studies focused on legacy long-chain PFOA and PFOS, yet the reproductive impacts of other long-chain PFAS and short-chain alternatives are rarely explored.

OBJECTIVES

We investigated the effects of long- and short-chain PFAS on the mouse ovary and further evaluated the toxic mechanisms of long-chain perfluorononanoic acid (PFNA).

METHODS

A 3D mouse ovarian follicle culture system and an mouse model were used, together with approaches of reverse transcription-quantitative polymerase chain reaction (RT-qPCR), enzyme-linked immunosorbent assay (ELISA), RNA sequencing (RNA-seq), pharmacological treatments, zymography, histology, hybridization, analytical chemistry, and benchmark dose modeling (BMD). Using these approaches, a wide range of exposure levels () of long-chain PFAS (PFOA, PFOS, PFNA) and short-chain PFAS (PFHpA, PFBS, GenX) were first tested in cultured follicles to examine their effects on follicle growth, hormone secretion, and ovulation. We identified as the most effective concentration for further investigation into the toxic mechanisms of PFNA, followed by an mouse exposure model to verify the accumulation of PFNA in the ovary and its ovarian-disrupting effects.

RESULTS

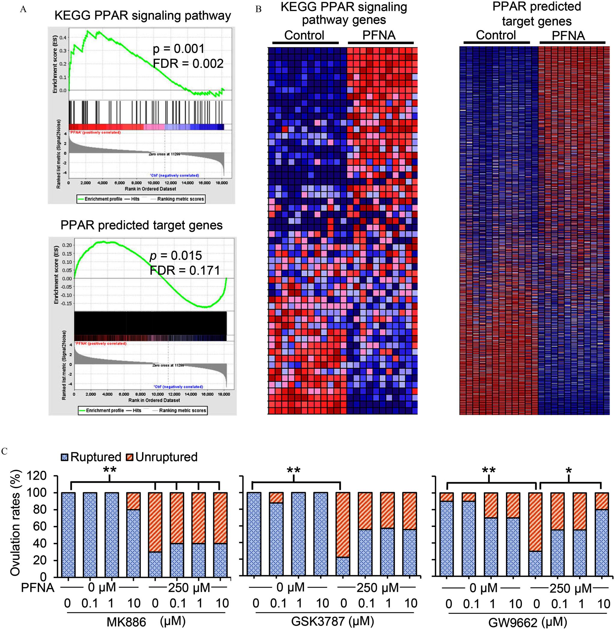
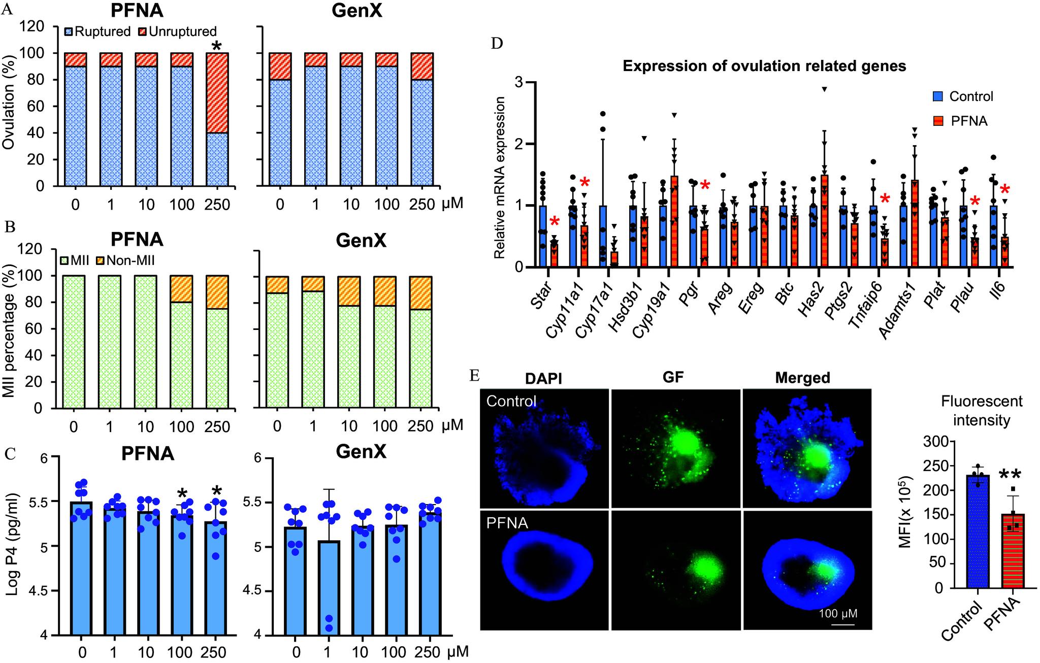
cultured ovarian follicles exposed to long- but not short-chain PFAS showed poorer gonadotropin-dependent follicle growth, ovulation, and hormone secretion in comparison with control follicles. RT-qPCR and RNA-seq analyses revealed significant alterations in the expression of genes involved in follicle-stimulating hormone (FSH)-dependent follicle growth, luteinizing hormone (LH)-stimulated ovulation, and associated regulatory pathways in the PFNA-exposed group in comparison with the control group. The PPAR agonist experiment demonstrated that a peroxisome proliferator-activated receptor gamma () antagonist could reverse both the phenotypic and genotypic effects of PFNA exposure, restoring them to levels comparable to the control group. Furthermore, experiments confirmed that PFNA could accumulate in ovarian tissues and validated the findings. The BMD, , and extrapolation analyses estimated follicular rupture as the most sensitive end point and that observed effects occurred in the range of human exposure to long-chain PFAS.

DISCUSSION

Our study demonstrates that long-chain PFAS, particularly PFNA, act as a agonist in granulosa cells to interfere with gonadotropin-dependent follicle growth, hormone secretion, and ovulation; and exposure to high levels of PFAS may cause adverse ovarian outcomes. https://doi.org/10.1289/EHP14876.

摘要

背景

全氟和多氟烷基物质(PFAS)的广泛使用导致了这些物质的环境污染和生物累积。先前的研究将PFAS暴露与女性生殖障碍联系起来,但其机制仍不清楚。此外,大多数研究集中在传统的长链全氟辛酸(PFOA)和全氟辛烷磺酸(PFOS)上,而其他长链PFAS和短链替代品对生殖的影响很少被探究。

目的

我们研究了长链和短链PFAS对小鼠卵巢的影响,并进一步评估了长链全氟壬酸(PFNA)的毒性机制。

方法

使用三维小鼠卵巢卵泡培养系统和小鼠模型,结合逆转录定量聚合酶链反应(RT-qPCR)、酶联免疫吸附测定(ELISA)、RNA测序(RNA-seq)、药物治疗、酶谱分析、组织学、杂交、分析化学和基准剂量建模(BMD)等方法。利用这些方法,首先在培养的卵泡中测试了长链PFAS(PFOA、PFOS、PFNA)和短链PFAS(PFHpA、PFBS、GenX)的广泛暴露水平(),以检查它们对卵泡生长、激素分泌和排卵的影响。我们确定作为进一步研究PFNA毒性机制的最有效浓度,随后使用小鼠暴露模型来验证PFNA在卵巢中的积累及其对卵巢的干扰作用。

结果

与对照卵泡相比,暴露于长链而非短链PFAS的培养卵巢卵泡显示出较差的促性腺激素依赖性卵泡生长、排卵和激素分泌。RT-qPCR和RNA-seq分析显示,与对照组相比,PFNA暴露组中参与促卵泡激素(FSH)依赖性卵泡生长、促黄体生成素(LH)刺激排卵及相关调节途径的基因表达发生了显著变化。过氧化物酶体增殖物激活受体γ(PPARγ)激动剂实验表明,过氧化物酶体增殖物激活受体γ拮抗剂可以逆转PFNA暴露的表型和基因型效应,使其恢复到与对照组相当的水平。此外,实验证实PFNA可在卵巢组织中积累,并验证了的结果。BMD、和外推分析估计卵泡破裂是最敏感的终点,且观察到的效应发生在人类暴露于长链PFAS的范围内。

讨论

我们的研究表明,长链PFAS,尤其是PFNA,在颗粒细胞中作为PPARγ激动剂发挥作用,干扰促性腺激素依赖性卵泡生长、激素分泌和排卵;暴露于高水平的PFAS可能会导致不良的卵巢结局。https://doi.org/10.1289/EHP14876。

https://cdn.ncbi.nlm.nih.gov/pmc/blobs/fde0/12120842/6318e2bdfaf4/ehp14876_f1.jpg

文献AI研究员

20分钟写一篇综述,助力文献阅读效率提升50倍。

立即体验

用中文搜PubMed

大模型驱动的PubMed中文搜索引擎

马上搜索

文档翻译

学术文献翻译模型,支持多种主流文档格式。

立即体验