Suppr超能文献

宫颈癌中N6-甲基腺嘌呤相关铁死亡生物标志物的鉴定

Identification of N6-methyladenosine-associated ferroptosis biomarkers in cervical cancer.

作者信息

Liu Jinzhe, Han Buwei, Hu Xijiao, Yuan Mengke, Liu Zhiwei

机构信息

Department of Chinese Pharmacy, School of Pharmacy, Guizhou University of Traditional Chinese Medicine, Guiyang, Guizhou, China.

Department of Chinese Pharmacy, School of Pharmacy, Harbin University of Commerce, Harbin, Heilongjiang, China.

出版信息

Hereditas. 2025 Apr 7;162(1):53. doi: 10.1186/s41065-025-00418-3.

Abstract

BACKGROUND

Cervical cancer (CC) stands as a major contributor to female mortality. The pathogenesis of CC is linked with various factors. Our research aimed to unravel the underlying mechanisms of ferroptosis and m6A RNA methylation in CC through bioinformatics analysis.

METHODS

Three CC datasets, including GSE9750, GSE63514, and TCGA-CESC, were incorporated. m6A-related genes were derived from published sources, while ferroptosis-related genes were obtained from the FerrDb database. Differential expression and correlation analyses were performed to identify differentially expressed m6A-related ferroptosis genes (DE-MRFGs) in CC. Subsequently, the biomarkers were further identified using machine learning techniques. Gene Set Enrichment Analysis (GSEA) and Kaplan-Meier (KM) survival analysis were also performed to comprehend these biomarkers. Furthermore, a competing endogenous RNAs (ceRNA) network involving biomarkers was established. Finally, biomarkers expression were verified by real-time quantitative polymerase chain reaction (RT-qPCR).

RESULTS

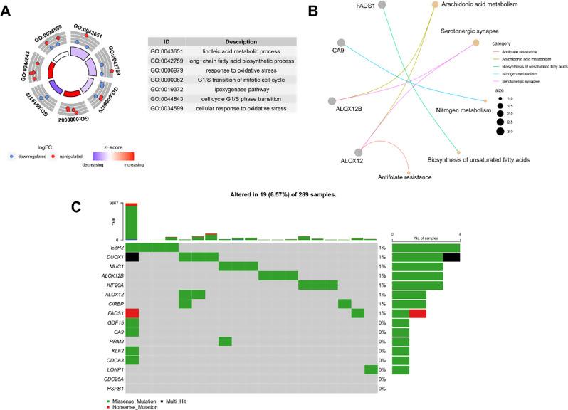
From the DE-MRFGs, six genes, including ALOX12, EZH2, CA9, CDCA3, CDC25A, HSPB1, were selected. A nomogram constructed based on these biomarkers exhibited potential clinical diagnostic value for CC, with good diagnostic accuracy confirmed through calibration curves. GSEA unveiled associations of these biomarkers with cell proliferation, spliceosome, and base excision repair. KM survival analysis demonstrated significant differences in survival outcomes between high and low expressions of HSPB1, EZH2, and CA9 samples. A ceRNA network was constructed involving three biomarkers, such as CDC25A, CDCA3, and EZH2, 29 miRNAs, and 25 lncRNAs. In RT-qPCR verification, the expression of ALOX12, EZH2 and CDC25A was significantly higher in CC samples, while HSPB1 expression was higher in control samples.

CONCLUSION

Six genes, namely ALOX12, EZH2, CA9, CDCA3, CDC25A, and HSPB1, were identified as m6A-regulated ferroptosis biomarkers in CC. These findings offer valuable insights into disease pathogenesis and hold promise for advancing CC treatment and prognosis.

摘要

背景

宫颈癌(CC)是导致女性死亡的主要原因之一。CC的发病机制与多种因素有关。我们的研究旨在通过生物信息学分析揭示CC中 ferroptosis 和 m6A RNA甲基化的潜在机制。

方法

纳入了三个CC数据集,包括GSE9750、GSE63514和TCGA-CESC。m6A相关基因来自已发表的文献,而ferroptosis相关基因则从FerrDb数据库中获取。进行差异表达和相关性分析,以鉴定CC中差异表达的m6A相关ferroptosis基因(DE-MRFGs)。随后,使用机器学习技术进一步鉴定生物标志物。还进行了基因集富集分析(GSEA)和Kaplan-Meier(KM)生存分析,以了解这些生物标志物。此外,建立了一个涉及生物标志物的竞争性内源性RNA(ceRNA)网络。最后,通过实时定量聚合酶链反应(RT-qPCR)验证生物标志物的表达。

结果

从DE-MRFGs中,选择了六个基因,包括ALOX12、EZH2、CA9、CDCA3、CDC25A、HSPB1。基于这些生物标志物构建的列线图对CC具有潜在的临床诊断价值,校准曲线证实了良好的诊断准确性。GSEA揭示了这些生物标志物与细胞增殖、剪接体和碱基切除修复的关联。KM生存分析表明,HSPB1、EZH2和CA9样本高表达和低表达之间的生存结果存在显著差异。构建了一个ceRNA网络,涉及三个生物标志物,如CDC25A、CDCA3和EZH2,29个miRNA和25个lncRNA。在RT-qPCR验证中,CC样本中ALOX12、EZH2和CDC25A的表达显著更高,而对照样本中HSPB1的表达更高。

结论

六个基因,即ALOX12、EZH2、CA9、CDCA3、CDC25A和HSPB1,被鉴定为CC中m6A调节的ferroptosis生物标志物。这些发现为疾病发病机制提供了有价值的见解,并有望推动CC的治疗和预后。

https://cdn.ncbi.nlm.nih.gov/pmc/blobs/c154/11974235/bc299616a6d9/41065_2025_418_Fig1_HTML.jpg

文献AI研究员

20分钟写一篇综述,助力文献阅读效率提升50倍。

立即体验

用中文搜PubMed

大模型驱动的PubMed中文搜索引擎

马上搜索

文档翻译

学术文献翻译模型,支持多种主流文档格式。

立即体验