Suppr超能文献

用于弥漫性大B细胞淋巴瘤预后预测和免疫微环境特征分析的血管生成相关基因特征

Angiogenesis-related gene signature for prognostic prediction and immune microenvironment characterization in diffuse large B-cell lymphoma.

作者信息

Lin Chuanming, Xie Shuiling, Wang Menger, Yang Bin, Shen Jianzhen

机构信息

Fujian Medical University Union Hospital, No. 29 Xinquan Road, Fuzhou, 350001, China.

Department of Hematology, First Affiliated Hospital of Gannan Medical University, Ganzhou, 341000, China.

出版信息

Clin Exp Med. 2025 Apr 8;25(1):108. doi: 10.1007/s10238-025-01628-9.

Abstract

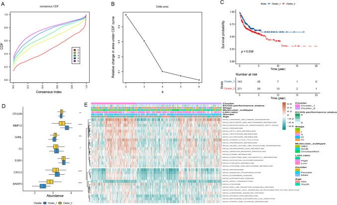
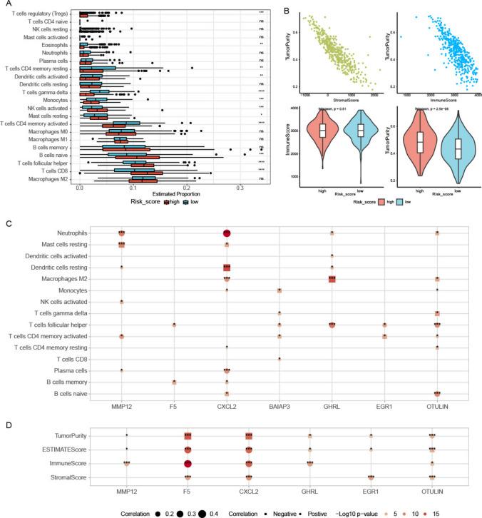
Diseases often result from multiple factors, and angiogenesis-related genes (ARGs) have been demonstrated to be associated with cancer. However, their role in diffuse large B-cell lymphoma (DLBCL) has not been fully elucidated. ARGs associated with DLBCL prognosis were identified utilizing Cox regression and LASSO analyses. A prognostic model was constructed based on 7 ARGs, and its biological function was analyzed. Differences in the tumor immune microenvironment based on the prognostic signature were evaluated. Finally, DLBCL cell experiments confirmed the differential expression of genes in DLBCL. The prognostic value of ARGs in DLBCL patients was comprehensively analyzed for the first time, identifying 7 ARGs with prognostic significance. A prognostic risk model was constructed based on these 7 ARGs and validated on an independent external DLBCL dataset. In DLBCL patients, this prognostic feature was an independent risk factor and significantly correlated with clinical characteristics. This feature was also associated with the immune microenvironment of DLBCL. DLBCL cell experiments confirmed significant expression of the 7 ARGs in DLBCL cells. This research provides a fundamental theoretical basis for improving the diagnosis and treatment of DLBCL in clinical practice.

摘要

疾病通常由多种因素引起,并且血管生成相关基因(ARGs)已被证明与癌症有关。然而,它们在弥漫性大B细胞淋巴瘤(DLBCL)中的作用尚未完全阐明。利用Cox回归和LASSO分析确定了与DLBCL预后相关的ARGs。基于7个ARGs构建了一个预后模型,并分析了其生物学功能。评估了基于预后特征的肿瘤免疫微环境差异。最后,DLBCL细胞实验证实了DLBCL中基因的差异表达。首次全面分析了ARGs在DLBCL患者中的预后价值,确定了7个具有预后意义的ARGs。基于这7个ARGs构建了一个预后风险模型,并在独立的外部DLBCL数据集上进行了验证。在DLBCL患者中,这种预后特征是一个独立的危险因素,并且与临床特征显著相关。该特征还与DLBCL的免疫微环境有关。DLBCL细胞实验证实了这7个ARGs在DLBCL细胞中的显著表达。本研究为临床实践中改善DLBCL的诊断和治疗提供了基础理论依据。

https://cdn.ncbi.nlm.nih.gov/pmc/blobs/32e8/11978719/1f81ef209805/10238_2025_1628_Fig1_HTML.jpg

文献AI研究员

20分钟写一篇综述,助力文献阅读效率提升50倍。

立即体验

用中文搜PubMed

大模型驱动的PubMed中文搜索引擎

马上搜索

文档翻译

学术文献翻译模型,支持多种主流文档格式。

立即体验