Suppr超能文献

一种用于研究肺部药物-辐射反应的器官型模型。

An organotypic model for investigating drug-radiation responses in the lung.

作者信息

Alkadhimi Maryam, Manne Anuradha Helen, Jiang Yanyan, Green Marcus, Ryan Anderson Joseph

机构信息

Department of Oncology, University of Oxford, Oxford, OX3 7DQ, United Kingdom.

FastBiopharma, Watlington, OX49 5SW, United Kingdom.

出版信息

J Biol Methods. 2024 Nov 28;12(1):e99010041. doi: 10.14440/jbm.2025.0080. eCollection 2025.

Abstract

BACKGROUND

Established radiobiological models are commonly used to assess anti-tumor effects and normal tissue toxicity. However, these models have notable limitations, and additional models are necessary to gain a deeper insights into drug-radiation interactions.

OBJECTIVE

This study aimed to develop an organotypic model by using precision-cut lung slices (PCLSs) to evaluate radiation-induced residual deoxyribonucleic acid (DNA) damage, both alone and in combination with a pharmacological inhibitor of DNA double-strand break (DSB) repair.

METHODS

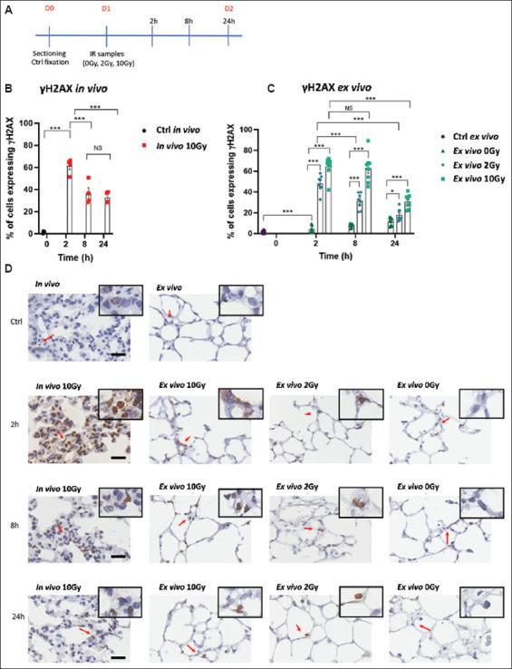
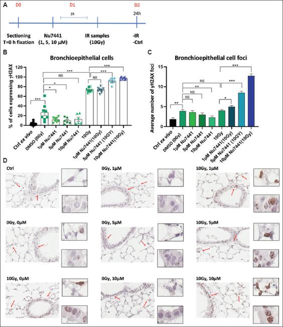
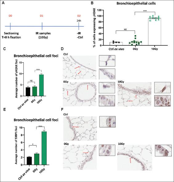
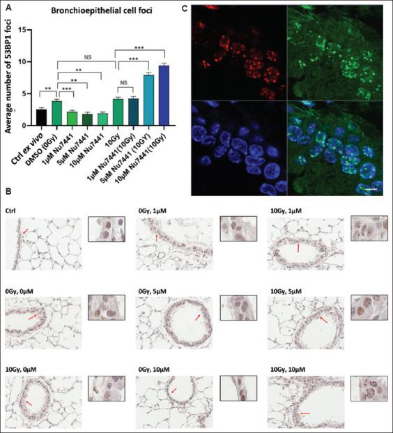
Left lungs from female C57BL/6 mice were dissected, perfused with 4% low-gelling-temperature agarose, and sliced into 250 μm sections. Lung slices were then incubated for up to 7 days. The slices were irradiated using Cs, either with or without a DNA-dependent protein kinase (DNA-PK) inhibitor (NU7441). Tissue sections were subsequently fixed and stained for γH2AX and 53BP1, which serve as histological markers of DNA DSBs.

RESULTS

The established conditions preserved tissue viability for up to 7 days and maintained structural integrity for 2 days. DNA damage, detected through γH2AX and 53BP1 staining, was consistent between lungs irradiated and their counterparts irradiated . In the organotypic model, radiation alone in DNA-PK-deficient SCID mice and radiation combined with DNA-PK inhibition in C57BL/6 mice led to increased residual γH2AX and 53BP1 staining.

CONCLUSION

This study demonstrates that residual DNA damage levels following ionizing radiation in lung tissue are comparable between and tissue slices, suggesting that PCLSs serve as a valuable organotypic model for investigating the effects of drug-radiation combinations.

摘要

背景

已建立的放射生物学模型通常用于评估抗肿瘤效果和正常组织毒性。然而,这些模型存在显著局限性,需要额外的模型来更深入地了解药物与辐射的相互作用。

目的

本研究旨在通过使用精密切割肺片(PCLS)建立一种器官型模型,以评估单独及与DNA双链断裂(DSB)修复的药理学抑制剂联合使用时辐射诱导的残留脱氧核糖核酸(DNA)损伤。

方法

解剖雌性C57BL/6小鼠的左肺,用4%低熔点琼脂糖灌注,切成250μm厚的切片。然后将肺片孵育长达7天。使用铯对切片进行照射,照射时添加或不添加DNA依赖性蛋白激酶(DNA-PK)抑制剂(NU7441)。随后对组织切片进行固定,并对γH2AX和53BP1进行染色,它们是DNA DSB的组织学标记物。

结果

所建立的条件可使组织活力保持长达7天,并使结构完整性维持2天。通过γH2AX和53BP1染色检测到的DNA损伤在照射的肺组织与其对照组织之间是一致的。在器官型模型中,DNA-PK缺陷的SCID小鼠单独接受辐射以及C57BL/6小鼠接受辐射并联合DNA-PK抑制均导致残留的γH2AX和53BP1染色增加。

结论

本研究表明,肺组织在电离辐射后的残留DNA损伤水平在组织切片和组织切片之间具有可比性,这表明PCLS是研究药物与辐射联合作用的有价值的器官型模型。

https://cdn.ncbi.nlm.nih.gov/pmc/blobs/36b2/11973049/a417e3a4f2d9/jbm-12-e99010041-g001.jpg

文献AI研究员

20分钟写一篇综述,助力文献阅读效率提升50倍。

立即体验

用中文搜PubMed

大模型驱动的PubMed中文搜索引擎

马上搜索

文档翻译

学术文献翻译模型,支持多种主流文档格式。

立即体验