Suppr超能文献

从昆虫内共生菌到韧皮部定殖菌:比较基因组学揭示了植物病原菌菌株的生活方式转变。

From insect endosymbiont to phloem colonizer: comparative genomics unveils the lifestyle transition of phytopathogenic strains.

作者信息

Mahillon Mathieu, Debonneville Christophe, Groux Raphaël, Roquis David, Brodard Justine, Faoro Franco, Foissac Xavier, Schumpp Olivier, Dittmer Jessica

机构信息

Research group Virology, Bacteriology and Phytoplasmology, Agroscope, Nyon, Switzerland.

Haute école du paysage, d'ingénierie et d'architecture de Genève, Geneva, Switzerland.

出版信息

mSystems. 2025 May 20;10(5):e0149624. doi: 10.1128/msystems.01496-24. Epub 2025 Apr 9.

Abstract

UNLABELLED

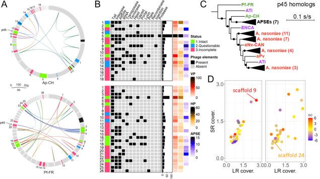
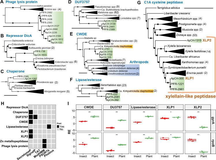
Bacteria infecting the plant phloem represent a growing threat worldwide. While these organisms often resist culture, they multiply both in plant sieve elements and hemipteran vectors. Such cross-kingdom parasitic lifestyle has emerged in diverse taxa via distinct ecological routes. In the genus , the phloem pathogens " Arsenophonus phytopathogenicus" (Ap) and ". Phlomobacter fragariae" (Pf) have evolved from insect endosymbionts, but the genetic mechanisms underlying this transition have not been explored. To fill this gap, we obtained the genomes of both strains from insect host metagenomes. The resulting assemblies are highly similar in size and functional repertoire, rich in viral sequences, and closely resemble the genomes of several facultative endosymbiotic strains of sap-sucking hemipterans. However, a phylogenomic analysis demonstrated distinct origins, as Ap belongs to the "" clade, whereas Pf represents a distant species. We identified a set of orthologs encoded only by Ap and Pf in the genus, including hydrolytic enzymes likely targeting plant substrates. In particular, both bacteria encode putative plant cell wall-degrading enzymes and cysteine peptidases related to xylellain, a papain-like peptidase from , for which close homologs are found in diverse infecting the plant vasculature. predictions and gene expression analyses further support a role during phloem colonization for several of the shared orthologs. We conclude that the double emergence of phytopathogenicity in may have been mediated by a few horizontal gene transfer events, involving genes acquired from other , including phytopathogens.

IMPORTANCE

We investigate the genetic mechanisms of a transition in bacterial lifestyle. We focus on two phloem pathogens belonging to the genus : " Arsenophonus phytopathogenicus" and ". Phlomobacter fragariae." Both bacteria cause economically significant pathologies, and they have likely emerged among facultative insect endosymbionts. Our genomic analyses show that both strains are highly similar to other strains of the genus associated with sap-sucking hemipterans, suggesting a recent lifestyle shift. Importantly, although the phytopathogenic strains belong to distant clades, they share a small set of orthologs unique in the genus pangenome. We provide evidence that several of these genes produce hydrolytic enzymes that are secreted and may target plant substrates. The acquisition and exchange of these genes may thus have played a pivotal role in the lifestyle transition of the phytopathogenic strains.

摘要

未标记

感染植物韧皮部的细菌在全球范围内构成了日益严重的威胁。虽然这些微生物通常难以培养,但它们能在植物筛管分子和半翅目传毒介体中繁殖。这种跨界寄生生活方式已通过不同的生态途径在多种分类群中出现。在该属中,韧皮部病原体“植物致病嗜菌砷虫菌”(Ap)和“草莓韧皮杆菌”(Pf)是从昆虫内共生体进化而来的,但这种转变背后的遗传机制尚未得到探索。为填补这一空白,我们从昆虫宿主宏基因组中获得了这两种菌株的基因组。所得的组装基因组在大小和功能库方面高度相似,富含病毒序列,并且与几种吸食汁液的半翅目兼性内共生菌株的基因组非常相似。然而,系统基因组分析表明它们起源不同,因为Ap属于“”进化枝,而Pf代表一个远缘物种。我们鉴定出了该属中仅由Ap和Pf编码的一组直系同源基因,包括可能靶向植物底物的水解酶。特别是,这两种细菌都编码假定的植物细胞壁降解酶和与木杆菌素相关的半胱氨酸肽酶,木杆菌素是一种来自的木瓜蛋白酶样肽酶,在感染植物维管系统的多种中发现了其密切同源物。预测和基因表达分析进一步支持了几种共享直系同源基因在韧皮部定殖过程中的作用。我们得出结论,该属中植物致病性的双重出现可能是由一些水平基因转移事件介导的,这些事件涉及从其他物种,包括植物病原体获得的基因。

重要性

我们研究了细菌生活方式转变的遗传机制。我们关注该属的两种韧皮部病原体:“植物致病嗜菌砷虫菌”和“草莓韧皮杆菌”。这两种细菌都会引发具有经济重要性的病害,并且它们可能是在兼性昆虫内共生体中出现的。我们的基因组分析表明,这两种菌株与其他与吸食汁液的半翅目相关的该属菌株高度相似,表明其生活方式最近发生了转变。重要的是,尽管植物致病菌株属于远缘进化枝,但它们在该属泛基因组中共享一小套独特的直系同源基因。我们提供的证据表明,这些基因中的几个会产生分泌型水解酶,可能靶向植物底物。因此,这些基因的获得和交换可能在植物致病菌株的生活方式转变中起了关键作用。

https://cdn.ncbi.nlm.nih.gov/pmc/blobs/46d4/12090721/c26064aac783/msystems.01496-24.f001.jpg

文献AI研究员

20分钟写一篇综述,助力文献阅读效率提升50倍。

立即体验

用中文搜PubMed

大模型驱动的PubMed中文搜索引擎

马上搜索

文档翻译

学术文献翻译模型,支持多种主流文档格式。

立即体验