Suppr超能文献

YH35324对FcεRIα介导的肥大细胞/嗜碱性粒细胞激活的治疗效果。

Therapeutic Efficacy of YH35324 on FcεRIα-Mediated Mast Cell/Basophil Activation.

作者信息

Ryu Min Sook, Yang Eun-Mi, Ye Young-Min, Jang Jae-Hyuk, Kim Junhwan, Lee Sae Young, Park Hae-Sim

机构信息

Department of Allergy and Clinical Immunology, Ajou University School of Medicine, Suwon, Korea.

Yuhan Corporation, Seoul, Korea.

出版信息

Allergy Asthma Immunol Res. 2025 Mar;17(2):181-195. doi: 10.4168/aair.2025.17.2.181.

Abstract

PURPOSE

Immunoglobulin E (IgE) induces mast cell/basophil activation by binding with FcεRIα and contributes to the development of allergic disease, in which targeting IgE has been considered an effective therapeutic strategy. YH35324 (YH) is a new hybrid protein with an extracellular domain consisting of FcεRIα, and its pharmacodynamic effect and safety were validated. This study aimed to evaluate the therapeutic potential of YH as an anti-IgE immunomodulator compared with omalizumab (Oma).

METHODS

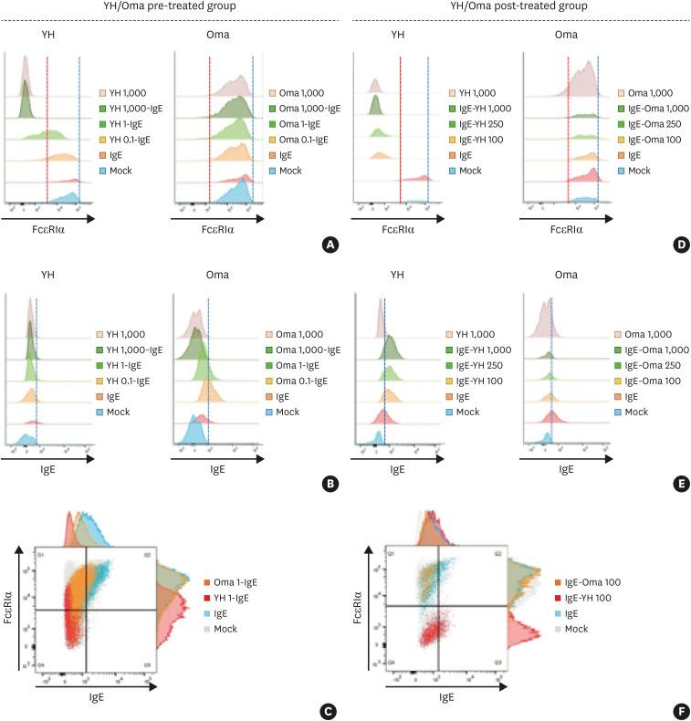
To evaluate the efficacy of YH in human mast cells, YH was treated with various methods, and the changes were confirmed through flow cytometry, immunoblot analysis, and immunocytochemistry. To evaluate the efficacy of YH, the expression of FcεRIα on the surface of blood basophils was measured in 64 subjects with allergic diseases by flow cytometry. Serum soluble FcεRIα, CD23, and Mas-Related G-Protein Coupled Receptor Member X2 levels were measured by enzyme-linked immunosorbent assay.

RESULTS

The YH-administered group exhibited significantly lower expression of FcεRIα on peripheral basophils compared to the Oma-administered group up to 14 days post-administration. YH directly suppressed FcεRIα expression on the surface of LAD2 cells, as it was bound to IgE-unbound FcεRIα and migrated into the cells by actin-dependent endocytosis, then was recycled by FcRn binding in the lysosome . Serum soluble FcεRIα levels were increased in the YH-administered group compared to the other groups and showed a positive correlation with serum-free IgE.

CONCLUSIONS

YH represents a new therapeutic agent for IgE-mediated allergic disease. Further studies are needed to evaluate its additional effects on the FcεRIα-mediated autoimmune mechanism.

摘要

目的

免疫球蛋白E(IgE)通过与FcεRIα结合诱导肥大细胞/嗜碱性粒细胞活化,并促进过敏性疾病的发展,其中靶向IgE被认为是一种有效的治疗策略。YH35324(YH)是一种新型杂交蛋白,其胞外域由FcεRIα组成,其药效学作用和安全性已得到验证。本研究旨在评估YH作为抗IgE免疫调节剂与奥马珠单抗(Oma)相比的治疗潜力。

方法

为了评估YH在人肥大细胞中的疗效,采用多种方法处理YH,并通过流式细胞术、免疫印迹分析和免疫细胞化学确认变化。为了评估YH的疗效,通过流式细胞术在64例过敏性疾病患者中测量血液嗜碱性粒细胞表面FcεRIα的表达。采用酶联免疫吸附测定法测量血清可溶性FcεRIα、CD23和与Mas相关的G蛋白偶联受体成员X2水平。

结果

给药后14天内,与奥马珠单抗给药组相比,YH给药组外周嗜碱性粒细胞上FcεRIα的表达显著降低。YH直接抑制LAD2细胞表面FcεRIα的表达,因为它与未结合IgE的FcεRIα结合,并通过肌动蛋白依赖性内吞作用迁移到细胞内,然后在溶酶体中通过与FcRn结合进行再循环。与其他组相比,YH给药组血清可溶性FcεRIα水平升高,且与血清游离IgE呈正相关。

结论

YH是一种用于IgE介导的过敏性疾病的新型治疗药物。需要进一步研究来评估其对FcεRIα介导的自身免疫机制的其他影响。

https://cdn.ncbi.nlm.nih.gov/pmc/blobs/0029/11982638/6a5ded7a8e14/aair-17-181-g001.jpg

文献AI研究员

20分钟写一篇综述,助力文献阅读效率提升50倍。

立即体验

用中文搜PubMed

大模型驱动的PubMed中文搜索引擎

马上搜索

文档翻译

学术文献翻译模型,支持多种主流文档格式。

立即体验