Suppr超能文献

互补方法定义了里氏综合征转化所伴随的代谢特征。

Complementary approaches define the metabolic features that accompany Richter syndrome transformation.

作者信息

Omezzolli Giulia, Iannello Andrea, Vallone Francesco E, Brandimarte Lorenzo, Micillo Matilde, Bertola Nadia, Lavarello Chiara, Grinovero Nicole, Ferrero Giulio, Mellert Kevin, Möller Peter, Bruno Silvia, Furman Richard R, Allan John N, Petretto Andrea, Deaglio Silvia, Ravera Silvia, Vaisitti Tiziana

机构信息

Department of Medical Sciences, University of Torino, Via Nizza 52, 10126, Turin, Italy.

U.O. Molecular Pathology, IRCCS Ospedale Policlinico San Martino, Genoa, Italy.

出版信息

Cell Mol Life Sci. 2025 Apr 9;82(1):152. doi: 10.1007/s00018-025-05670-4.

Abstract

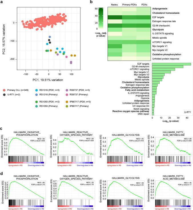
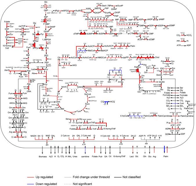
Richter syndrome (RS) is the transformation of chronic lymphocytic leukemia (CLL) into a high-grade lymphoma with previously unknown metabolic features. Transcriptomic data from primary CLL and RS samples, as well as RS-patient-derived xenografts, highlighted cellular metabolism as one of the most significant differentially expressed processes. Activity assays of key enzymes confirmed the intense metabolic rewiring of RS cells, which is characterized by an elevated rate of Krebs cycle, oxidative phosphorylation, and glutamine metabolism. These pathways were sustained by increased uptake of glucose and glutamine, two critical substrates for these cells. Moreover, RS cells showed activation of anabolic processes that resulted in the synthesis of nucleotides and lipids necessary to support their high proliferation. Exposure to drugs targeting PI3K and NF-kB, two master regulators of cellular metabolism, resulted in the shutdown of ATP production and glycolysis. Overall, these data suggest that metabolic rewiring characterizes the transformation of CLL into RS, presenting new translational opportunities.

摘要

Richter综合征(RS)是慢性淋巴细胞白血病(CLL)转化为具有先前未知代谢特征的高级别淋巴瘤。来自原发性CLL和RS样本以及RS患者来源的异种移植物的转录组数据突出显示细胞代谢是最显著的差异表达过程之一。关键酶的活性测定证实了RS细胞强烈的代谢重编程,其特征是三羧酸循环、氧化磷酸化和谷氨酰胺代谢速率升高。这些途径通过增加葡萄糖和谷氨酰胺(这两种对这些细胞至关重要的底物)的摄取得以维持。此外,RS细胞显示出合成代谢过程的激活,导致合成支持其高增殖所需的核苷酸和脂质。暴露于靶向PI3K和NF-κB(细胞代谢的两个主要调节因子)的药物会导致ATP产生和糖酵解的停止。总体而言,这些数据表明代谢重编程是CLL转化为RS的特征,提供了新的转化机会。

https://cdn.ncbi.nlm.nih.gov/pmc/blobs/e175/11982009/c2558b1e1fc3/18_2025_5670_Fig1_HTML.jpg

文献AI研究员

20分钟写一篇综述,助力文献阅读效率提升50倍。

立即体验

用中文搜PubMed

大模型驱动的PubMed中文搜索引擎

马上搜索

文档翻译

学术文献翻译模型,支持多种主流文档格式。

立即体验