Suppr超能文献

功能基因组学与统计精细定位的整合系统地表征了成人发病型和儿童发病型哮喘的遗传关联。

Integration of functional genomics and statistical fine-mapping systematically characterizes adult-onset and childhood-onset asthma genetic associations.

作者信息

Zhong Xiaoyuan, Mitchell Robert, Billstrand Christine, Thompson Emma E, Sakabe Noboru J, Aneas Ivy, Salamone Isabella M, Gu Jing, Sperling Anne I, Schoettler Nathan, Nóbrega Marcelo A, He Xin, Ober Carole

机构信息

Department of Human Genetics, University of Chicago, Chicago, IL, 60637, USA.

Division of Pulmonary and Critical Care Medicine, Department of Medicine, University of Virginia, Charlottesville, VA, 22908, USA.

出版信息

Genome Med. 2025 Apr 10;17(1):35. doi: 10.1186/s13073-025-01459-z.

Abstract

BACKGROUND

Genome-wide association studies (GWAS) have identified hundreds of loci underlying adult-onset asthma (AOA) and childhood-onset asthma (COA). However, the causal variants, regulatory elements, and effector genes at these loci are largely unknown.

METHODS

We performed heritability enrichment analysis to determine relevant cell types for AOA and COA, respectively. Next, we fine-mapped putative causal variants at AOA and COA loci. To improve the resolution of fine-mapping, we integrated ATAC-seq data in blood and lung cell types to annotate variants in candidate cis-regulatory elements (CREs). We then computationally prioritized candidate CREs underlying asthma risk, experimentally assessed their enhancer activity by massively parallel reporter assay (MPRA) in bronchial epithelial cells (BECs) and further validated a subset by luciferase assays. Combining chromatin interaction data and expression quantitative trait loci, we nominated genes targeted by candidate CREs and prioritized effector genes for AOA and COA.

RESULTS

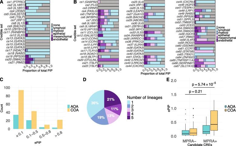
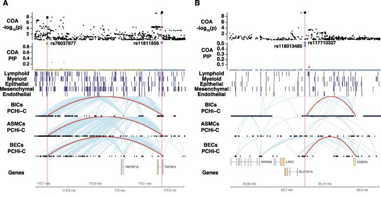
Heritability enrichment analysis suggested a shared role of immune cells in the development of both AOA and COA while highlighting the distinct contribution of lung structural cells in COA. Functional fine-mapping uncovered 21 and 67 credible sets for AOA and COA, respectively, with only 16% shared between the two. Notably, one-third of the loci contained multiple credible sets. Our CRE prioritization strategy nominated 62 and 169 candidate CREs for AOA and COA, respectively. Over 60% of these candidate CREs showed open chromatin in multiple cell lineages, suggesting their potential pleiotropic effects in different cell types. Furthermore, COA candidate CREs were enriched for enhancers experimentally validated by MPRA in BECs. The prioritized effector genes included many genes involved in immune and inflammatory responses. Notably, multiple genes, including TNFSF4, a drug target undergoing clinical trials, were supported by two independent GWAS signals, indicating widespread allelic heterogeneity. Four out of six selected candidate CREs demonstrated allele-specific regulatory properties in luciferase assays in BECs.

CONCLUSIONS

We present a comprehensive characterization of causal variants, regulatory elements, and effector genes underlying AOA and COA genetics. Our results supported a distinct genetic basis between AOA and COA and highlighted regulatory complexity at many GWAS loci marked by both extensive pleiotropy and allelic heterogeneity.

摘要

背景

全基因组关联研究(GWAS)已确定了数百个成年期哮喘(AOA)和儿童期哮喘(COA)潜在的基因座。然而,这些基因座处的因果变异、调控元件和效应基因在很大程度上尚不清楚。

方法

我们分别进行了遗传力富集分析,以确定与AOA和COA相关的细胞类型。接下来,我们对AOA和COA基因座处的假定因果变异进行了精细定位。为了提高精细定位的分辨率,我们整合了血液和肺细胞类型中的ATAC-seq数据,以注释候选顺式调控元件(CRE)中的变异。然后,我们通过计算对哮喘风险潜在的候选CRE进行优先级排序,通过在支气管上皮细胞(BEC)中进行大规模平行报告基因检测(MPRA)实验评估它们的增强子活性,并通过荧光素酶检测进一步验证了一个子集。结合染色质相互作用数据和表达数量性状基因座,我们确定了候选CRE靶向的基因,并对AOA和COA的效应基因进行了优先级排序。

结果

遗传力富集分析表明免疫细胞在AOA和COA的发展中具有共同作用,同时突出了肺结构细胞在COA中的独特贡献。功能精细定位分别为AOA和COA发现了21个和67个可信集,两者之间只有16%是共享的。值得注意的是,三分之一的基因座包含多个可信集。我们的CRE优先级排序策略分别为AOA和COA确定了62个和169个候选CRE。这些候选CRE中超过60%在多种细胞谱系中显示出开放染色质,表明它们在不同细胞类型中可能具有多效性作用。此外,COA候选CRE富含通过BEC中的MPRA实验验证的增强子。优先级排序的效应基因包括许多参与免疫和炎症反应过程的基因。值得注意的是,多个基因,包括正在进行临床试验的药物靶点TNFSF4,得到了两个独立GWAS信号的支持,表明存在广泛的等位基因异质性。在BEC的荧光素酶检测中,六个选定的候选CRE中有四个表现出等位基因特异性调控特性。

结论

我们对AOA和COA遗传学背后的因果变异、调控元件和效应基因进行了全面表征。我们的结果支持AOA和COA之间存在不同的遗传基础,并突出了许多GWAS基因座处的调控复杂性,其特征是广泛的多效性和等位基因异质性。

https://cdn.ncbi.nlm.nih.gov/pmc/blobs/158a/11983851/2cce0919657f/13073_2025_1459_Fig1_HTML.jpg

文献AI研究员

20分钟写一篇综述,助力文献阅读效率提升50倍。

立即体验

用中文搜PubMed

大模型驱动的PubMed中文搜索引擎

马上搜索

文档翻译

学术文献翻译模型,支持多种主流文档格式。

立即体验