Suppr超能文献

Snap23微小外显子的可变剪接由MBNL、QKI和RBFOX2以组织特异性方式调控,并在横纹肌疾病中发生改变。

Alternative splicing of the Snap23 microexon is regulated by MBNL, QKI, and RBFOX2 in a tissue-specific manner and is altered in striated muscle diseases.

作者信息

Gentile Gabrielle M, Blue R Eric, Goda Grant A, Guzman Bryan B, Szymanski Rachel A, Lee Eunice Y, Engels Nichlas M, Hinkle Emma R, Wiedner Hannah J, Bishop Aubriana N, Harrison Jonathan T, Zhang Hua, Wehrens Xander H T, Dominguez Daniel, Giudice Jimena

机构信息

Department of Cell Biology and Physiology, The University of North Carolina at Chapel Hill, Chapel Hill, NC, USA.

Curriculum in Genetics and Molecular Biology, The University of North Carolina at Chapel Hill, Chapel Hill, NC, USA.

出版信息

RNA Biol. 2025 Dec;22(1):1-20. doi: 10.1080/15476286.2025.2491160. Epub 2025 May 6.

Abstract

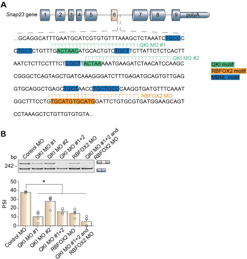
The reprogramming of alternative splicing networks during development is a hallmark of tissue maturation and identity. Alternative splicing of microexons (small, genomic regions ≤ 51 nucleotides) functionally regulate protein-protein interactions in the brain and is altered in several neuronal diseases. However, little is known about the regulation and function of alternatively spliced microexons in striated muscle. Here, we investigated alternative splicing of a microexon in the synaptosome-associated protein 23 () encoded gene. We found that inclusion of this microexon is developmentally regulated and tissue-specific, as it occurs exclusively in adult heart and skeletal muscle. The alternative region is highly conserved in mammalian species and encodes an in-frame sequence of 11 amino acids. Furthermore, we showed that alternative splicing of this microexon is mis-regulated in mouse models of heart and skeletal muscle diseases. We identified the RNA-binding proteins (RBPs) quaking (QKI) and RNA binding fox-1 homolog 2 (RBFOX2) as the primary splicing regulators of the Snap23 microexon. We found that QKI and RBFOX2 bind downstream of the Snap23 microexon to promote its inclusion, and this regulation can be escaped when the weak splice donor is mutated to the consensus 5' splice site. Finally, we uncovered the interplay between QKI and muscleblind-like splicing regulator (MBNL) as an additional, but minor layer of Snap23 microexon splicing control. Our results are one of the few reports detailing microexon alternative splicing regulation during mammalian striated muscle development.

摘要

发育过程中可变剪接网络的重编程是组织成熟和特性的一个标志。微小外显子(小的基因组区域≤51个核苷酸)的可变剪接在功能上调节大脑中的蛋白质-蛋白质相互作用,并且在几种神经疾病中发生改变。然而,关于横纹肌中可变剪接微小外显子的调控和功能知之甚少。在这里,我们研究了突触体相关蛋白23(Snap23)编码基因中一个微小外显子的可变剪接。我们发现这个微小外显子的包含是受发育调控且具有组织特异性的,因为它仅在成年心脏和骨骼肌中出现。可变区域在哺乳动物物种中高度保守,并编码一个11个氨基酸的读框内序列。此外,我们表明在心脏和骨骼肌疾病的小鼠模型中,这个微小外显子的可变剪接调控异常。我们鉴定出RNA结合蛋白(RBPs)震颤蛋白(QKI)和RNA结合狐狸-1同源物2(RBFOX2)是Snap23微小外显子的主要剪接调节因子。我们发现QKI和RBFOX2结合在Snap23微小外显子的下游以促进其包含,并且当弱剪接供体突变为共有5'剪接位点时,这种调控可以被规避。最后,我们揭示了QKI与肌肉盲样剪接调节因子(MBNL)之间的相互作用是Snap23微小外显子剪接控制的另一个但次要的层面。我们的结果是少数详细描述哺乳动物横纹肌发育过程中微小外显子可变剪接调控的报告之一。

https://cdn.ncbi.nlm.nih.gov/pmc/blobs/bfd3/12064062/bc3384f3f938/KRNB_A_2491160_UF0001_OC.jpg

文献AI研究员

20分钟写一篇综述,助力文献阅读效率提升50倍。

立即体验

用中文搜PubMed

大模型驱动的PubMed中文搜索引擎

马上搜索

文档翻译

学术文献翻译模型,支持多种主流文档格式。

立即体验