Suppr超能文献

整合酶复合物亚基12基因敲除克服了HIV潜伏逆转的转录障碍。

Integrator complex subunit 12 knockout overcomes a transcriptional block to HIV latency reversal.

作者信息

Gray Carley N, Ashokkumar Manickam, Janssens Derek H, Kirchherr Jennifer L, Allard Brigitte, Hsieh Emily, Hafer Terry L, Archin Nancie M, Browne Edward P, Emerman Michael

机构信息

Department of Microbiology, University of Washington, Seattle, United States.

Division of Infectious Diseases, Department of Medicine, University of North Carolina at Chapel Hill, Chapel Hill, United States.

出版信息

Elife. 2025 Apr 10;13:RP103064. doi: 10.7554/eLife.103064.

Abstract

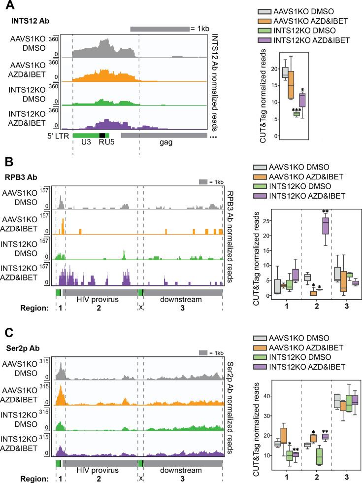
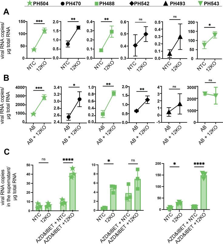
The latent HIV reservoir is a major barrier to HIV cure. Combining latency reversal agents (LRAs) with differing mechanisms of action such as AZD5582, a non-canonical NF-kB activator, and I-BET151, a bromodomain inhibitor is appealing toward inducing HIV-1 reactivation. However, even this LRA combination needs improvement as it is inefficient at activating proviruses in cells of people living with HIV (PLWH). We performed a CRISPR screen in conjunction with AZD5582 & I-BET151 and identified a member of the Integrator complex as a target to improve this LRA combination, specifically Integrator complex subunit 12 (INTS12). Integrator functions as a genome-wide attenuator of transcription that acts on elongation through its RNA cleavage and phosphatase modules. Knockout of INTS12 improved latency reactivation at the transcriptional level and is more specific to the HIV-1 provirus than AZD5582 & I-BET151 treatment alone. We found that INTS12 is present on chromatin at the promoter of HIV and therefore its effect on HIV may be direct. Additionally, we observed more RNAPII in the gene body of HIV only with the combination of INTS12 knockout with AZD5582 & I-BET151, indicating that INTS12 induces a transcriptional elongation block to viral reactivation. Moreover, knockout of INTS12 increased HIV-1 reactivation in CD4 T cells from virally suppressed PLWH ex vivo, and we detected viral RNA in the supernatant from CD4 T cells of all three virally suppressed PLWH tested upon INTS12 knockout, suggesting that INTS12 prevents full-length HIV RNA production in primary T cells. Finally, we found that INTS12 more generally limits the efficacy of a variety of LRAs with different mechanisms of action.

摘要

潜伏的HIV储存库是治愈HIV的主要障碍。将具有不同作用机制的潜伏期逆转剂(LRA)联合使用,如非经典NF-κB激活剂AZD5582和溴结构域抑制剂I-BET151,对于诱导HIV-1再激活很有吸引力。然而,即使是这种LRA组合也需要改进,因为它在激活HIV感染者(PLWH)细胞中的前病毒方面效率低下。我们结合AZD5582和I-BET151进行了CRISPR筛选,并确定整合酶复合体的一个成员作为改善这种LRA组合的靶点,特别是整合酶复合体亚基12(INTS12)。整合酶作为全基因组转录衰减因子,通过其RNA切割和磷酸酶模块作用于转录延伸。敲除INTS12可在转录水平上改善潜伏期再激活,并且比单独使用AZD5582和I-BET151治疗对HIV-1前病毒更具特异性。我们发现INTS12存在于HIV启动子的染色质上,因此其对HIV的影响可能是直接的。此外,我们仅在INTS12敲除与AZD5582和I-BET151联合使用时,在HIV的基因体内观察到更多的RNA聚合酶II(RNAPII),这表明INTS12诱导转录延伸阻滞从而抑制病毒再激活。此外,敲除INTS12可在体外增加病毒抑制的PLWH的CD4 T细胞中的HIV-1再激活,并且我们在敲除INTS12后测试的所有三名病毒抑制的PLWH的CD4 T细胞的上清液中检测到病毒RNA,这表明INTS12可阻止原代T细胞中全长HIV RNA的产生。最后,我们发现INTS12更普遍地限制了多种具有不同作用机制的LRA的疗效。

https://cdn.ncbi.nlm.nih.gov/pmc/blobs/3f66/11984954/bc09cd678f8c/elife-103064-fig1.jpg

文献AI研究员

20分钟写一篇综述,助力文献阅读效率提升50倍。

立即体验

用中文搜PubMed

大模型驱动的PubMed中文搜索引擎

马上搜索

文档翻译

学术文献翻译模型,支持多种主流文档格式。

立即体验