Suppr超能文献

LINC00704通过与miR-203a-3p结合上调TLR4,促进结肠癌细胞的免疫逃逸。

LINC00704 boosts the immunologic escape of colorectal cancer cells by upregulating TLR4 by binding with miR- 203a- 3p.

作者信息

Jin Yalei, Tao Hai, Liu Yuwei, Liu Sha, Tang Xiaoyan

机构信息

Dept. of General Practice, Zhongnanhongnan Hospital of Wuhanuhan Universityniversity, No169 Donghu Road, Wuchang District, Wuhan, Hubei, China.

Dept. of Orthopedics, Renmin Hospital of Wuhan University, No 99 Zhangzhidong Street, Wuchang District, Wuhan, Hubei, China.

出版信息

Eur J Med Res. 2025 Apr 10;30(1):263. doi: 10.1186/s40001-025-02514-6.

Abstract

BACKGROUND

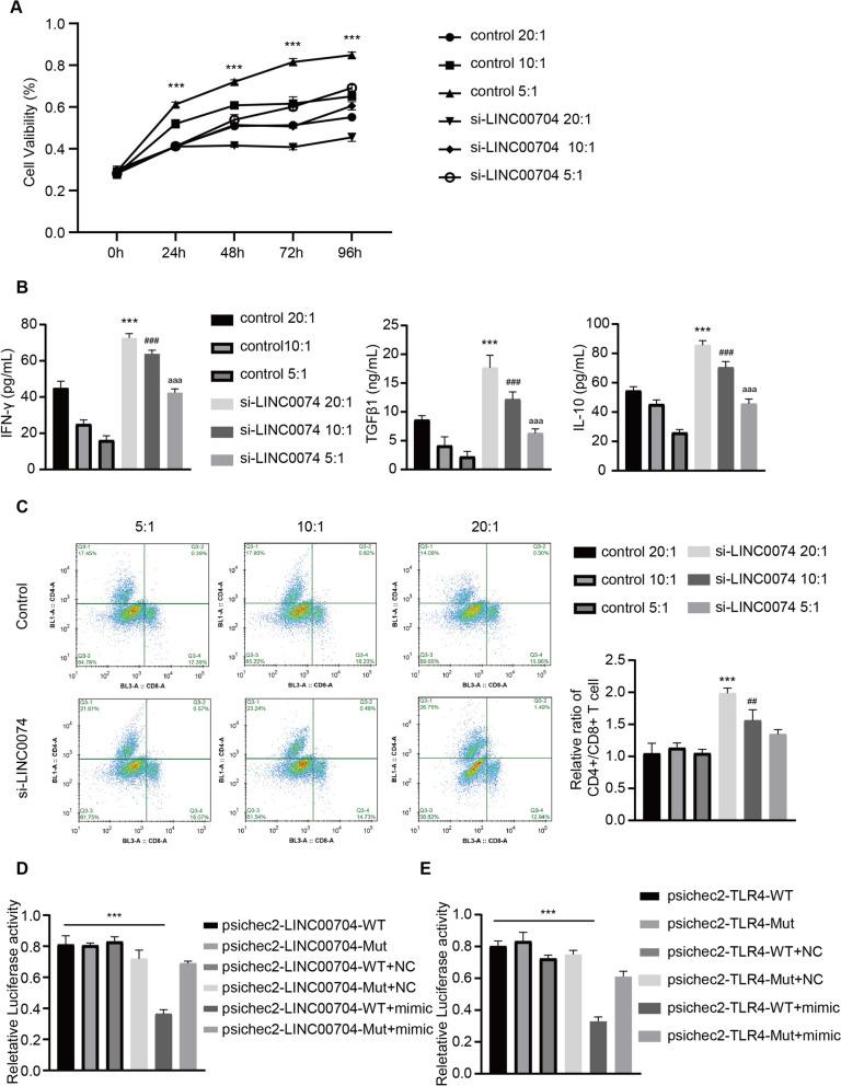
Colorectal cancer (CRC) is a common malignant tumor and is the second most common cause of cancer-related deaths worldwide. Immune escape suppresses anti-tumor immunity and facilitates tumor cells to proliferate. MiR- 203a- 3p regulates cancer progression and LINC00704 may bind with miR- 203a- 3p to inhibit its effects.

METHODS

In this study, the levels of miR- 203a- 3p and LINC00704 were tested in tumor tissue and non-cancer tissues in vivo. In further in vitro experiments, transfection, cell vitality, apoptosis, and proliferation ability were detected. The expression level of TLR4 was also examined. Finally, a luciferase assay was conducted to detect whether LINC00704 could bind with miR- 203a- 3p.

RESULTS

A rise in LINC00704 mRNA was observed in CRC tissues while miR- 203a- 3p was reduced. LINC00704 boosts the proliferation of cells and inhibits cell apoptosis. LINC00704 regulates Toll- 1ike receptor- 4 (TLR4) expression through miR- 203a- 3p, thereby modulating cell viability. CRC cell immune escape was facilitated by LINC00704 via miR- 203a- 3p.

CONCLUSION

LINC00704 promotes CRC cell immunologic escape by upgrading TLR4 by binding with miR- 203a- 3p.

摘要

背景

结直肠癌(CRC)是一种常见的恶性肿瘤,是全球癌症相关死亡的第二大常见原因。免疫逃逸抑制抗肿瘤免疫并促进肿瘤细胞增殖。MiR-203a-3p调节癌症进展,而LINC00704可能与MiR-203a-3p结合以抑制其作用。

方法

在本研究中,检测了体内肿瘤组织和非癌组织中MiR-203a-3p和LINC00704的水平。在进一步的体外实验中,检测了转染、细胞活力、凋亡和增殖能力。还检测了TLR4的表达水平。最后,进行荧光素酶测定以检测LINC00704是否能与MiR-203a-3p结合。

结果

在CRC组织中观察到LINC00704 mRNA升高,而MiR-203a-3p降低。LINC00704促进细胞增殖并抑制细胞凋亡。LINC00704通过MiR-203a-3p调节Toll样受体4(TLR4)表达,从而调节细胞活力。LINC00704通过MiR-203a-3p促进CRC细胞免疫逃逸。

结论

LINC00704通过与MiR-203a-3p结合上调TLR4来促进CRC细胞免疫逃逸。

https://cdn.ncbi.nlm.nih.gov/pmc/blobs/69fe/11983970/d984c162dec4/40001_2025_2514_Fig1_HTML.jpg

文献AI研究员

20分钟写一篇综述,助力文献阅读效率提升50倍。

立即体验

用中文搜PubMed

大模型驱动的PubMed中文搜索引擎

马上搜索

文档翻译

学术文献翻译模型,支持多种主流文档格式。

立即体验