Suppr超能文献

体内武装巨噬细胞通过肿瘤反应性T细胞复苏抑制肝转移。

In vivo armed macrophages curb liver metastasis through tumor-reactive T-cell rejuvenation.

作者信息

Notaro Marco, Borghetti Maristella, Bresesti Chiara, Giacca Giovanna, Kerzel Thomas, Mercado Carl Mirko, Beretta Stefano, Monti Marco, Merelli Ivan, Iaia Silvia, Genua Marco, Annoni Andrea, Canu Tamara, Cristofori Patrizia, Degl'Innocenti Sara, Sanvito Francesca, Rancoita Paola Maria Vittoria, Ostuni Renato, Gregori Silvia, Naldini Luigi, Squadrito Mario Leonardo

机构信息

Vector Engineering and In vivo Tumor Targeting Unit, San Raffaele Telethon Institute for Gene Therapy, IRCCS San Raffaele Scientific Institute, Milan, Italy.

Vita-Salute San Raffaele University, Milan, Italy.

出版信息

Nat Commun. 2025 Apr 11;16(1):3471. doi: 10.1038/s41467-025-58369-2.

Abstract

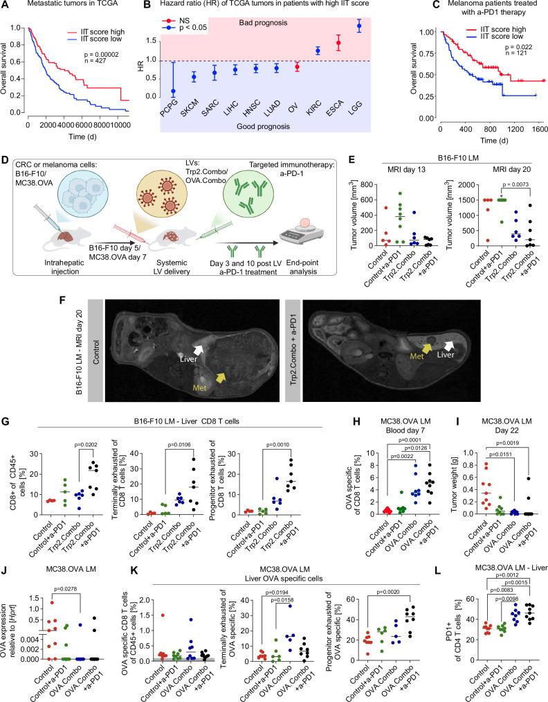
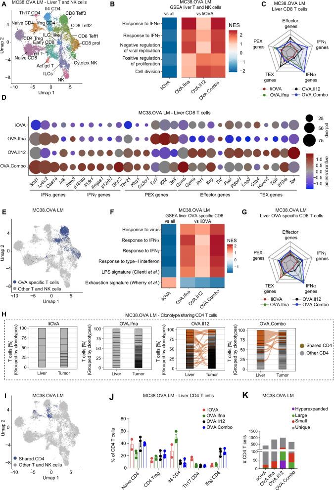
Despite recent progress in cancer treatment, liver metastases persist as an unmet clinical need. Here, we show that arming liver and tumor-associated macrophages in vivo to co-express tumor antigens (TAs), IFNα, and IL-12 unleashes robust anti-tumor immune responses, leading to the regression of liver metastases. Mechanistically, in vivo armed macrophages expand tumor reactive CD8 T cells, which acquire features of progenitor exhausted T cells and kill cancer cells independently of CD4 T cell help. IFNα and IL-12 produced by armed macrophages reprogram antigen presenting cells and rewire cellular interactions, rescuing tumor reactive T cell functions. In vivo armed macrophages trigger anti-tumor immunity in distinct liver metastasis mouse models of colorectal cancer and melanoma, expressing either surrogate tumor antigens, naturally occurring neoantigens or tumor-associated antigens. Altogether, our findings support the translational potential of in vivo armed liver macrophages to expand and rejuvenate tumor reactive T cells for the treatment of liver metastases.

摘要

尽管癌症治疗最近取得了进展,但肝转移仍然是一个未满足的临床需求。在这里,我们表明,在体内武装肝脏和肿瘤相关巨噬细胞以共表达肿瘤抗原(TAs)、IFNα和IL-12可引发强大的抗肿瘤免疫反应,导致肝转移灶消退。从机制上讲,体内武装的巨噬细胞可扩增肿瘤反应性CD8 T细胞,这些T细胞获得祖细胞耗竭T细胞的特征,并在不依赖CD4 T细胞辅助的情况下杀死癌细胞。武装巨噬细胞产生的IFNα和IL-12可重新编程抗原呈递细胞并重塑细胞间相互作用,挽救肿瘤反应性T细胞的功能。在体内武装的巨噬细胞在结直肠癌和黑色素瘤的不同肝转移小鼠模型中触发抗肿瘤免疫,这些模型表达替代肿瘤抗原、天然存在的新抗原或肿瘤相关抗原。总之,我们的研究结果支持体内武装肝脏巨噬细胞在扩增和恢复肿瘤反应性T细胞活力以治疗肝转移方面的转化潜力。

https://cdn.ncbi.nlm.nih.gov/pmc/blobs/36aa/11992024/a96563d28d58/41467_2025_58369_Fig1_HTML.jpg

文献AI研究员

20分钟写一篇综述,助力文献阅读效率提升50倍。

立即体验

用中文搜PubMed

大模型驱动的PubMed中文搜索引擎

马上搜索

文档翻译

学术文献翻译模型,支持多种主流文档格式。

立即体验