Suppr超能文献

在预防酒精性肝病进展中的作用:全成分佛手精油及其主要成分D-柠檬烯的比较研究

Role in Preventing Alcoholic Liver Disease Progression: A Comparative Study of Whole-Component Finger Citron Essential Oil and Its Major Component D-Limonene.

作者信息

Chen Jingxin, Ou Genghua, Gu Wenting, Shi Jian, Lyu Ruiying, Wu Xueping, Wang Junming, Liu Chunhong

机构信息

College of Food Science, South China Agricultural University, Guangzhou 510642, China.

Guangdong Provincial Key Laboratory of Food Quality and Safety, Guangzhou 510642, China.

出版信息

Nutrients. 2025 Apr 3;17(7):1255. doi: 10.3390/nu17071255.

Abstract

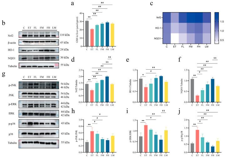
: Chronic alcohol overconsumption triggers alcohol liver injury, and therapeutic strategies targeting alcohol-triggered oxidative stress and hepatic inflammatory responses represent potential approaches to ameliorating alcohol-related hepatotoxicity. This study aimed to determine the hepatoprotective activity of finger citron essential oil (FCEO) in alcoholic liver disease (ALD)-afflicted rats and explore its underlying mechanisms. In order to identify the effective components, we compared the effects of FCEO and D-limonene. : The regulatory effects of FCEO on metabolic enzymes were systematically evaluated through in vitro experiments. In vivo studies were conducted to investigate and compare the hepatoprotective effects of FCEO and D-limonene. Staining methods, assay kits, and Western Blot were used to determine the roles of FCEO and D-limonene in the ALD rats. : We found that FCEO downregulated phase I metabolic enzymes and upregulated phase II metabolic enzymes in Buffalo Rat Liver-3A (BRL-3A) cells. FCEO and/or D-limonene intervention reduced transaminase levels in ALD rats and effectively alleviated inflammatory cell infiltration and lipid droplet accumulation in their liver tissue. Additionally, FCEO and D-limonene played a regulatory role in oxidative stress and inflammation-related pathways such as the MAPK/Nrf2 and NF-κB/AMPK pathways. FCEO was superior to D-limonene as an antioxidant in alleviating alcoholic liver injury. : This study revealed the alleviative effects and mechanisms of FCEO on alcoholic liver injury, demonstrating better efficacy compared to its monomer, thus providing a strategy for the development and utilization of finger citron resources.

摘要

长期过量饮酒会引发酒精性肝损伤,针对酒精引发的氧化应激和肝脏炎症反应的治疗策略是改善酒精相关肝毒性的潜在方法。本研究旨在确定佛手柑精油(FCEO)对酒精性肝病(ALD)大鼠的肝保护活性,并探讨其潜在机制。为了确定有效成分,我们比较了FCEO和D-柠檬烯的效果。通过体外实验系统评估了FCEO对代谢酶的调节作用。进行体内研究以调查和比较FCEO和D-柠檬烯的肝保护作用。使用染色方法、检测试剂盒和蛋白质免疫印迹法来确定FCEO和D-柠檬烯在ALD大鼠中的作用。我们发现FCEO下调了水牛大鼠肝-3A(BRL-3A)细胞中的I相代谢酶,并上调了II相代谢酶。FCEO和/或D-柠檬烯干预降低了ALD大鼠的转氨酶水平,并有效减轻了其肝组织中的炎性细胞浸润和脂滴积累。此外,FCEO和D-柠檬烯在氧化应激和炎症相关途径(如MAPK/Nrf2和NF-κB/AMPK途径)中发挥调节作用。作为抗氧化剂,FCEO在减轻酒精性肝损伤方面优于D-柠檬烯。本研究揭示了FCEO对酒精性肝损伤的缓解作用及其机制,表明其疗效优于其单体,从而为佛手柑资源的开发利用提供了策略。

https://cdn.ncbi.nlm.nih.gov/pmc/blobs/5650/11990129/344ff19af007/nutrients-17-01255-g001.jpg

文献AI研究员

20分钟写一篇综述,助力文献阅读效率提升50倍。

立即体验

用中文搜PubMed

大模型驱动的PubMed中文搜索引擎

马上搜索

文档翻译

学术文献翻译模型,支持多种主流文档格式。

立即体验