Suppr超能文献

大豆卵磷脂-没食子酸复合物通过Nrf2/SLC7A11/GPX4途径调控的铁死亡使肺癌细胞对辐射敏感。

Soybean Lecithin-Gallic Acid Complex Sensitizes Lung Cancer Cells to Radiation Through Ferroptosis Regulated by Nrf2/SLC7A11/GPX4 Pathway.

作者信息

Chen Xingyang, Cui Hongli, Qin Lijing, Liu Rongrong, Fang Fang, Wang Zhicheng

机构信息

Department of Nutrition and Food Hygiene, School of Public Health, Jilin University, Changchun 130021, China.

NHC Key Laboratory of Radiobiology, School of Public Health, Jilin University, Changchun 130021, China.

出版信息

Nutrients. 2025 Apr 3;17(7):1262. doi: 10.3390/nu17071262.

Abstract

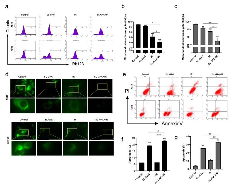
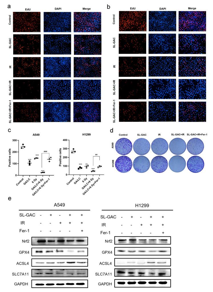
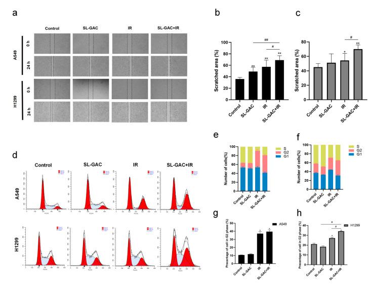
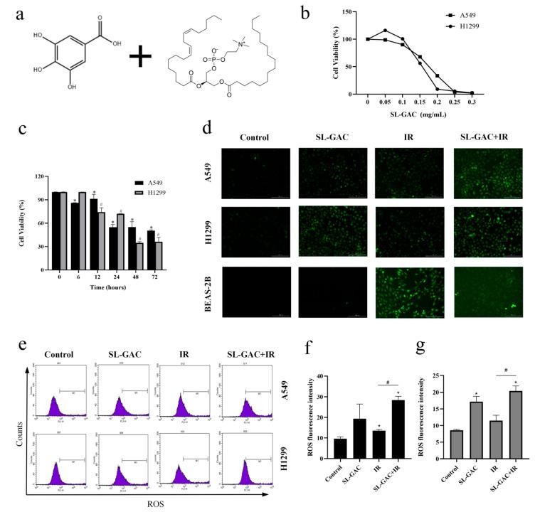
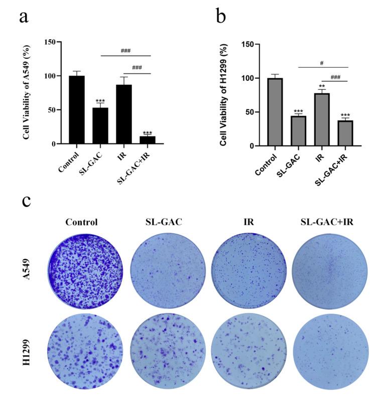
: Radioresistance remains a significant obstacle in lung cancer radiotherapy, necessitating novel strategies to enhance therapeutic efficacy. This study investigated the radiosensitizing potential of a soybean lecithin-gallic acid complex (SL-GAC) in non-small cell lung cancer (NSCLC) cells and explored its underlying ferroptosis-related mechanisms. SL-GAC was synthesized to improve the bioavailability of gallic acid (GA), a polyphenol with anticancer properties. : NSCLC cell lines (A549 and H1299) and normal bronchial epithelial cells (BEAS-2B) were treated with SL-GAC, ionizing radiation (IR), or their combination. Through a series of in vitro experiments, including cell viability assays, scratch healing assays, flow cytometry, and Western blot analysis, we comprehensively evaluated the effects of SL-GAC on NSCLC cell proliferation, migration, oxidative stress, and ferroptosis induction. : SL-GAC combined with IR synergistically suppressed NSCLC cell proliferation and migration, exacerbated oxidative stress via elevated ROS and malondialdehyde levels, and induced mitochondrial dysfunction marked by reduced membrane potential and structural damage, whereas no significant ROS elevation was observed in BEAS-2B cells. Mechanistically, the combination triggered ferroptosis in NSCLC cells, evidenced by iron accumulation and downregulation of Nrf2, SLC7A11, and GPX4, alongside upregulated ACSL4. Ferrostatin-1 (Fer-1), a ferroptosis inhibitor, reversed these effects and restored radiosensitivity. : Our findings demonstrate that SL-GAC enhances NSCLC radiosensitivity by promoting ferroptosis via the Nrf2/SLC7A11/GPX4 axis, highlighting its potential as a natural radiosensitizer for clinical translation.

摘要

放射抗性仍然是肺癌放射治疗中的一个重大障碍,因此需要新的策略来提高治疗效果。本研究调查了大豆卵磷脂-没食子酸复合物(SL-GAC)在非小细胞肺癌(NSCLC)细胞中的放射增敏潜力,并探讨了其潜在的铁死亡相关机制。合成SL-GAC是为了提高没食子酸(GA)的生物利用度,GA是一种具有抗癌特性的多酚。NSCLC细胞系(A549和H1299)和正常支气管上皮细胞(BEAS-2B)分别用SL-GAC、电离辐射(IR)或它们的组合进行处理。通过一系列体外实验,包括细胞活力测定、划痕愈合测定、流式细胞术和蛋白质印迹分析,我们全面评估了SL-GAC对NSCLC细胞增殖、迁移、氧化应激和铁死亡诱导的影响。SL-GAC与IR联合使用可协同抑制NSCLC细胞增殖和迁移,通过升高ROS和丙二醛水平加剧氧化应激,并诱导以膜电位降低和结构损伤为特征的线粒体功能障碍,而在BEAS-2B细胞中未观察到明显的ROS升高。从机制上讲,该组合在NSCLC细胞中引发铁死亡,表现为铁积累以及Nrf2、SLC7A11和GPX4的下调,同时ACSL4上调。铁死亡抑制剂铁抑素-1(Fer-1)可逆转这些作用并恢复放射敏感性。我们的研究结果表明,SL-GAC通过Nrf2/SLC7A11/GPX4轴促进铁死亡来增强NSCLC的放射敏感性,突出了其作为临床转化天然放射增敏剂的潜力。

https://cdn.ncbi.nlm.nih.gov/pmc/blobs/e68f/11990552/5bc2521deecf/nutrients-17-01262-g001.jpg

文献AI研究员

20分钟写一篇综述,助力文献阅读效率提升50倍。

立即体验

用中文搜PubMed

大模型驱动的PubMed中文搜索引擎

马上搜索

文档翻译

学术文献翻译模型,支持多种主流文档格式。

立即体验