Suppr超能文献

用于关节软骨缺损修复中细胞外基质再生的外泌体种子化冷冻凝胶支架:一项体外和体内兔模型研究

Exosome-Seeded Cryogel Scaffolds for Extracellular Matrix Regeneration in the Repair of Articular Cartilage Defects: An In Vitro and In Vivo Rabbit Model Study.

作者信息

Yang Daniel, Yang Joseph, Chang Shwu-Jen, Hu Jhe-Lun, Chen Yong-Ji, Yang Shan-Wei

机构信息

Laboratory of Regenerative Medicine and Biosensors, I-Shou University, Kaohsiung City 824005, Taiwan.

Cambridge International Programme, St. Dominic Catholic High School, Kaohsiung City 802306, Taiwan.

出版信息

Polymers (Basel). 2025 Apr 3;17(7):975. doi: 10.3390/polym17070975.

Abstract

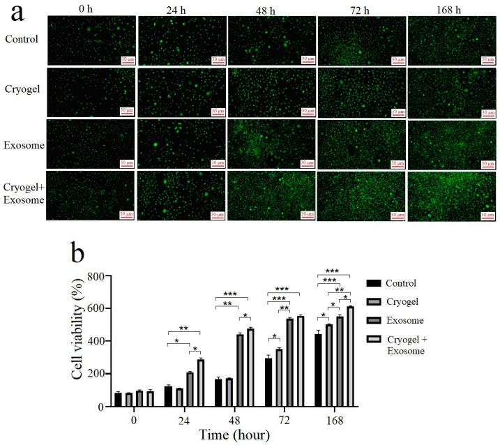
Traumatic or degenerative defects of articular cartilage impair joint function, and the treatment of articular cartilage damage remains a challenge. By mimicking the cartilage extracellular matrix (ECM), exosome-seeded cryogels may enhance cell proliferation and chondral repair. ECM-based cryogels were cryopolymerized with gelatin, chondroitin sulfate, and various concentrations (0%, 0.3%, 0.5%, and 1%) of hyaluronic acid (HA), and their water content, swelling ratio, porosity, mechanical properties, and effects on cell viability were evaluated. The regenerative effects of bone marrow-derived mesenchymal stem cell (BM-MSC)-derived exosome (at a concentration of 10 particles/mL)-seeded 0.3% HA cryogels were assessed in vitro and in surgically induced male New Zealand rabbit cartilage defects in vivo. The water content, swelling ratio, and porosity of the cryogels significantly ( < 0.05) increased and the Young's modulus values of the cryogels decreased with increasing HA concentrations. MTT assays revealed that the developed biomaterials had no cytotoxic effects. The optimal cryogel composition was 0.3% HA, and the resulting cryogel had favorable properties and suitable mechanical strength. Exosomes alone and exosome-seeded cryogels promoted chondrocyte proliferation (with cell optical densities that were 58% and 51% greater than that of the control). The cryogel alone and the exosome-seeded cryogel facilitated ECM deposition and sulfated glycosaminoglycan synthesis. Although we observed cartilage repair via Alcian blue staining with both the cryogel alone and the exosome-seeded cryogel, the layered arrangement of the chondrocytes was superior to that of the control chondrocytes when exosome-seeded cryogels were used. This study revealed the potential value of using BM-MSC-derived exosome-seeded ECM-based cryogels for cartilage tissue engineering to treat cartilage injury.

摘要

关节软骨的创伤性或退行性缺陷会损害关节功能,而关节软骨损伤的治疗仍然是一项挑战。通过模拟软骨细胞外基质(ECM),负载外泌体的冷冻凝胶可能会增强细胞增殖和软骨修复。基于ECM的冷冻凝胶与明胶、硫酸软骨素以及不同浓度(0%、0.3%、0.5%和1%)的透明质酸(HA)进行冷冻聚合,并评估其含水量、溶胀率、孔隙率、力学性能以及对细胞活力的影响。在体外以及在手术诱导的雄性新西兰兔软骨缺损体内,评估了负载骨髓间充质干细胞(BM-MSC)来源的外泌体(浓度为10个颗粒/毫升)的0.3% HA冷冻凝胶的再生效果。随着HA浓度的增加,冷冻凝胶的含水量、溶胀率和孔隙率显著增加(<0.05),而冷冻凝胶的杨氏模量值降低。MTT分析表明,所开发的生物材料没有细胞毒性作用。最佳冷冻凝胶组成是0.3% HA,所得冷冻凝胶具有良好的性能和合适的机械强度。单独的外泌体和负载外泌体的冷冻凝胶均促进软骨细胞增殖(细胞光密度分别比对照组高58%和51%)。单独的冷冻凝胶和负载外泌体的冷冻凝胶均促进ECM沉积和硫酸化糖胺聚糖合成。尽管单独使用冷冻凝胶和负载外泌体的冷冻凝胶通过阿尔辛蓝染色均观察到软骨修复,但使用负载外泌体的冷冻凝胶时软骨细胞的分层排列优于对照软骨细胞。本研究揭示了使用BM-MSC来源的负载外泌体的基于ECM的冷冻凝胶用于软骨组织工程治疗软骨损伤的潜在价值。

https://cdn.ncbi.nlm.nih.gov/pmc/blobs/4af4/11991529/3f7a628d9c91/polymers-17-00975-g001.jpg

文献AI研究员

20分钟写一篇综述,助力文献阅读效率提升50倍。

立即体验

用中文搜PubMed

大模型驱动的PubMed中文搜索引擎

马上搜索

文档翻译

学术文献翻译模型,支持多种主流文档格式。

立即体验