Suppr超能文献

组织驻留的准肺炎克雷伯菌通过触发小鼠巨噬细胞的线粒体自噬促进特发性肺纤维化的进展。

Tissue-resident Klebsiella quasipneumoniae contributes to progression of idiopathic pulmonary fibrosis by triggering macrophages mitophagy in mice.

作者信息

Xu Chunjie, Sun Peiyi, Jiang Qiyue, Meng Yao, Dong Luyao, Wang Xiukun, Hu Xinxin, Li Congran, Li Guoqing, Zheng Ruifang, You Xuefu, Yang Xinyi

机构信息

Beijing Key Laboratory of Technology and Application for Anti-Infective New Drugs Research and Development/ Laboratory of Pharmacology, Institute of Medicinal Biotechnology, Chinese Academy of Medical Sciences & Peking Union Medical College, 100050, Beijing, China.

Division for Medicinal Microorganism-Related Strains, CAMS Collection Center of Pathogenic Microorganisms, 100050, Beijing, China.

出版信息

Cell Death Discov. 2025 Apr 12;11(1):168. doi: 10.1038/s41420-025-02444-6.

Abstract

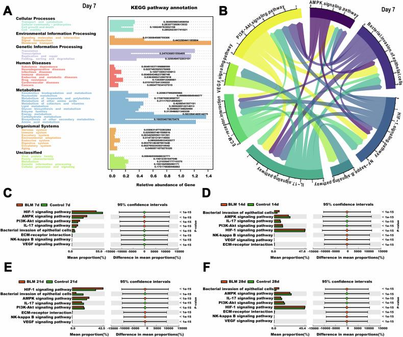
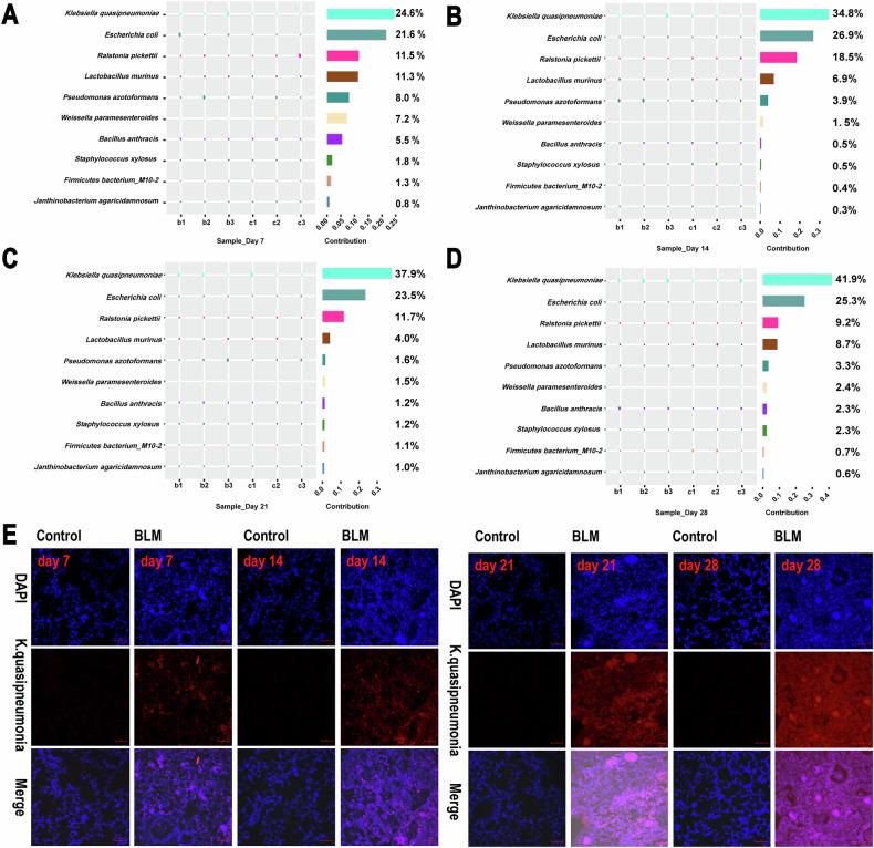
Idiopathic pulmonary fibrosis (IPF) is a progressive and chronic interstitial lung disease with unclear underlying pathogenic mechanisms. Dysbiosis of the lung microbiota is believed to be associated with the development of fibrosis; however, the roles of the microbiome in the respiratory functions of hosts with IPF remain poorly understood. To investigate the relationship between the lung microbiome and the pathological processes of idiopathic pulmonary fibrosis under laboratory conditions, C57BL/6 J mice were exposed to bleomycin and observed at 7, 14, 21, and 28 days post-exposure. 16S rDNA analysis revealed that the lung microbial community exhibited dysbiosis in the bleomycin-induced pulmonary fibrosis model, characterized by an abnormally high proportion of Klebsiella quasipneumoniae (K. quasipneumoniae), as confirmed by RNA fluorescence in situ hybridization. Throughout the progression of experimental pulmonary fibrosis, Tax4Fun analysis indicated that the abundance of K. quasipneumoniae differed significantly between model mice and control mice, correlating with the sustained activation of reactive oxygen species (ROS) pathways. Importantly, the dysbiosis of K. quasipneumoniae may serve as a critical factor triggering increased ROS levels, accompanied by macrophage mitophagy, ultimately leading to the overexpression of TGF-β1, a key player in the pathogenesis of pulmonary fibrosis. These findings suggest that lung microbiota dysbiosis exacerbates the progression of bleomycin-induced pulmonary fibrosis related to macrophage mitophagy.

摘要

特发性肺纤维化(IPF)是一种进行性慢性间质性肺疾病,其潜在致病机制尚不清楚。肺微生物群失调被认为与纤维化的发展有关;然而,微生物群在IPF宿主呼吸功能中的作用仍知之甚少。为了在实验室条件下研究肺微生物群与特发性肺纤维化病理过程之间的关系,将C57BL/6 J小鼠暴露于博来霉素,并在暴露后7、14、21和28天进行观察。16S rDNA分析显示,在博来霉素诱导的肺纤维化模型中,肺微生物群落表现出失调,其特征是准肺炎克雷伯菌(K. quasipneumoniae)比例异常高,RNA荧光原位杂交证实了这一点。在实验性肺纤维化的整个进展过程中,Tax4Fun分析表明,模型小鼠和对照小鼠之间准肺炎克雷伯菌的丰度存在显著差异,这与活性氧(ROS)途径的持续激活相关。重要的是,准肺炎克雷伯菌的失调可能是触发ROS水平升高的关键因素,同时伴有巨噬细胞线粒体自噬,最终导致肺纤维化发病机制中的关键因子TGF-β1过度表达。这些发现表明,肺微生物群失调会加剧博来霉素诱导的与巨噬细胞线粒体自噬相关的肺纤维化进展。

https://cdn.ncbi.nlm.nih.gov/pmc/blobs/e259/11993561/9bd7b108375d/41420_2025_2444_Fig1_HTML.jpg

文献AI研究员

20分钟写一篇综述,助力文献阅读效率提升50倍。

立即体验

用中文搜PubMed

大模型驱动的PubMed中文搜索引擎

马上搜索

文档翻译

学术文献翻译模型,支持多种主流文档格式。

立即体验