Suppr超能文献

富里酸通过上调细胞色素P450家族1亚家族A成员1的表达,在卵巢癌细胞中发挥抗肿瘤作用。

Fulvic acid exhibits antitumor effects in ovarian cancer cells by upregulating cytochrome P450 family 1 subfamily A member 1 expression.

作者信息

Chen Min, Cheng Ming, Shao Chenchen, Liang Wenwen, Tang Yi, Ding Fangjun

机构信息

Shandong Agricultural University Fertilizer Science & Technology Co., Ltd, No. 249 Chuangye Road, Feicheng City, Tai'an, 271608, China.

Department of Obstetrics and Gynecology, The Affiliated Tai'an City Central Hospital of Qingdao University, Tai'an, 271000, China.

出版信息

Discov Oncol. 2025 Apr 12;16(1):523. doi: 10.1007/s12672-025-02236-5.

Abstract

OBJECTIVE

Fulvic acid (FA), a humic substance, has various applications in agricultural (animal husbandry) and pharmaceutical industries. However, to the best of our knowledge, its antitumor effects remain unclear. This study aimed to elucidate the effects and underlying mechanisms of FA in ovarian cancer cells.

METHODS

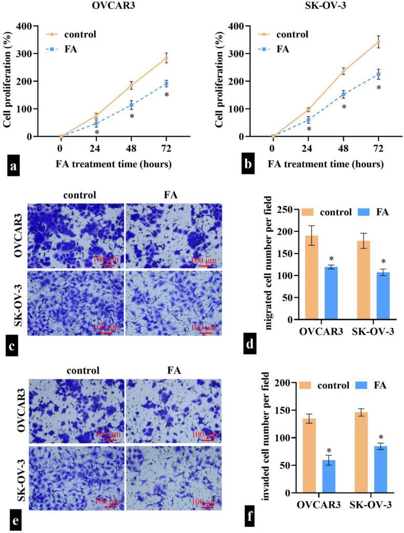
To determine the half-maximal inhibitory concentration (IC) of FA, SK-OV-3 and OVCAR3 ovarian cancer cells were exposed to various concentrations of FA. The effects of FA and expression of cytochrome P450 family 1 subfamily A member 1 (CYP1A1) on cellular proliferation, migration, and invasion were evaluated using the Cell Counting Kit-8 and transwell assays for migration and invasion. Differentially expressed messenger ribonucleic acids (mRNAs) were identified via Illumina ribonucleic acid (RNA) sequencing and verified using fluorescent quantitative reverse transcription polymerase chain reaction (qRT-PCR). CYP1A1 protein levels were measured by western blotting.

RESULTS

The IC values of FA for OVCAR3 and SK-OV-3 cells were 689.9 and 752.0 µg/ml, respectively. FA treatment suppressed cell proliferation, invasion, and migration. In FA-treated SK-OV-3 cells, 117 mRNAs were upregulated, and 342 mRNAs were downregulated, as identified by Illumina RNA sequencing. The qRT-PCR results revealed that FA upregulated CYP1A1 expression in both cell lines. CYP1A1 overexpression mimicked the effects of FA treatment on cell proliferation, invasion, and migration. Furthermore, CYP1A1 knockdown alleviated these effects induced by FA treatments.

CONCLUSION

FA suppressed cell proliferation, invasion, and migration and upregulated CYP1A1 expression in SK-OV-3 and OVCAR3 cells. Our results suggest that FA demonstrates antitumor effects in ovarian cancer cells through CYP1A1 regulation.

摘要

目的

黄腐酸(FA)作为一种腐殖质,在农业(畜牧业)和制药行业有多种应用。然而,据我们所知,其抗肿瘤作用仍不明确。本研究旨在阐明FA对卵巢癌细胞的作用及其潜在机制。

方法

为了确定FA的半数抑制浓度(IC),将SK-OV-3和OVCAR3卵巢癌细胞暴露于不同浓度的FA中。使用细胞计数试剂盒-8以及用于迁移和侵袭的Transwell实验,评估FA和细胞色素P450家族1亚家族A成员1(CYP1A1)的表达对细胞增殖、迁移和侵袭的影响。通过Illumina核糖核酸(RNA)测序鉴定差异表达的信使核糖核酸(mRNA),并使用荧光定量逆转录聚合酶链反应(qRT-PCR)进行验证。通过蛋白质免疫印迹法测量CYP1A1蛋白水平。

结果

FA对OVCAR3和SK-OV-3细胞的IC值分别为689.9和752.0µg/ml。FA处理抑制了细胞增殖、侵袭和迁移。通过Illumina RNA测序鉴定,在FA处理的SK-OV-3细胞中,有117个mRNA上调,342个mRNA下调。qRT-PCR结果显示,FA上调了两种细胞系中CYP1A1的表达。CYP1A1过表达模拟了FA处理对细胞增殖、侵袭和迁移的影响。此外,CYP1A1基因敲低减轻了FA处理诱导的这些影响。

结论

FA抑制了SK-OV-3和OVCAR3细胞的增殖、侵袭和迁移,并上调了CYP1A1的表达。我们的结果表明,FA通过调节CYP1A1在卵巢癌细胞中表现出抗肿瘤作用。

https://cdn.ncbi.nlm.nih.gov/pmc/blobs/8c17/11993516/a624a473eeba/12672_2025_2236_Fig1_HTML.jpg

文献AI研究员

20分钟写一篇综述,助力文献阅读效率提升50倍。

立即体验

用中文搜PubMed

大模型驱动的PubMed中文搜索引擎

马上搜索

文档翻译

学术文献翻译模型,支持多种主流文档格式。

立即体验