Suppr超能文献

四膜虫捕食通过破坏O抗原生物合成和上调转录调节因子csgD来驱动沙门氏菌的适应性进化。

Tetrahymena predation drives adaptive evolution of Salmonella by disrupting O-antigen biosynthesis and upregulating transcriptional regulator csgD.

作者信息

Huang Hao, Geng Jinzhu, Dong Yuhao, Yuan Chen, Li Gang, Nie Meng, Guo Jingjing, Liu Yongjie

机构信息

Joint International Research Laboratory of Animal Health and Food Safety, College of Veterinary Medicine, Nanjing Agricultural University, Nanjing 210095, Jiangsu, China.

出版信息

ISME J. 2025 Jan 2;19(1). doi: 10.1093/ismejo/wraf070.

Abstract

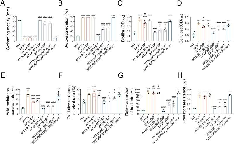
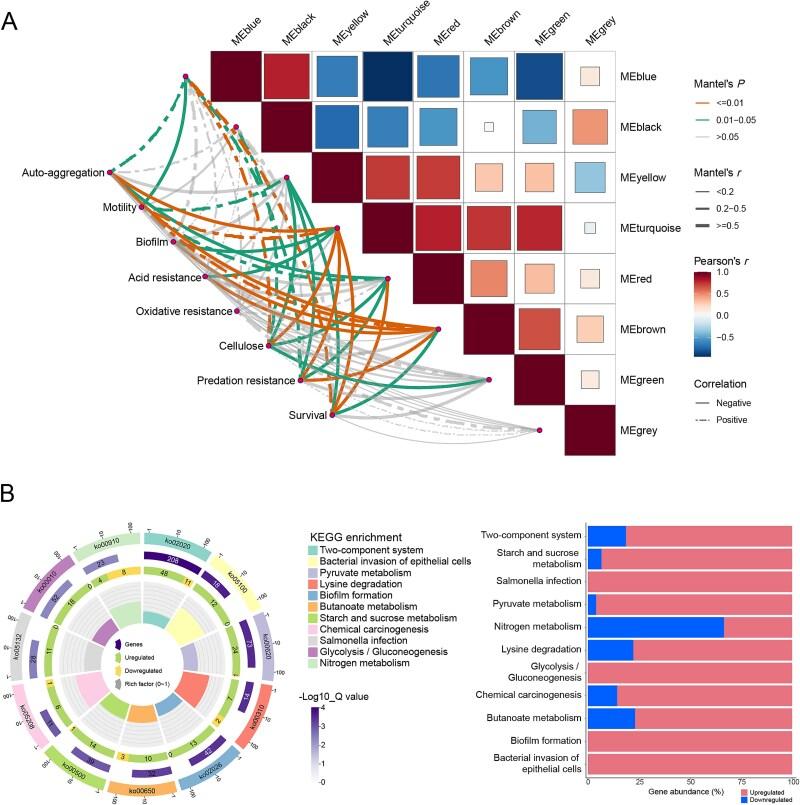
Protozoan predation is increasingly understood to be one of the main environmental factors driving bacterial virulence evolution and adaptation strategies. In this study, we reveal the adaptive evolution of Salmonella Enteritidis in phenotypic and genomic traits after passage through Tetrahymena thermophila. We identified a beneficial and fixed mutation that occurs at the coding region of rfbP, encoding the undecaprenyl-phosphate galactose phosphotransferase, and demonstrated that almost all observed phenotypic changes caused by selection pressure, including enhanced biofilm formation and reduced bacterial motility, are related to the early termination of RfbP protein translation. This mutation blocks the lipopolysaccharide O-antigen synthesis and leads to upregulation of the transcriptional factor csgD, which plays a central role in regulating Salmonella adaptation to the adverse environment. Our findings underscore the selective pressure from Tetrahymena as a pivotal driver of adaptive evolution in Salmonella, elucidating the nexus between adaptation to protozoan predation and augmented environmental persistence. This investigation advances our understanding of the ecological role of protozoan predation in the natural selection of bacterial communities.

摘要

原生动物捕食越来越被认为是驱动细菌毒力进化和适应策略的主要环境因素之一。在本研究中,我们揭示了肠炎沙门氏菌在通过嗜热四膜虫传代后在表型和基因组特征方面的适应性进化。我们鉴定出一个发生在rfbP编码区的有益且固定的突变,rfbP编码十一异戊烯磷酸半乳糖磷酸转移酶,并证明几乎所有由选择压力引起的观察到的表型变化,包括增强的生物膜形成和降低的细菌运动性,都与RfbP蛋白翻译的提前终止有关。这种突变阻断了脂多糖O抗原的合成,并导致转录因子csgD的上调,csgD在调节沙门氏菌对不利环境的适应中起核心作用。我们的研究结果强调了来自四膜虫的选择压力是沙门氏菌适应性进化的关键驱动因素,阐明了对原生动物捕食的适应与增强的环境持久性之间的联系。这项研究推进了我们对原生动物捕食在细菌群落自然选择中的生态作用的理解。

https://cdn.ncbi.nlm.nih.gov/pmc/blobs/8878/12061854/36625a989665/wraf070f1.jpg

文献AI研究员

20分钟写一篇综述,助力文献阅读效率提升50倍。

立即体验

用中文搜PubMed

大模型驱动的PubMed中文搜索引擎

马上搜索

文档翻译

学术文献翻译模型,支持多种主流文档格式。

立即体验