Suppr超能文献

确定连接核糖核酸酶III和核糖核酸酶J介导的原代和特殊代谢调控的网络。 (注:原文句末的“in.”似乎不完整,可能影响对整体意思的准确理解)

Defining the networks that connect RNase III and RNase J-mediated regulation of primary and specialized metabolism in .

作者信息

Pepler Meghan A D, Mulholland Emma L, Montague Freddie R, Elliot Marie A

机构信息

Department of Biology, McMaster University, Hamilton, Ontario, Canada.

Institute for Infectious Disease Research, McMaster University, Hamilton, Ontario, Canada.

出版信息

J Bacteriol. 2025 May 22;207(5):e0002425. doi: 10.1128/jb.00024-25. Epub 2025 Apr 14.

Abstract

UNLABELLED

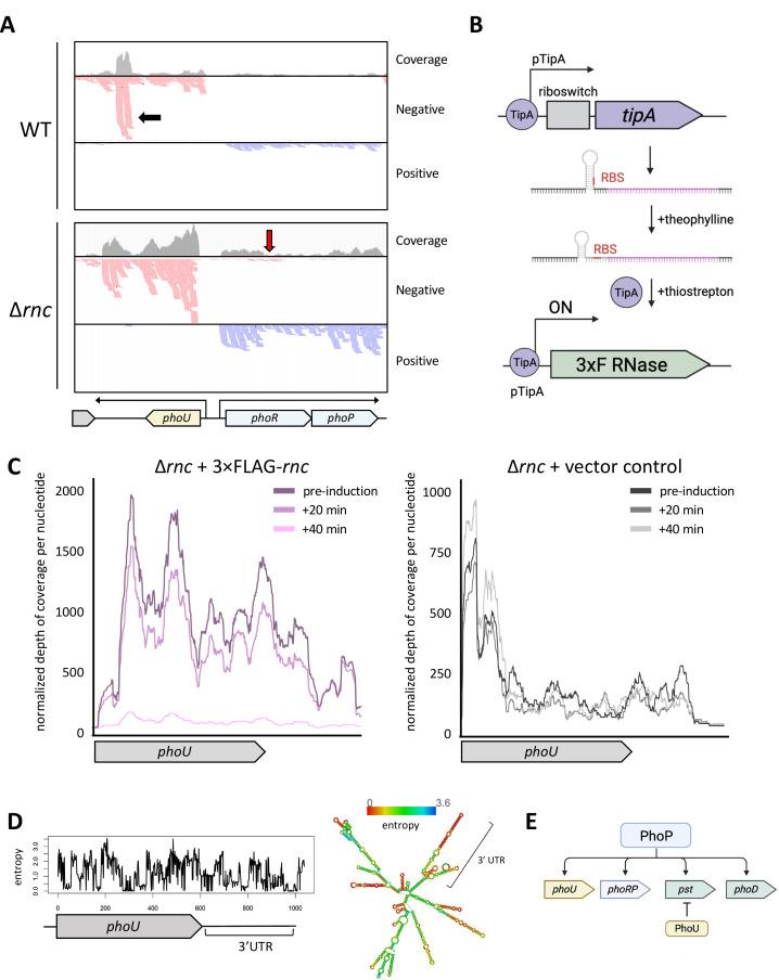
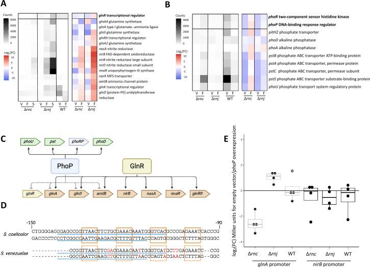
RNA metabolism involves coordinating RNA synthesis with RNA processing and degradation. Ribonucleases play fundamental roles within the cell, contributing to the cleavage, modification, and degradation of RNA molecules, with these actions ensuring appropriate gene regulation and cellular homeostasis. Here, we employed RNA sequencing to explore the impact of RNase III and RNase J on the transcriptome of . Differential expression analysis comparing wild-type and RNase mutant strains at distinct developmental stages revealed significant changes in transcript abundance, particularly in pathways related to multicellular development, nutrient acquisition, and specialized metabolism. Both RNase mutants exhibited dysregulation of the BldD regulon, including altered expression of many cyclic-di-GMP-associated enzymes. We also observed precocious chloramphenicol production in these RNase mutants and found that in the RNase III mutant, this was associated with PhoP-mediated regulation. We further found that RNase III directly targeted members of the PhoP regulon, suggesting a link between RNA metabolism and a regulator that bridges primary and specialized metabolism. We connected RNase J function with translation through the observation that RNase J directly targets multiple ribosomal protein transcripts for degradation. These findings establish distinct but complementary roles for RNase III and RNase J in coordinating the gene expression dynamics critical for development and specialized metabolism.

IMPORTANCE

RNA processing and metabolism are mediated by ribonucleases and are fundamental processes in all cells. In the morphologically complex and metabolically sophisticated bacteria, RNase III and RNase J influence both development and metabolism through poorly understood mechanisms. Here, we show that both ribonucleases are required for the proper expression of the BldD developmental pathway and contribute to the control of chloramphenicol production, with an interesting connection to phosphate regulation for RNase III. Additionally, we show that both RNases have the potential to impact translation through distinct mechanisms and can function cooperatively in degrading specific transcripts. This study advances our understanding of RNases in biology by providing insight into distinct contributions made by these enzymes and the intriguing interplay between them.

摘要

未加标签

RNA代谢涉及协调RNA合成与RNA加工及降解。核糖核酸酶在细胞内发挥着基础性作用,有助于RNA分子的切割、修饰和降解,这些作用确保了适当的基因调控和细胞内稳态。在此,我们采用RNA测序来探究核糖核酸酶III和核糖核酸酶J对[具体物种]转录组的影响。在不同发育阶段对野生型和核糖核酸酶突变株进行差异表达分析,结果显示转录本丰度有显著变化,特别是在与多细胞发育、营养获取和特殊代谢相关的途径中。两种核糖核酸酶突变株均表现出BldD调控子的失调,包括许多环二鸟苷相关酶的表达改变。我们还在这些核糖核酸酶突变株中观察到氯霉素的过早产生,并且发现在核糖核酸酶III突变株中,这与PhoP介导的调控有关。我们进一步发现核糖核酸酶III直接靶向PhoP调控子的成员,这表明RNA代谢与连接初级代谢和特殊代谢的一个调控因子之间存在联系。通过观察到核糖核酸酶J直接靶向多个核糖体蛋白转录本进行降解,我们将核糖核酸酶J的功能与翻译联系起来。这些发现确立了核糖核酸酶III和核糖核酸酶J在协调对[具体物种]发育和特殊代谢至关重要的基因表达动态方面的不同但互补的作用。

重要性

RNA加工和代谢由核糖核酸酶介导,是所有细胞中的基本过程。在形态复杂且代谢复杂的[具体物种]细菌中,核糖核酸酶III和核糖核酸酶J通过尚不清楚的机制影响发育和代谢。在此,我们表明这两种核糖核酸酶对于BldD发育途径的正确表达都是必需的,并且有助于氯霉素产生的控制,其中核糖核酸酶III与磷酸盐调控存在有趣的联系。此外,我们表明这两种核糖核酸酶都有可能通过不同机制影响翻译,并且在降解特定转录本方面可以协同发挥作用。这项研究通过深入了解这些酶的不同贡献以及它们之间有趣的相互作用,推进了我们对[具体物种]生物学中核糖核酸酶的理解。

https://cdn.ncbi.nlm.nih.gov/pmc/blobs/d13c/12096830/49540028d704/jb.00024-25.f001.jpg

文献AI研究员

20分钟写一篇综述,助力文献阅读效率提升50倍。

立即体验

用中文搜PubMed

大模型驱动的PubMed中文搜索引擎

马上搜索

文档翻译

学术文献翻译模型,支持多种主流文档格式。

立即体验