Suppr超能文献

中东金蝎毒液调节结直肠癌信号通路并诱导细胞凋亡。

Mesobuthus eupeus venom modulates colorectal carcinoma signaling pathways and induces apoptosis.

作者信息

Canak Havva Nur, Bas Kemal, Yağmur Ersen Aydın, Karakurt Serdar

机构信息

Faculty of Science, Department of Biochemistry, Selcuk University, Konya, Türkiye.

Department of Plant and Animal Production, Alasehir Vocational High School, Manisa Celal Bayar University, Manisa, Türkiye.

出版信息

Med Oncol. 2025 Apr 14;42(5):163. doi: 10.1007/s12032-025-02689-2.

Abstract

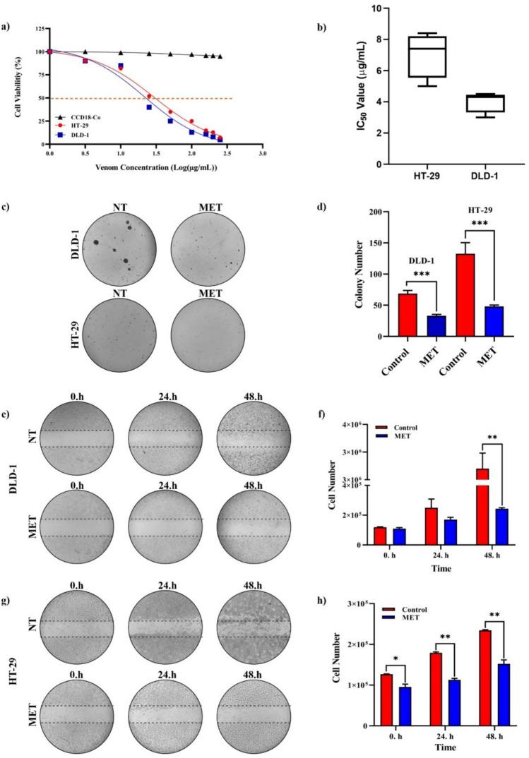
Colorectal cancer (CRC) is a significant global health concern, often challenging to treat effectively with conventional methods and burdened by adverse effects. Scorpion venoms offer a unique avenue for exploration, given their ability to disrupt the cell cycle, inhibit growth, and trigger apoptosis. This study delves into the impact of Mesobuthus eupeus (M. eupeus) scorpion venom on the proliferation and progression of colorectal cancer at the molecular level. The total protein concentration in the venom (607.5 µg/mL) also emphasized the rich composition and potential for therapeutic applications. The study reveals that M. eupeus venom effectively reduced the proliferation of DLD-1 and HT-29 colorectal cancer cells in a dose-dependent manner with IC values of 4.32 and 7.61 µg/mL, respectively. The venom also impedes cell migration, diminishes colony formation, and triggers apoptosis in the cancer cells. The venom also induced early and late apoptosis in the two cancer cell lines. The human colorectal cancer and apoptotic pathways were clarified at the molecular level using pathway panels, which revealed that 16 genes involved in colorectal cancer increased while 23 decreased. In the HT-29 cell line, 57 genes increased, and 1 decreased following venom treatment. Besides, the mRNA expression of 19 genes involved in the apoptotic pathway was increased, while 22 were reduced in DLD-1 cells. This study underscores the potential of M. eupeus venom as a natural therapeutic approach in the quest for cancer treatments.

摘要

结直肠癌(CRC)是一个重大的全球健康问题,通常难以用传统方法有效治疗,且伴有不良反应。蝎毒提供了一条独特的探索途径,因为它们能够破坏细胞周期、抑制生长并引发细胞凋亡。本研究深入探讨了东亚钳蝎(M. eupeus)蝎毒在分子水平上对结直肠癌增殖和进展的影响。毒液中的总蛋白浓度(607.5 µg/mL)也凸显了其丰富的成分和治疗应用潜力。研究表明,东亚钳蝎毒液以剂量依赖的方式有效降低了DLD-1和HT-29结肠癌细胞的增殖,其IC值分别为4.32和7.61 µg/mL。该毒液还阻碍细胞迁移、减少集落形成并引发癌细胞凋亡。毒液还在两种癌细胞系中诱导了早期和晚期凋亡。使用通路分析在分子水平上阐明了人类结直肠癌和凋亡途径,结果显示,16个与结直肠癌相关的基因增加,23个减少。在HT-29细胞系中,毒液处理后57个基因增加,1个基因减少。此外,DLD-1细胞中19个参与凋亡途径的基因的mRNA表达增加,22个基因的表达减少。本研究强调了东亚钳蝎毒液作为癌症治疗天然疗法的潜力。

https://cdn.ncbi.nlm.nih.gov/pmc/blobs/8294/11996983/59ccf6455067/12032_2025_2689_Fig1_HTML.jpg

文献AI研究员

20分钟写一篇综述,助力文献阅读效率提升50倍。

立即体验

用中文搜PubMed

大模型驱动的PubMed中文搜索引擎

马上搜索

文档翻译

学术文献翻译模型,支持多种主流文档格式。

立即体验